GM Service Manual Online
For 1990-2009 cars only

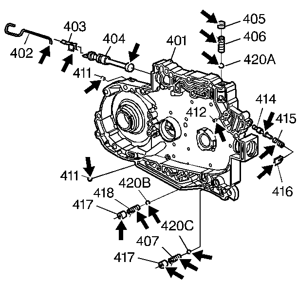
    Object Number: 49294  Size: SH
  1. Inspect the 3-4 accumulator piston (428) for the following conditions:
  2. • Porosity
    • A scored pin bore
    • A nicked piston seal groove
  3. Inspect the 3-4 accumulator piston pin (426) for scoring and free movement in the 3-4 accumulator piston bore.
  4. Inspect the 3-4 accumulator outer spring (423) and inner spring (424) for distorted or broken coils.
  5. Inspect the 3-4 accumulator piston cylinder (421) for the following conditions:
  6. • Porosity or cracks
    • A rough or scored seal surface
    • A cut seal (422)

    Object Number: 330203  Size: SH

    Important: Do not remove the blowoff valves unless the ball valves are damaged.

  7. Inspect the low blow off ball valve (420A), the low blow off ball valve spring (406) and the low blow off ball valve bore plug (405).
  8. Inspect the TCC blow off ball valve (420B), the TCC blow off ball valve spring (418) and the TCC blow off ball valve bore plug (417).
  9. Inspect the cooler ball valve (420C), the cooler ball valve spring (407) and the cooler ball valve bore plug (417).
  10. Inspect the manual valve (404), the manual valve link (402) and the manual valve clip (403) for damage.
  11. Inspect the manual valve (404) for binding or looseness in the case cover assembly (401).
  12. Inspect the case cover bore plugs (411) and the orificed cup plug (412). Correct the following conditions:
  13. • Plug is loose
    • Plug is missing
    • Orifice is plugged

    Object Number: 49298  Size: SH

    Important: Do not remove the drive shaft bearing (431) unless the bearing is damaged.

  14. Inspect the drive shaft bearing assembly (431).
  15. Inspect the axle oil seal assembly (409) for a missing garter spring or for a cut lip seal.
  16. Inspect the case cover (401) for the following:
  17. • Porosity
    • Interconnected fluid passages
    • Cracks or rough machined surfaces

    Object Number: 49299  Size: SH
  18. Inspect the input speed sensor assembly (440) for the following conditions:
  19. • Damaged or missing magnet
    • Damaged housing
    • Bent or missing electrical terminals
    • Damaged input speed sensor clip (441)