GM Service Manual Online
For 1990-2009 cars only
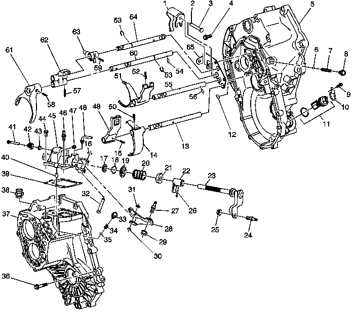
Figure 1:

Manual Transaxle Case Components


Object Number: 356968  Size: LF
(1)Reverse Shift Lever
(2)Clevis Pin
(3)Reverse Shift Lever Pin
(4)Reverse Shift Lever Bracket Bolt
(5)Clutch and Differential Housing
(6)Reverse Detent Ball
(7)Reverse Detent Spring
(8)Reverse Detent Spring Retaining Bolt
(9)Vehicle Speed Sensor (VSS) Retaining Bolt
(10) Vehicle Speed Sensor (VSS) Retaining Clip
(11)Vehicle Speed Sensor (VSS)
(12)10 mm Lock Pin
(13)1st/2nd Shift Shaft
(14)1st/2nd Shift Fork
(15)1st/2nd Shift Block
(16)C-Clip
(17)Quadrant Box Oil Seal
(18)C-Clip
(19)Lower Spring Seat
(20)Select Lever Spring
(21)Upper Spring Seat
(22)Internal Shift Lever
(23)Shift Lever
(24)Stud
(25)Nut
(26)Roll Pin
(27)Stud
(28)Select Lever
(29)Nut
(30)Select Lever Bushing
(31)Select Lever Bushing
(32)Select Lever Pin
(33)1st/2nd, 3rd/4th and 5th Retaining Bolts
(34)1st/2nd, 3rd/4th and 5th Detent Springs
(35)1st/2nd, 3rd/4th and 5th Detent Ball
(36)Transaxle Case Bolt and Washer
(37)Transaxle Case
(38)Backup Lamp Switch
(39)Quadrant Box Assembly to Transaxle Case Gasket
(40)Knock Pins
(41)Quadrant Box Reverse Inhibitor Bolt
(42)Reverse Inhibitor Cam Spring
(43)Reverse Inhibitor Cam
(44)1st/2nd Shift Fork
(45)Quadrant Box Assembly
(46)Stud
(47)Stopper Cam Bolt
(48)Breather
(49)1st/2nd Shift Block
(50)Roll Pin
(51)3rd/4th Shift Fork
(52)Roll Pin
(53)C-Clip
(53)C-Clip
(54)12 mm Lock Pin
(55)3rd/4th Shift Shaft
(56)13 mm Lock Pin
(57)10 mm Interlock Pin
(58)Roll Pin
(59)Roll Pin
(60)5th Shift Shaft
(61)5th Shift Fork
(62)Reverse/5th Shift Block
(63)Reverse Shift Lever Block
(64)Reverse Shift Shaft
(65)Reverse Shift Lever Bracket
Figure 2:

Transmission Internal Components (1 of 3)


Object Number: 356973  Size: LF
(1)Transaxle Case Gutter Bolt
(2)Transaxle Case Gutter
(3)Transaxle Case
(4)Transaxle Case Bolt
(5)5th Gear Synchronizer Spring
(6)5th Gear Synchronizer Keys
(7)5th Gear Synchronizer Hub
(8)5th Gear Synchronizer Spring
(9)5th Gear Synchronizer Sleeve
(10)5th Gear Synchronizer Stopper Plate
(11)5th Gear Synchronizer Nut
(12)Rear Cover Bolt (27 mm)
(13)Rear Cover Bolt (35 mm)
(14)Rear Cover Bolt (42 mm)
(15)Rear Cover
(16)Rear Cover Gasket
(17)Rear Cover Input Gutter
(18)Rear Cover Input Gutter Bolt
(19)Drain Plug
(20)Gasket
(21)Output Shaft 5th Gear Thrust Washer
(22)Bearing Retainer
(23)Bearing Retainer Screw
(24)Output Shaft 5th Gear
(25)Output Shaft 5th Gear Needle Bearing
(26)Output Shaft 5th Gear Needle Bearing Collar
(27)5th Gear Synchronizer Ring
(28)Input Shaft 5th Gear Nut
(29)Input Shaft 5th Gear
(30)Bearing Retainer Screw
(31)Snap Ring
Figure 3:

Transmission Internal Components (2 of 3)


Object Number: 356975  Size: LF
(1)Torque Strut Plug
(2)Clutch and Differential Housing
(3)Clutch Pressure Plate and Cover
(4)Clutch Disc
(5)Drive Axle Oil Seal
(6)Differential Side Bearing Race
(7)Front Oil Output Nozzle
(8)Differential Side Bearing Race
(9)Pin (20 mm)
(10)Input Shaft Oil Seal
(11)Input Shaft Front Bearing
(12)Collar
(13)Stopper Plate
(14)Input Shaft
(15)Input Shaft 3rd Gear
(16)Input Shaft 3rd/4th Gear Needle Bearings
(17)3rd/4th Blocking Ring
(18)3rd/4th Synchronizer Spring
(19)3rd/4th Synchronizer Keys
(20)3rd/4th Synchronizer Hub
(21)3rd/4th Synchronizer Spring
(22)3rd/4th Synchronizer Sleeve
(23)3rd/4th Synchronizer Assembly
(24)3rd/4th Blocking Ring
(25)Input Shaft 4th Gear
(26)Input Shaft 3rd/4th Gear Needle Bearings
(27)Input Shaft 4th Gear Needle Bearing Collar
(28)Input Shaft 4th Gear Thrust Washer
(29)Input Shaft Rear Bearing
(30)Differential Side Bearing Race
(31)Differential Side Bearing Selective Shim
(32)Transaxle Case
(33)Drive Axle Oil Seal
Figure 4:

Transmission Internal Components (3 of 3)


Object Number: 356977  Size: LF
(1)Reverse Idler Shaft Bolt
(2)Copper Gasket
(3)Reverse Idler Gear
(4)Clutch and Differential Housing
(5)1st/2nd Synchronizer Spring
(6)1st/2nd Synchronizer Hub
(7)1st/2nd Synchronizer Key
(8)1st/2nd Synchronizer Spring
(9)Output Shaft Reverse Gear and 1st/2nd Synchronizer Sleeve
(10)1st/2nd Gear Blocking Ring
(11)1st/2nd Gear Outer Ring
(12)1st/2nd Gear Inner Ring
(13)Output Shaft 2nd Gear
(14)Output shaft 2nd Gear Needle Bearing
(15)Output shaft 2nd Gear Needle Bearing Collar
(16)Output Shaft 3rd and 4th Gear
(17)Output Shaft Rear Bearing
(18)Output Shaft Rear Bearing Race
(19)Output Shaft Rear Bearing Selective Shim
(20)Transaxle Case
(21)1st/2nd Gear Blocking Ring
(22)1st/2nd Gear Outer Ring
(23)1st/2nd Gear Inner Ring
(24)Output Shaft 1st Gear
(25)Output shaft 2nd Gear Needle Bearing
(26)Output Shaft Needle Thrust Bearing
(27)Output Shaft Needle Bearing Thrust Washer
(28)Reverse Idler Shaft
(29)Index Pin (8 mm)
(30)Output Shaft 3rd and 4th Gear Key
(31)Output Shaft
(32)Magnet
(33)Output Shaft Front Bearing
Figure 5:

Differential Assembly Components


Object Number: 356979  Size: LF
(1)Differential Case
(2)Vehicle Speed Sensor (VSS) Ring
(3)Side Gear Thrust Washer
(3)Side Gear Thrust Washer
(4)Side Gear
(4)Side Gear
(5)Pinion Gear Thrust Washer
(5)Pinion Gear Thrust Washer
(6)Pinion Gear
(6)Pinion Gear
(7)Differential Side Bearing
(7)Differential Side Bearing
(8)Pinion Shaft
(9)Pinion Shaft Roll Pin
(10)Differential Ring Gear
(11)Differential Ring Gear Bolt