GM Service Manual Online
For 1990-2009 cars only
Figure 1:

Engine Flywheel and Flywheel Housing Components


Object Number: 638592  Size: LF
(1)Flywheel Housing Adapter - Medium Duty with Manual Transmission
(2)Flywheel Adapter Bolt
(3)Flywheel - C/K/C3500HD with Manual Transmission
(4)Flywheel Bolt
(5)Flywheel - Automatic Transmission
(6)Flywheel Bolt
(7)Flywheel Bolt
(8)Flywheel - Medium Duty with Manual Transmission
(9)Transmission Converter Cover Bolt
(10)Transmission Converter Cover
(11)Flywheel Housing - Medium Duty with Automatic Transmission
(12)Flywheel Housing Adapter Bolt
Figure 2:

Cylinder Head and Components


Object Number: 638596  Size: LF
(1)Valve Rocker Arm Cover
(2)Valve Rocker Arm Cover Gasket
(3)Intake Valve Push Rod
(4)Exhaust Valve Push Rod
(5)Valve Rocker Arm Nut
(6)Valve Rocker Arm Ball
(7)Valve Rocker Arm
(8)Valve Rocker Arm Stud
(9)Push Rod Guide
(10)Cylinder Head Bolt
(11)Engine Coolant Temperature (ECT) Sensor-Right Cylinder Head
(12)Coolant Hole Plug-Left Cylinder Head
(13)Exhaust Manifold Stud
(14)Exhaust Manifold Gasket
(15)Exhaust Manifold - C/K/G/C3500HD
(16)Exhaust Manifold Bolt
(16)Exhaust Manifold Bolt
(17)Heat Shield - C/K/G/C3500HD
(18)Heat Shield Nut
(18)Heat Shield Nut
(19)Exhaust Manifold - Medium Duty
(20)Heat Shield - Medium Duty
(21)Intake Valve
(22)Exhaust Valve Guide
(23)Exhaust Valve
(24)Exhaust Valve Seat
(25)Cylinder Head Gasket
(26)Cylinder Head
(27)Valve Rotator
(28)Valve Stem Oil Seal
(29)Valve Spring
(30)Valve Spring Cap
(31)Valve Keys
(32)Valve Rocker Arm Cover Bolt Gasket
(33)Valve Rocker Arm Cover Bolt
Figure 3:

Intake Manifold and Components


Object Number: 638602  Size: LF
(1)Fuel Rail Studs
(2)Fuel Rail Nuts
(3)Fuel Pressure Regulator Vacuum Hose
(4)Purge Solenoid Vacuum Hose
(5)MAP Sensor Retaining Bolt
(6)MAP Sensor
(7)EGR Valve Nuts
(8)EGR Valve (C/K/C3500HD/Medium Duty)
(9)EGR Valve Gasket
(10)EGR Valve Nuts
(11)EGR Valve (G Van)
(12)EGR Valve Gasket (G Van)
(13)EGR Adapter Nuts
(14)EGR Adapter (C/K/C3500HD/Medium Duty)
(15)EGR Adapter Gasket (C/K/C3500HD/Medium Duty)
(16)Splash Shield
(17)Intake Manifold End Gaskets
(18)Intake Manifold Side Gaskets
(19)Intake Manifold
(20)Throttle Body Nuts
(21)Throttle Body
(22)Throttle Body Gasket
(23)Throttle Body Studs
(24)Intake Manifold Bolts
(25)Purge Solenoid
(26)Purge Solenoid Bolt
(27)Fuel Rail
Figure 4:

Engine Crankshaft and Components


Object Number: 638608  Size: LF
(1)Oil Pump Bolt
(2)Oil Pump Assembly
(3)Oil Pump Driveshaft Retainer
(4)Oil Pump Locating Pins
(5)Oil Pump Driveshaft
(6)Crankshaft Thrust Bearing Cap
(7)Lower Crankshaft Thrust Bearing
(8)Rear Crankshaft Seal
(9)Upper Crankshaft Thrust Bearing
(10)Connecting Rod Nut
(11)Connecting Rod Cap
(12)Connecting Rod Bearings
(13)Connecting Rod Bolt
(14)Connecting Rod
(15)Piston Rings
(16)Piston
(17)Engine Block
(18)Crankshaft Upper Bearings
(19)Crankshaft Pin
(20)Crankshaft Assembly with Reluctor Wheels
(21)Crankshaft Lower Bearings
(22)Crankshaft Bearing Caps
(23)Crankshaft Bearing Cap Outer Studs
(24)Crankshaft Bearing Cap Inner Bolts
(25)Crankshaft Oil Deflector
(26)Crankshaft Oil Deflector Nuts
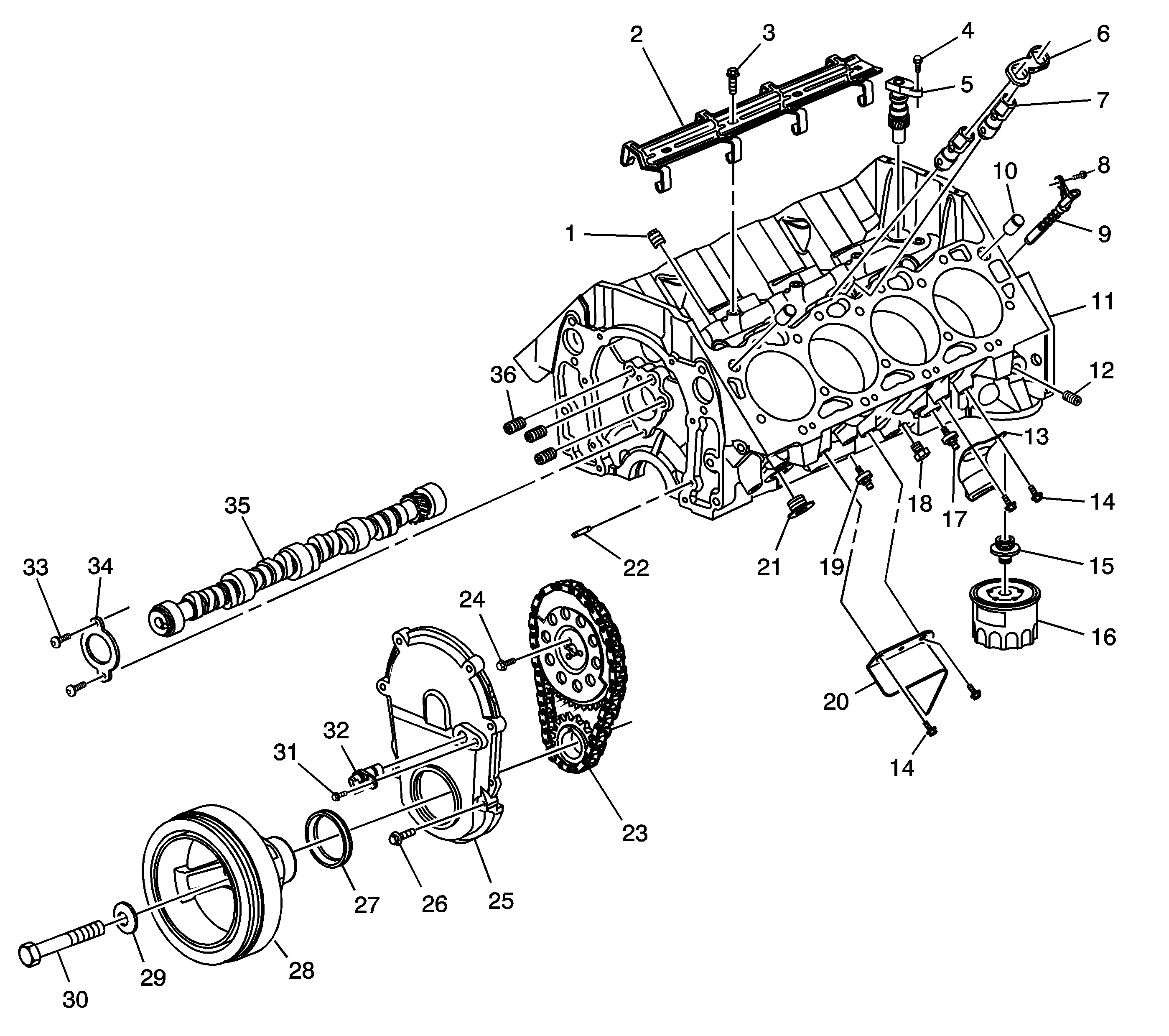
Figure 5:

Lower Engine Block and Components


Object Number: 638616  Size: LF
(1)Top Oil Gallery Plug
(2)Valve Lifter Guide Retainer
(3)Valve Lifter Guide Retainer Bolt
(4)Oil Pump Drive Bolt
(5)Oil Pump Drive
(6)Valve Lifter Guide
(7)Valve Lifter
(8)Crankshaft Position Sensor Bolt
(9)Crankshaft Position Sensor
(10)Cylinder Head Locating Pin
(11)Engine Block
(12)Left Oil Gallery Plug
(13)Left Knock Sensor Shield - C/K/G/C3500HD
(14)Left Knock Sensor Shield Bolt
(14)Left Knock Sensor Shield Bolt
(15)Oil Filter Fitting
(16)Oil Filter
(17)Left Knock Sensor - C/K/G/C3500HD
(18)Coolant Drain Plug
(19)Left Knock Sensor - Medium Duty
(20)Left Knock Sensor Shield - Medium Duty
(21)Coolant Hole Plug (Optional Block Heater)
(22)Front Engine Cover Locating Pin
(23)Timing Chain and Sprockets
(24)Camshaft Sprocket Bolt
(25)Front Engine Cover
(26)Front Engine Cover Bolt
(27)Front Crankshaft Oil Seal
(28)Crankshaft Balancer
(29)Crankshaft Balancer Washer
(30)Crankshaft Balancer Bolt
(31)Camshaft Position Sensor Bolt
(32)Camshaft Position Sensor
(33)Camshaft Retainer Bolt
(34)Camshaft Retainer
(35)Camshaft
(36)Front Oil Gallery Plug