GM Service Manual Online
For 1990-2009 cars only

    Object Number: 334757  Size: SH
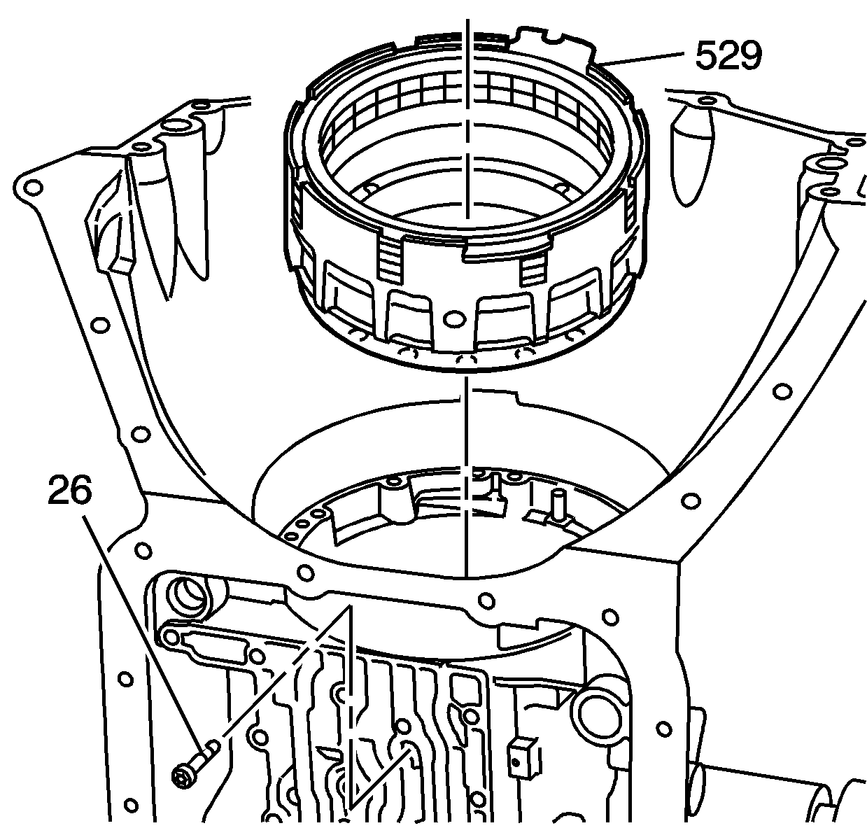
  1. Verify the torque of the fourth clutch housing bolt (26). The torque should be 23 N·m (17 lb ft) minimum.
  2. Notice: Discard the fourth clutch housing bolt (26) after removal. Damage could result to the fourth clutch housing (529) if the bolt is reused.

  3. Remove the fourth clutch housing bolt (26).
  4. Remove the fourth clutch housing (529) from the transmission case assembly.