GM Service Manual Online
For 1990-2009 cars only

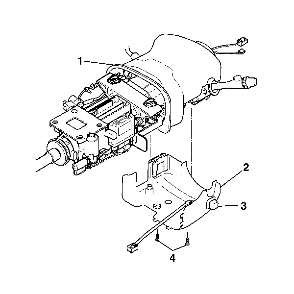
Removal Procedure

    Caution: Refer to SIR Caution in the Preface section.

  1. Disable the SIR system. Refer to SIR Disabling and Enabling in SIR.
  2. Remove the knee bolster. Refer to Driver Knee Bolster Replacement in Instrument Panel, Gages, and Console.

  3. Object Number: 588300  Size: SH
  4. Remove the retaining screws (4) from the lower steering column trim cover.
  5. Disconnect the lower trim cover from the closeout shroud.
  6. Disconnect the telescope actuator switch electrical connector.
  7. Remove the telescope actuator switch from the lower trim cover.

Installation Procedure


    Object Number: 588300  Size: SH
  1. Install the telescope actuator switch to the lower steering column trim cover.
  2. Connect the telescope actuator switch electrical connector to the steering column control module.
  3. Connect the lower trim cover to the closeout shroud.
  4. Notice: Refer to Fastener Notice in the Preface section.

  5. Install the retaining screws (4) to the lower steering column trim cover.
  6. Tighten
    Tighten the screws to 3 N·m (27 lb in).

  7. Install the knee bolster. Refer to Driver Knee Bolster Replacement in Instrument Panel, Gages, and Console.
  8. Enable the SIR system. Refer to SIR Disabling and Enabling in SIR.