GM Service Manual Online
For 1990-2009 cars only

Steering Column Tilt Head Replacement Manual Tilt

Tools Required

    • J 23653-SIR Lock Plate Compressor
    • J 42137 Lock Plate Compressor Adapter

Removal Procedure

  1. Remove the upper and lower trim covers. Refer to Steering Column Trim Covers Replacement .

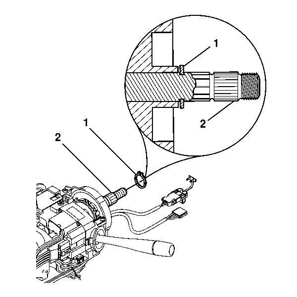
  2. Object Number: 293257  Size: SH
  3. Remove the retaining ring (1) from the race and upper shaft assembly (2).

  4. Object Number: 295925  Size: SH

    Important: The SIR coil will become uncentered if the following conditions occur:

       • The steering column is separated from the steering gear and allowed to rotate.
       • The centering spring is pushed down, letting the hub rotate while the SIR coil is removed from the steering column.

  5. Remove the SIR coil (1) from the race and upper shaft assembly (2). Let the coil hang freely.

  6. Object Number: 295928  Size: SH
  7. Remove the wave washer (1).
  8. Remove the bearing retainer (3) using J 23653-SIR and J 42137 . Dispose of the bearing retainer.
  9. Remove the cam orientation plate (2).

  10. Object Number: 295931  Size: SH
  11. Remove the turn signal cancel cam assembly (2).
  12. Remove the upper bearing spring (1).
  13. Remove the upper bearing inner race seat (4).
  14. Remove the inner race (3).
  15. Remove the steering shaft and tilt head as an assembly. Refer to Lower Bearing and Steering Column Jacket Replacement .
  16. Remove the tilt head from the steering shaft.

Installation Procedure

  1. Install the tilt head to the steering shaft.
  2. Install the steering shaft and tilt head as an assembly. Refer to Lower Bearing and Steering Column Jacket Replacement .

  3. Object Number: 295931  Size: SH
  4. Install the inner race (3).
  5. Install the upper bearing inner race seat (4).
  6. Install the upper bearing spring (1).
  7. Install the turn signal cancel cam assembly (2).

  8. Object Number: 295928  Size: SH
  9. Install the cam orientation plate (2).
  10. Install the new bearing retainer (3) using J 23653-SIR and J 42137 . Firmly seat the bearing retainer in the groove on the race and upper shaft assembly.
  11. Install the wave washer (1).

  12. Object Number: 293254  Size: SH
  13. To install the SIR coil, align the block tooth on the race and upper shaft assembly (1) to the 12 o'clock position.

  14. Object Number: 293255  Size: SH
  15. Ensure that the SIR coil is centered. If you reuse the original coil, refer to Inflatable Restraint Steering Wheel Module Coil Centering .
  16. 11.1. Depress the tab (1) on the back of the SIR coil and rotate the center of the coil 6 revolutions. Follow the direction of the black arrow.
    11.2. Turn the center of the SIR coil 2.5 revolutions in the opposite direction from the previous step.

    Object Number: 293256  Size: SH
  17. Align the SIR coil (1) with the horn tower on the turn signal cancel cam assembly (2) and install the coil.

  18. Object Number: 293257  Size: SH
  19. Install the retaining ring (1) onto the race and upper shaft assembly (2) using J 23653-SIR . Securely seat the retaining ring (1) in the groove on the race and upper shaft assembly (2).
  20. Install the upper and lower trim covers. Refer to Steering Column Trim Covers Replacement .