GM Service Manual Online
For 1990-2009 cars only
Makes
🢒
Generic
🢒
2003
🢒
Unit Repair
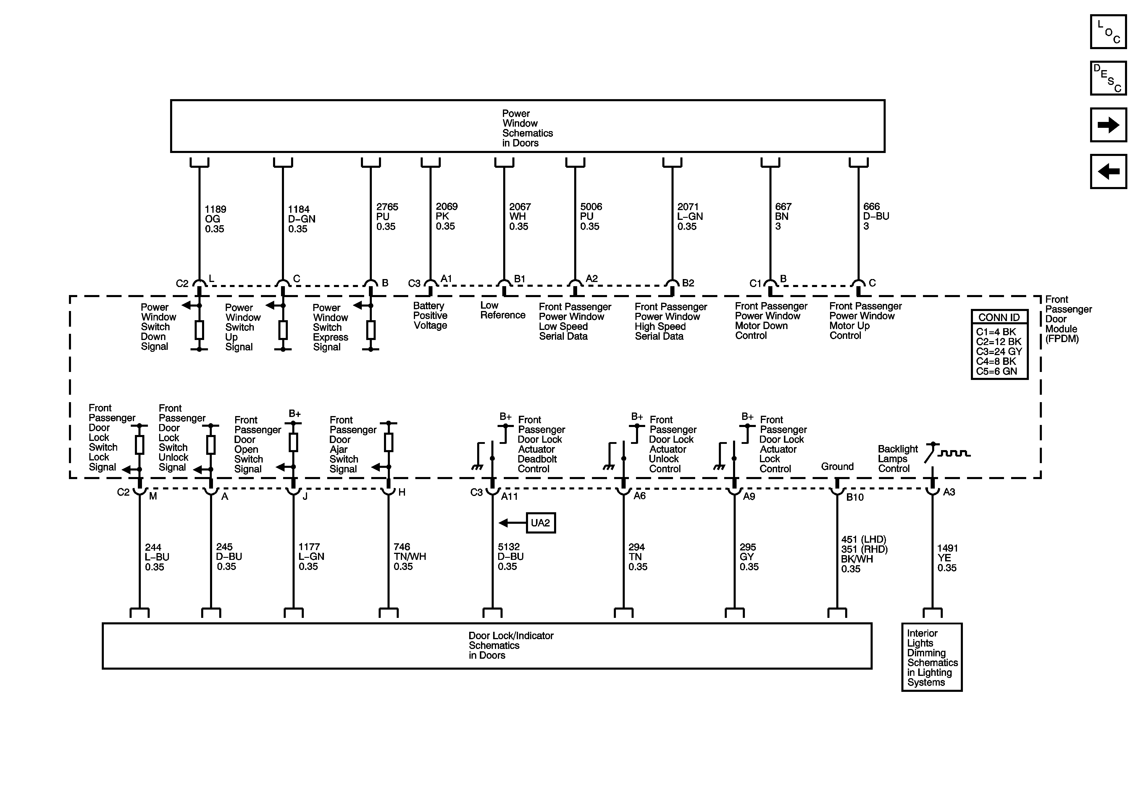
🢒 Front Passenger Door Module (FPDM) Controlled/Monitored Subsystem References - 1 of 2
Front Passenger Door Module (FPDM) Controlled/Monitored Subsystem References - 1 of 2
Front Passenger Door Module (FPDM) Controlled/Monitored Subsystem References (1 of 2)
Master Electrical Component List
Door Ajar Indicator Description and Operation
Front Passenger Door Module (FPDM) Controlled/Monitored Subsystem References - 2 of 2
Front Passenger Door Module (FPDM) Power, Ground, and Serial Data
Front Power Window Switches and Motors
Front Passenger Door Module (FPDM), Front Passenger Door Lock Switch and Latch Assembly
Power, Ground, and Serial Data - 2 of 2