GM Service Manual Online
For 1990-2009 cars only
Makes
🢒
Generic
🢒
2003
🢒
Unit Repair
🢒 Power Lumbar - Driver (AL2)
Power Lumbar - Driver (AL2)
Power Lumbar - Driver (AL2)
Master Electrical Component List
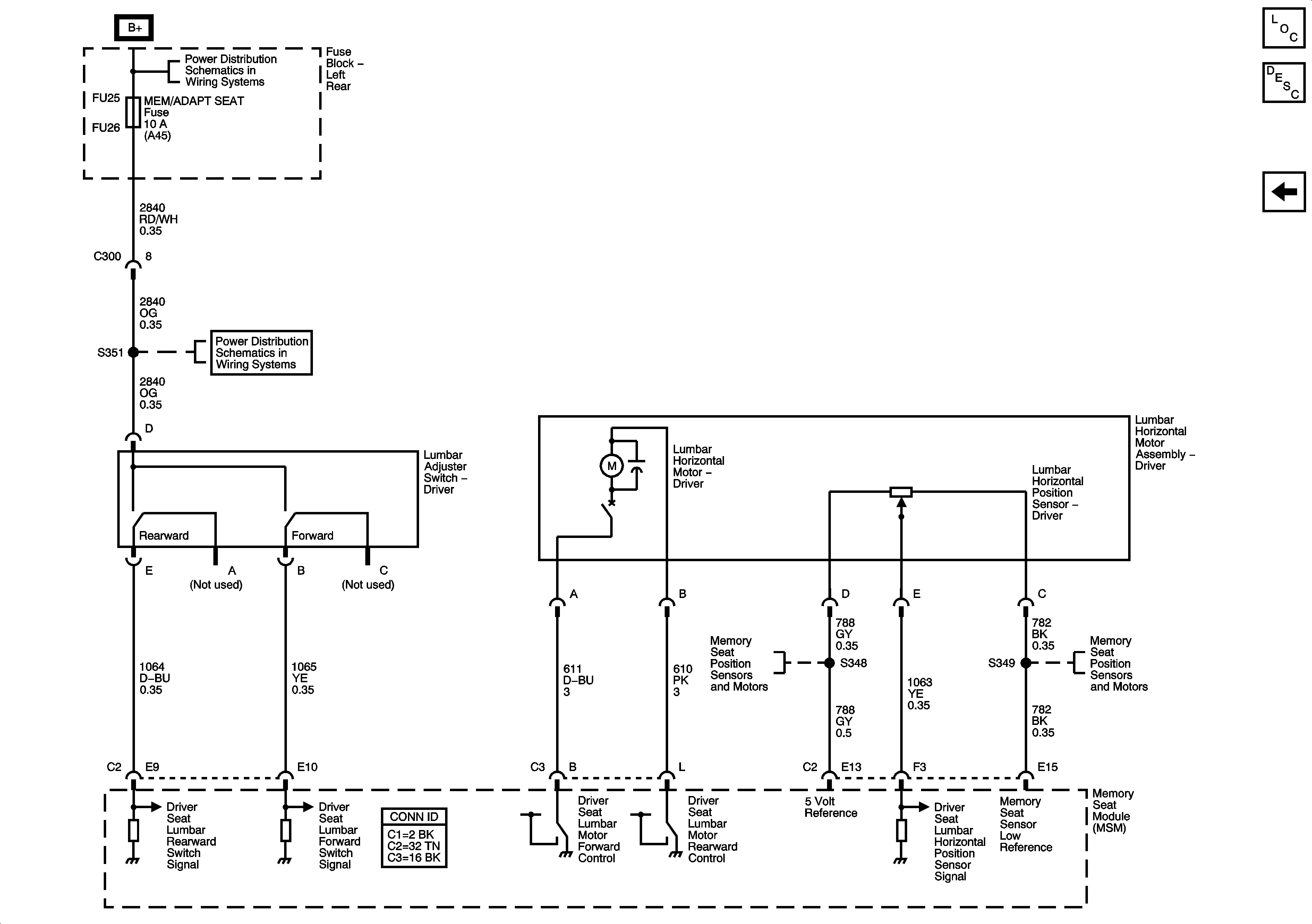
Lumbar Support Description and Operation with A45
Memory Seat Position Sensors and Motors (A45)
Left Rear Fuse Block B+ Bus
Left Rear Fuse Block IGN 3 Relay, L FRT HTD SEAT MOD, MEM/ADAPT SEAT, CCP, and HDLP LEVELING and IGN 3 Fuses
Memory Seat Position Sensors and Motors (A45)
Memory Seat Position Sensors and Motors (A45)