GM Service Manual Online
For 1990-2009 cars only
Makes
🢒
Generic
🢒
2003
🢒
Unit Repair
🢒 Starting System: Diesel Engines
Starting System: Diesel Engines
Starting System: Diesel Engines
Master Electrical Component List
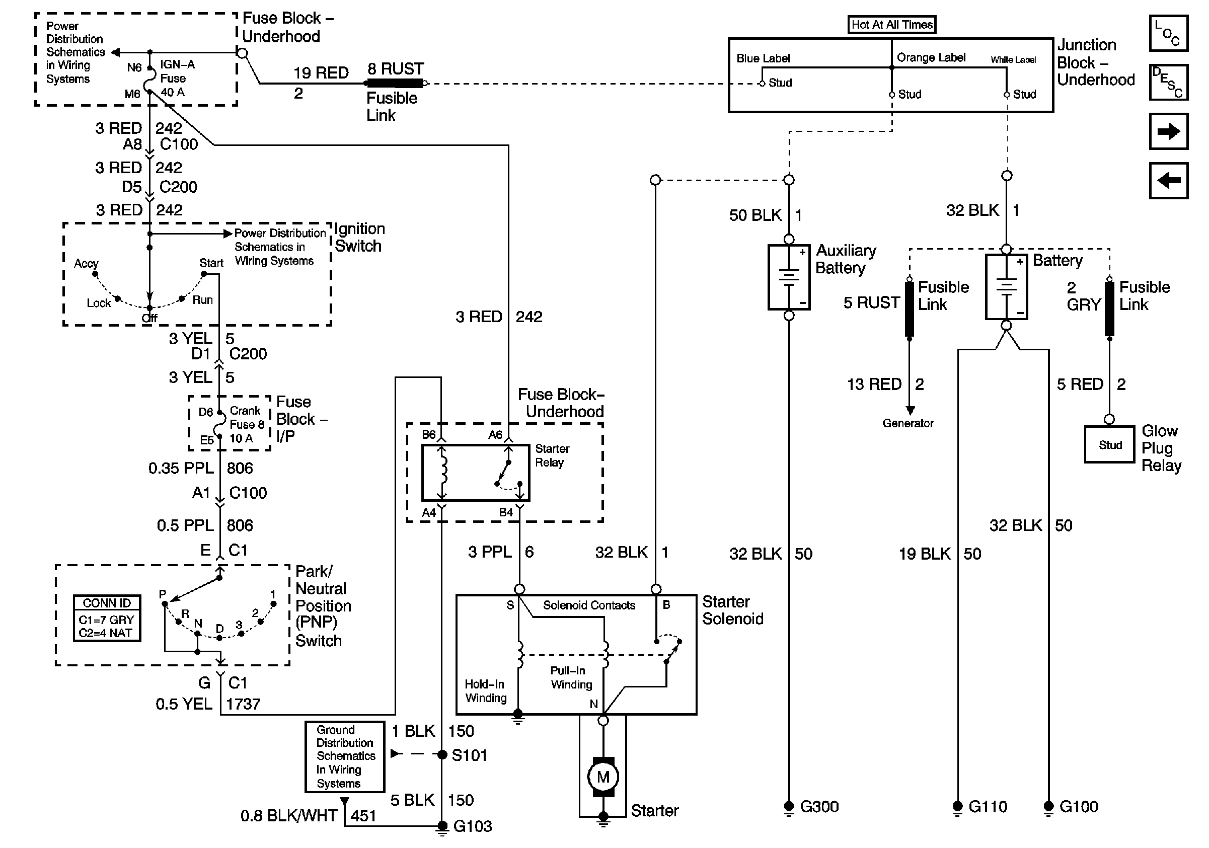
Starting System Description and Operation
Charging System: Gasoline Engines
Starting System: Gasoline Engines
Ignition A, Ignition B Fuses, and Ignition Switch
Ignition A, Ignition B Fuses, and Ignition Switch
G103 (6.5L Diesel Engine)
Charging System: Diesel Engines