GM Service Manual Online
For 1990-2009 cars only
Makes
🢒
Generic
🢒
2003
🢒
Unit Repair
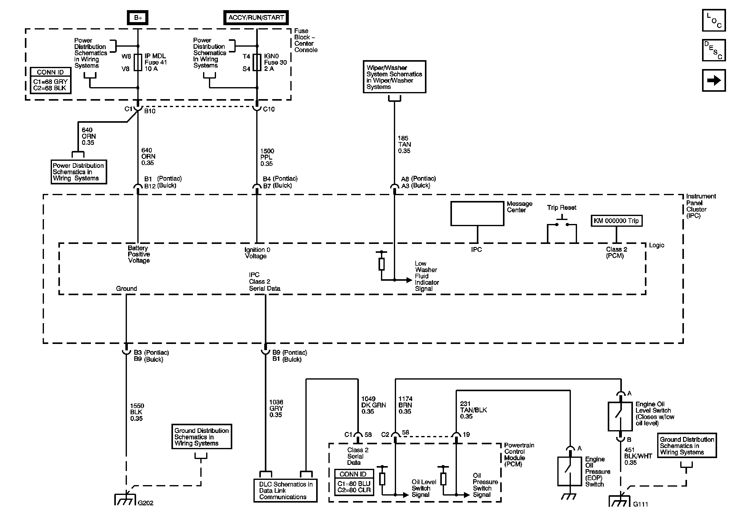
🢒 Power, Ground, Serial Data and Message Center
Power, Ground, Serial Data and Message Center
Power, Ground, Serial Data and Message Center
Master Electrical Component List
Instrument Cluster Description and Operation
Indicators
Fuse Block-Underhood Fuse:48 Fuse Block-Center Console Fuses:BCM L, HZD FL, HUD, RADIO, RD AMP and IP MDL
Fuse Block-Underhood Fuse:48 Fuse Block-Center Console Fuses:BCM L, HZD FL, HUD, RADIO, RD AMP and IP MDL
Fuse Block-Underhood Fuse: 47 Fuse Block-Center Console Fuses: INKEY, KEY SOL, IGN 0 and FRT BLWR
Windshield Wiper/Washer
Ground G202 Schematics
Ground G202 Schematics
Cigar Lighter/Auxiliary Outlets Schematics-Buick
Ground G111 Schematics
Ground G111 Schematics