GM Service Manual Online
For 1990-2009 cars only

    Object Number: 187008  Size: SH

    Notice: Maximum gasket performance is achieved when using new fasteners, which contain a thread-locking patch. If the fasteners are not replaced, a thread locking chemical must be applied to the fastener threads. Failure to replace the fasteners or apply a thread-locking chemical MAY reduce gasket sealing capability.

  1. Remove the camshaft rear bearing hole plug.

  2. Object Number: 909626  Size: SH
  3. Remove the rear oil gallery plugs (102, 103).

  4. Object Number: 909627  Size: SH
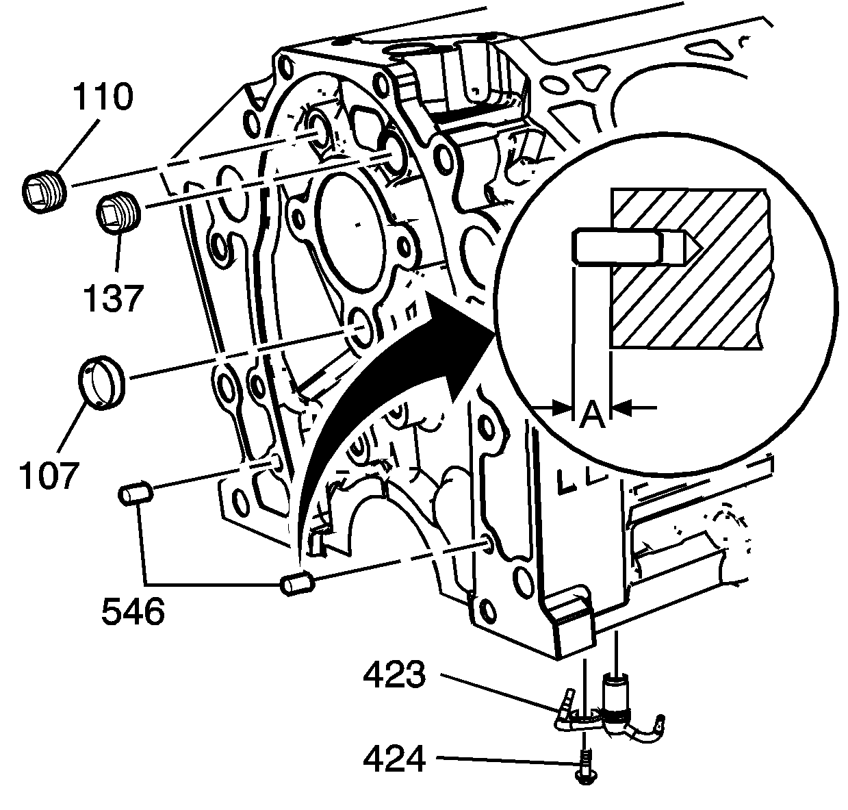
  5. Remove the front oil gallery plugs (107, 110, 137).
  6. Remove the engine front cover locating pins (546).
  7. Remove the piston oil nozzle bolt (424) and nozzle (423).

  8. Object Number: 1742800  Size: SH
  9. Remove the engine block plug, if applicable.
  10. Remove the engine block heater, if applicable.
  11. Remove the transmission locating pins.

  12. Object Number: 909629  Size: SH
  13. Remove the knock sensors.

  14. Object Number: 909630  Size: SH
  15. Remove the engine oil pressure indicator switch.