GM Service Manual Online
For 1990-2009 cars only

    Object Number: 61819  Size: SH
  1. Install the engine front cover gasket.
  2. Apply sealer GM P/N 12346004 (Canadian P/N 10953480) or equivalent to both sides of the lower tabs of the engine front cover gasket. Apply the sealer no less than 5.0 mm (0.20 in) wide.

  3. Object Number: 1526763  Size: SH
  4. Install the engine front cover.
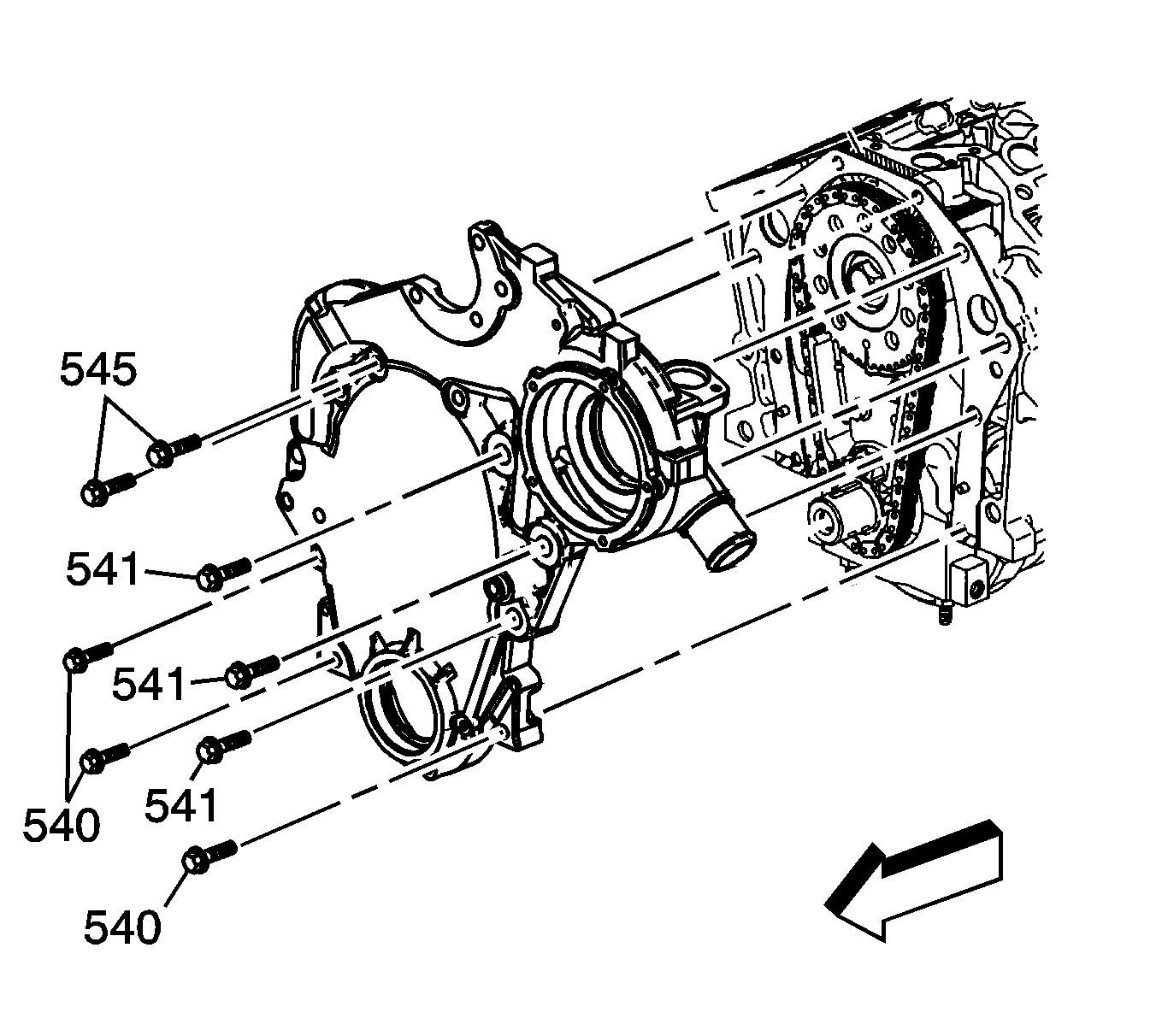
  5. Apply sealer GM P/N 12346004 (Canadian P/N 10953480) or equivalent to the bolts in the locations pointed out in the graphic.

  6. Object Number: 909617  Size: SH

    Notice: Use the correct fastener in the correct location. Replacement fasteners must be the correct part number for that application. Fasteners requiring replacement or fasteners requiring the use of thread locking compound or sealant are identified in the service procedure. Do not use paints, lubricants, or corrosion inhibitors on fasteners or fastener joint surfaces unless specified. These coatings affect fastener torque and joint clamping force and may damage the fastener. Use the correct tightening sequence and specifications when installing fasteners in order to avoid damage to parts and systems.

  7. Install the engine front cover bolts (545).
  8. Tighten
    Tighten the engine front cover bolts to 27 N·m (20 lb ft).

  9. Install the engine front cover bolts (540, 541).
  10. Tighten
    Tighten the engine front cover bolts to 55 N·m (41 lb ft).