GM Service Manual Online
For 1990-2009 cars only
Makes
🢒
Generic
🢒
2005
🢒
Unit Repair
🢒
Vehicle Control Systems
🢒
Vehicle DTC Information
🢒 Sunroof Schematics
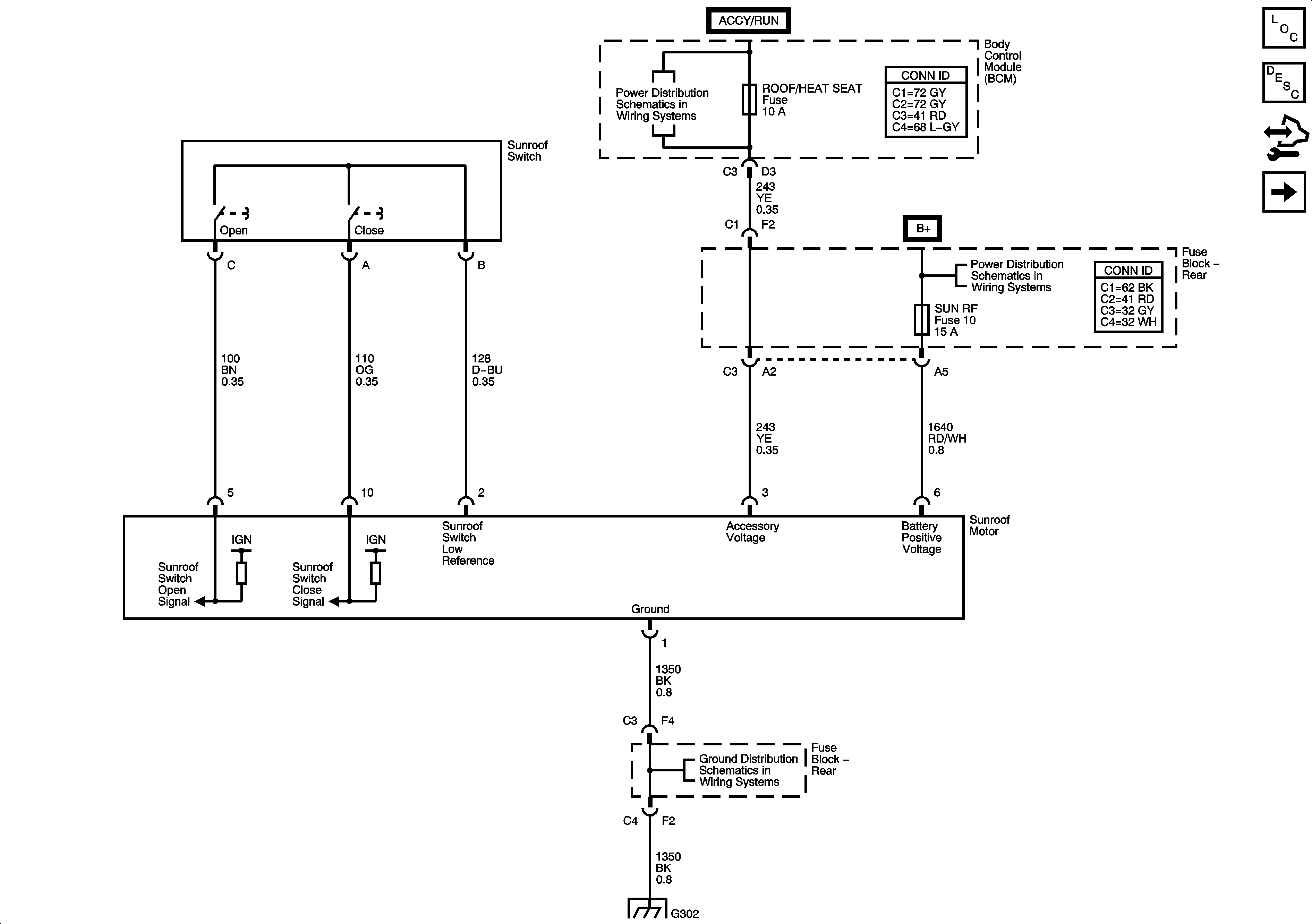
Figure
1:
CF5
Master Electrical Component List
Sunroof Description and Operation W/RPO CF5
Control Module References
C3Y
Underhood Fuse Block IBCM 2, Body Control Module (BCM) EBCM (PWR), Power Windows, WIPER SW and ROOF/HEAT SEAT Fuses
Underhood Fuse Block RBEC 1 Fuse and Rear Fuse Block CIG/AUX, SUN RF, RKE/XM, STOP LP, BACK UP LP, RR DEFOG, HTD MIR and HTD ST Fuses
G302
G302
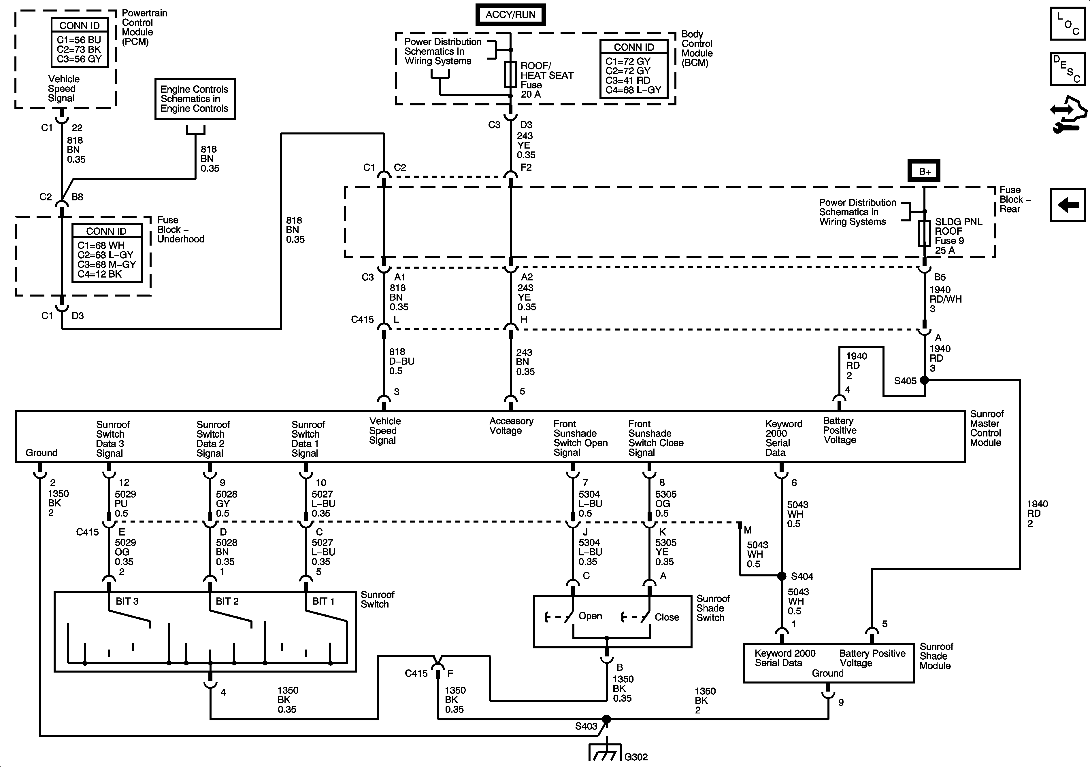
Figure
2:
C3Y
Master Electrical Component List
Sunroof Description and Operation (W/RPO CF5)
Control Module References
CF5
Engine Data Sensors - Electronic Throttle Controls
Underhood Fuse Block IBCM 2, Body Control Module (BCM) EBCM (PWR), Power Windows, WIPER SW and ROOF/HEAT SEAT Fuses
G302