GM Service Manual Online
For 1990-2009 cars only
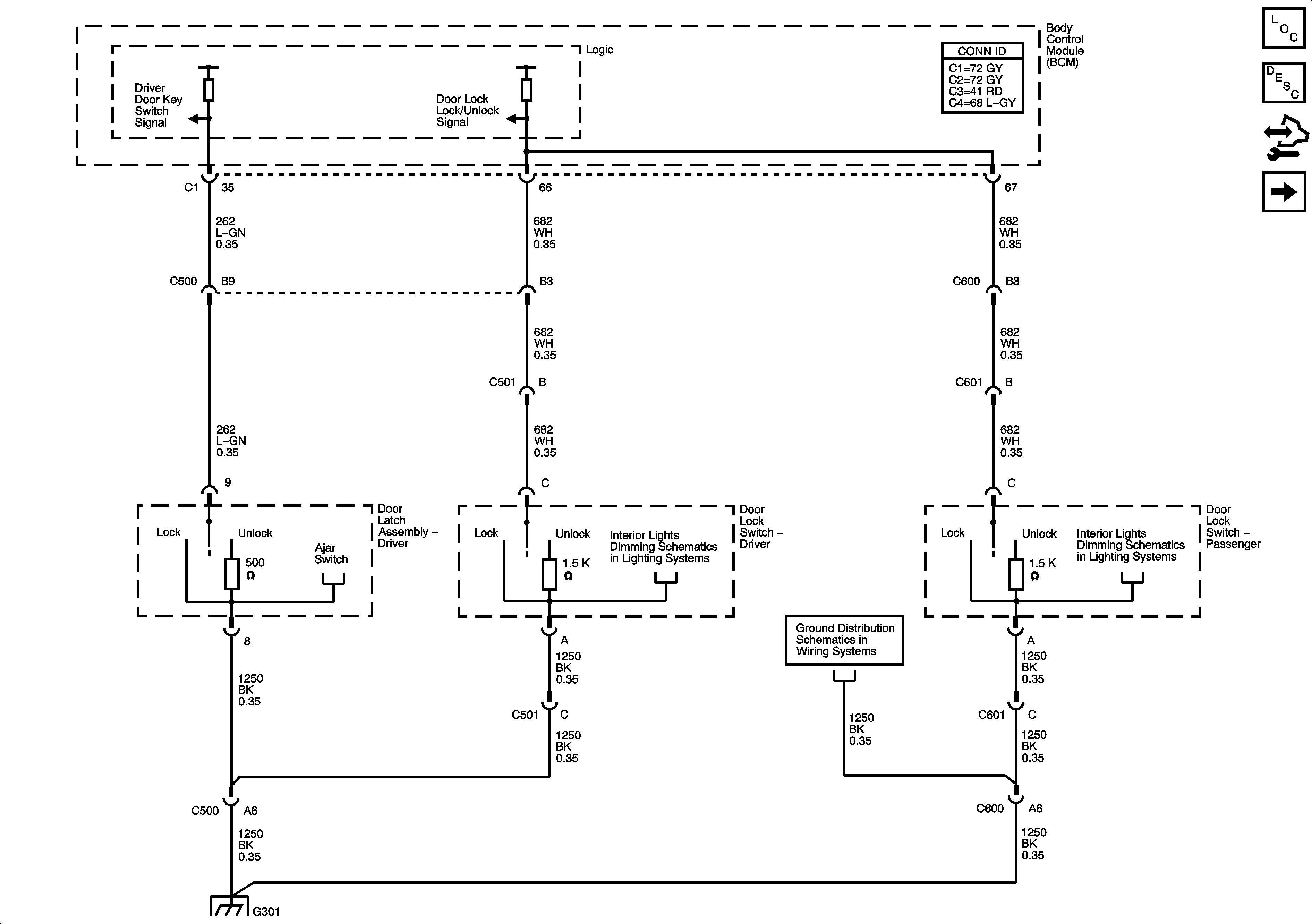
Figure 1:

Door Lock Switches


Object Number: 1478524  Size: FS
Master Electrical Component List
Power Door Locks Description and Operation
Control Module References
Door Lock Actuators
Door Ajar Indicator
Steering Wheel and Doors
Steering Wheel and Doors
G301
G301
Figure 2:

Door Lock Actuators


Object Number: 1478526  Size: FS
Master Electrical Component List
Power Door Locks Description and Operation
Control Module References
Door Ajar Indicator
Door Lock Switches
Underhood Fuse Block IBCM 2, Body Control Module (BCM) EBCM (PWR), Power Windows, WIPER SW and ROOF/HEAT SEAT Fuses
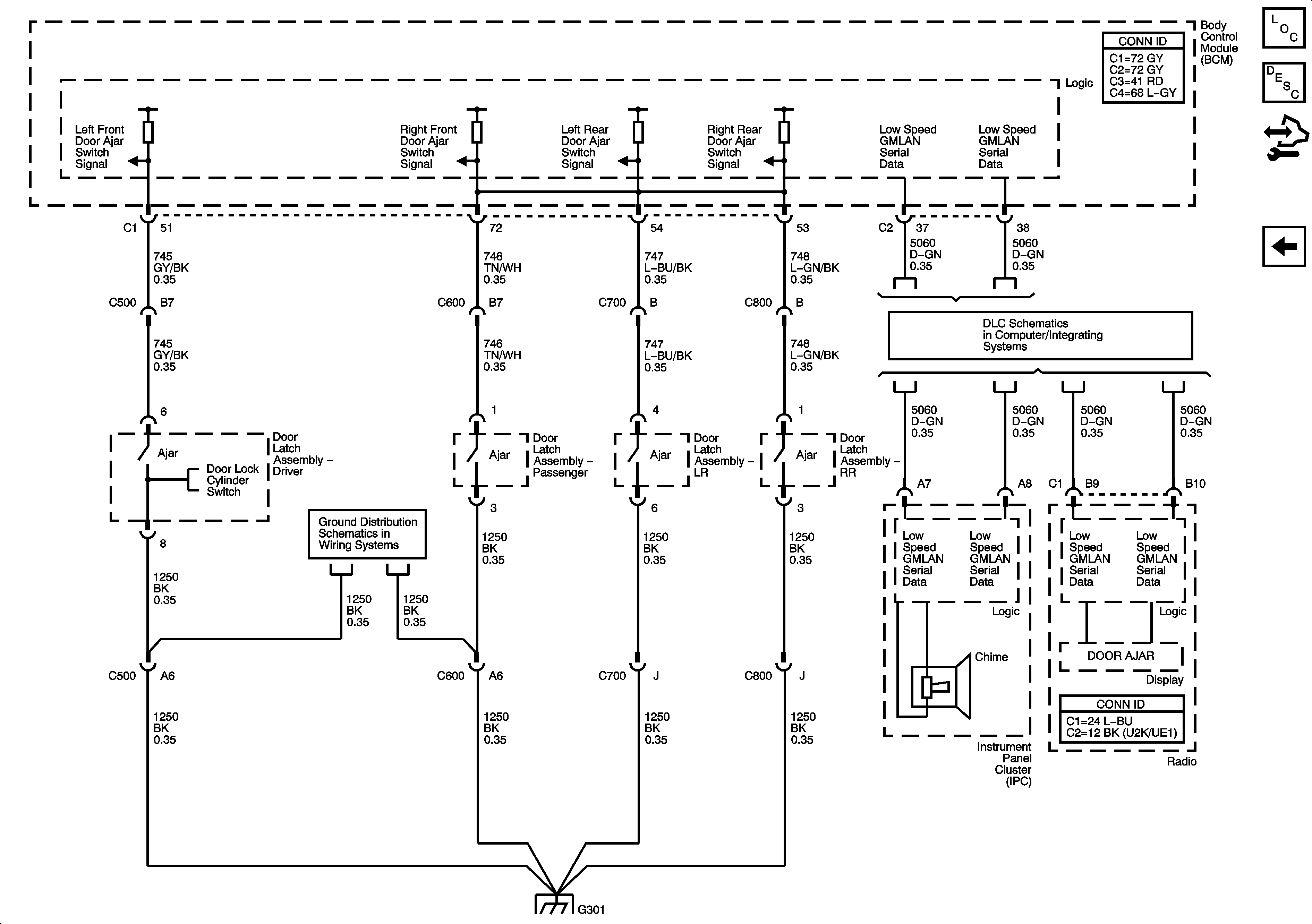
Figure 3:

Door Ajar Indicator


Object Number: 1478527  Size: FS
Master Electrical Component List
Door Ajar Indicator Description and Operation
Control Module References
Door Lock Actuators
Door Lock Switches
G301
Low Speed Serial Data
G301