GM Service Manual Online
For 1990-2009 cars only

Power Steering Assist Motor Replacement EPS

Removal Procedure


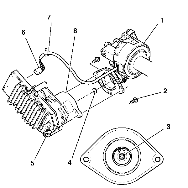
    Object Number: 1362059  Size: SH
  1. Disconnect the power steering assist motor sensor wire harness connector (6) from the power steering assist motor (5).
  2. Important: If replacing the power steering assist motor, you will need the power steering assist motor sensor wire harness strap clip (7) for the new power steering assist motor installation.

    If replacing the steering column, a new power steering assist motor sensor wire harness strap clip (7) will come with the column service kit. Keep the existing wire strap clip attached to the power steering assist motor sensor wire harness (6).

  3. Use needle nose pliers to remove the power steering assist motor wire strap clip (7) from the power steering assist motor (5).
  4. If replacing the power steering assist motor, remove the power steering assist motor wire strap clip (7) from the power steering assist motor sensor wire harness (6).

    If replacing the steering column, keep the power steering assist motor wire harness strap clip (7) attached to the power steering assist motor sensor wire harness (6).

  5. Use a M6x1 head bit to remove the 2 power steering assist motor TORX® screws (2).
  6. Discard the screws.

    Important: Once the power steering assist motor has been removed, inspect the steering column assist mechanism input shaft (3) for the rotor isolator bumper (4). If present, remove it and insert it back into the rotor isolator (8) in the power steering assist motor (5).

    The power steering assist motor housing must be free of any type of debris. Remove any loose debris from the power steering assist motor housing, but do NOT remove the remaining grease on the power steering assist motor input shaft (3).

  7. Grasp the power steering assist motor (5) and remove it from the steering column (1) by pulling on it evenly and straight away from the steering column.

Installation Procedure


    Object Number: 1362061  Size: SH

    Notice: Do NOT allow the wiring harness to be pinched between the motor/module assembly and the steering column during installation. A pinched harness will cause diagnostic trouble codes to be set and may require replacement of the steering column.

    Important: Before installing the power steering assist motor (2), verify the rotor isolator bumper (1) is installed into the rotor isolator (3) in the power steering assist motor (2).

  1. Fit the power steering assist motor rotor isolator over the steering column assist mechanism input shaft.
  2. Notice: Refer to Fastener Notice in the Preface section.


    Object Number: 1362063  Size: SH
  3. Use a M6x1 TORX® head bit to attach the new power steering assist motor bolts (1).
  4. Tighten
    Tighten the bolts to 9 N·m (80 lb in).

  5. Connect the power steering assist motor sensor wire harness (3) to the power steering assist motor (2).
  6. Install the power steering assist motor sensor wire harness strap clip (4) into the power steering assist motor (2).
  7. Perform the control module setup. Refer to Control Module References .