GM Service Manual Online
For 1990-2009 cars only

Case Cover Components Assemble Without Touch Activated Power


    Object Number: 330198  Size: SH
  1. Install a new 3-4 accumulator piston cylinder O-ring seal (422) onto the 3-4 accumulator piston cylinder (421).
  2. Install the 3-4 accumulator piston outer spring (423) and inner spring (424) into the 3-4 accumulator piston cylinder (421).
  3. Install a new 3-4 accumulator piston seal (427) onto the 3-4 accumulator piston (428).
  4. Insert the 3-4 accumulator piston (428) into the 3-4 accumulator piston cylinder (421).
  5. Using a slight twisting motion, insert the 3-4 accumulator piston cylinder (421) into the case cover (401).
  6. Insert the 3-4 accumulator piston pin (426) through the front of the case cover (401) and into the 3-4 accumulator piston (428).
  7. Install the manual valve (404) into the case cover (401).

  8. Object Number: 400527  Size: SH
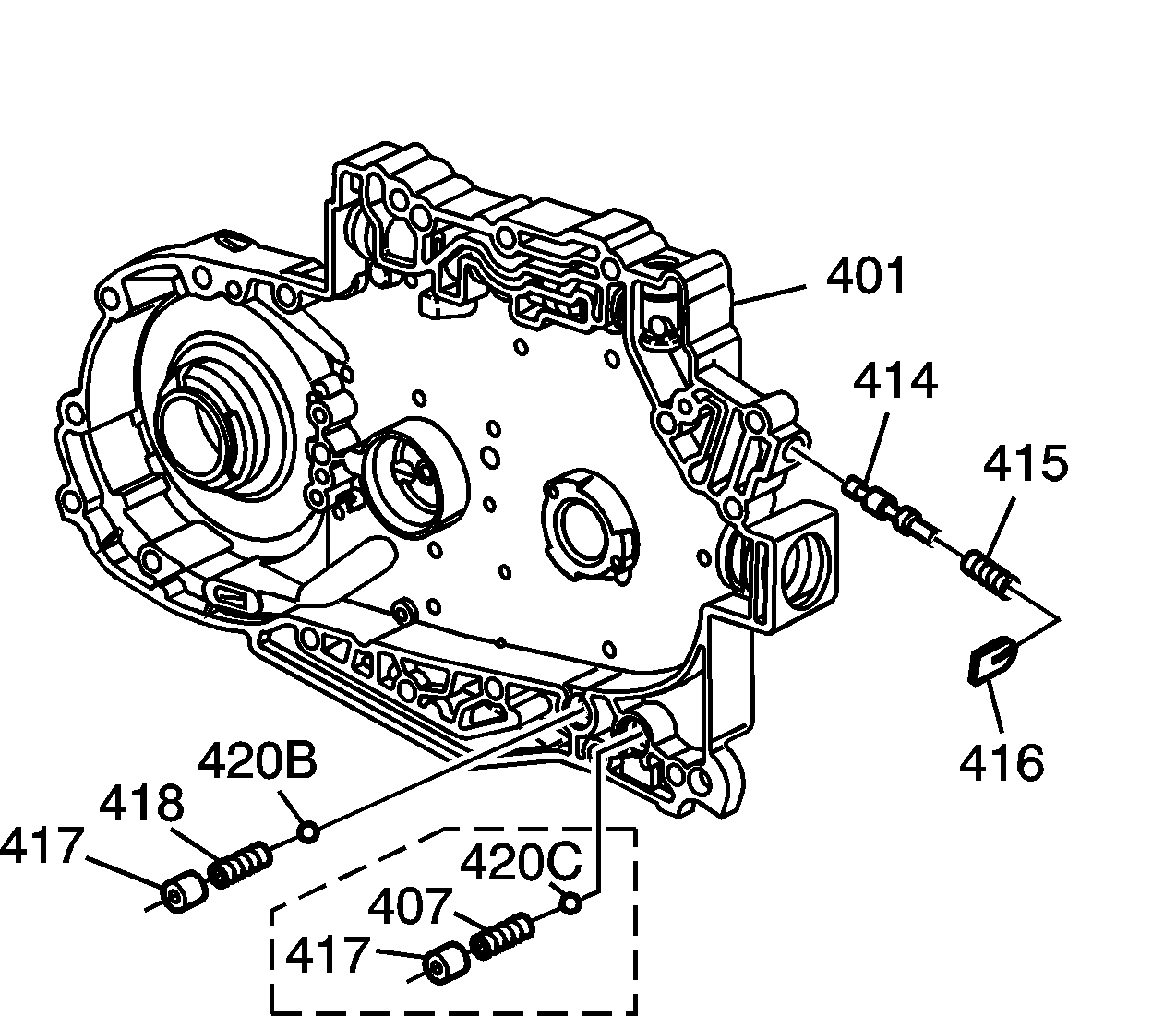
  9. Install the actuator feed limit valve (414) into the case cover (401).
  10. Install the actuator feed limit valve spring (415) into the case cover (401).
  11. Install the actuator feed limit valve spring retainer (416) into the case cover (401).

Case Cover Components Assemble With Touch Activated Power


    Object Number: 330198  Size: SH
  1. Install a new 3-4 accumulator piston cylinder O-ring seal (422) onto the 3-4 accumulator piston cylinder (421).
  2. Install the 3-4 accumulator piston outer spring (423) and inner spring (424) into the 3-4 accumulator piston cylinder (421).
  3. Install a new 3-4 accumulator piston seal (427) onto the 3-4 accumulator piston (428).
  4. Insert the 3-4 accumulator piston (428) into the 3-4 accumulator piston cylinder (421).
  5. Using a slight twisting motion, insert the 3-4 accumulator piston cylinder (421) into the case cover (401).
  6. Insert the 3-4 accumulator piston pin (426) through the front of the case cover (401) and into the 3-4 accumulator piston (428).
  7. Install the manual valve (404) into the case cover (401).

  8. Object Number: 1174545  Size: SH
  9. Install the actuator feed limit valve (414) into the case cover (401).
  10. Install the actuator feed limit valve spring (415) into the case cover (401).
  11. Install the actuator feed limit valve spring retainer (416) into the case cover (401).
  12. Install the low regulator valve spring (442).
  13. Install the low regulator valve (443).
  14. Install the low regulator valve bore plug (444).