GM Service Manual Online
For 1990-2009 cars only
Makes
🢒
Generic
🢒
2005
🢒
Unit Repair
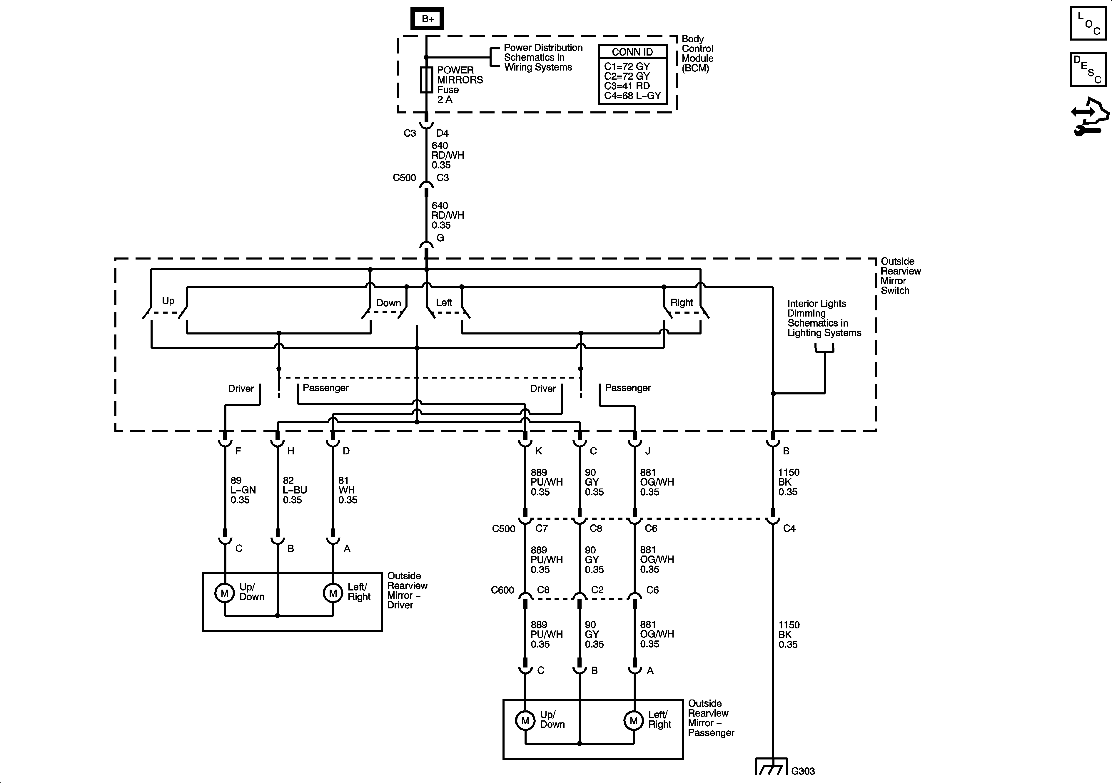
🢒 Outside Mirror Schematics
Outside Mirror Schematics
Master Electrical Component List
Outside Mirror Description and Operation
Control Module References
Body Control Module (BCM) INTERIOR LIGHTS, POWER MIRRORS, PEDAL and ONSTAR Fuses
Steering Wheel and Doors
G303