GM Service Manual Online
For 1990-2009 cars only

    Object Number: 1552493  Size: SH

    Important: If camshaft replacement is required, the valve lifters must also be replaced.

  1. Lubricate the camshaft journals and the bearings with clean engine oil.
  2. Install 3 M8 - 1.25 x 100 mm (M8 - 1.25 x 4.0 in) bolts into the camshaft front bolt holes.
  3. Notice: All camshaft journals are the same diameter, so care must be used in removing or installing the camshaft to avoid damage to the camshaft bearings.

  4. Using the bolts as a handle, carefully install the camshaft into the engine block.
  5. Remove the 3 bolts from the front of the camshaft.

  6. Object Number: 1552492  Size: SH

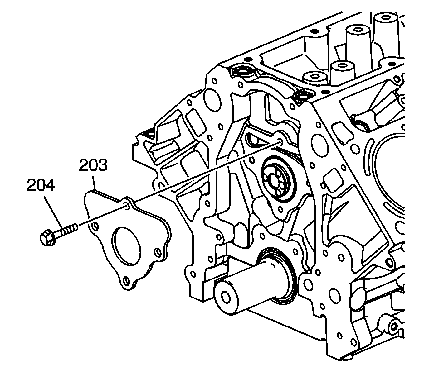
    Important: The gasket surface on the engine block should be clean and free of dirt or debris.

  7. Install the camshaft retainer (203) and the bolts (204). Install the retainer with the sealing gasket facing the front of the engine block.
  8. Notice: Refer to Fastener Notice in the Preface section.


    Object Number: 1665445  Size: SH
  9. Tighten the camshaft retainer bolts.
  10. Tighten

        • Tighten the first design hex head bolts (3) to 25 N·m (18 lb ft).
        • Tighten the second design TORX® head bolts (4) to 15 N·m (11 lb ft).