GM Service Manual Online
For 1990-2009 cars only

Tools Required

    • J 41478 Crankshaft Front Oil Seal Installer
    • J 41665 Crankshaft Balancer and Sprocket Installer

    Object Number: 156149  Size: SH
  1. Install the key into the crankshaft keyway, if previously removed.

  2. Object Number: 1272887  Size: SH
  3. Tap the key (122) into the keyway until both ends of the key bottom onto the crankshaft.

  4. Object Number: 1552487  Size: SH
  5. Install the crankshaft sprocket (207) onto the front of the crankshaft. Align the crankshaft key with the crankshaft sprocket keyway.

  6. Object Number: 1552502  Size: SH
  7. Use the J 41478  (1) and the J 41665  (2) in order to install the crankshaft sprocket.
  8. Install the sprocket onto the crankshaft until fully seated against the crankshaft flange.

  9. Rotate the crankshaft sprocket until the alignment mark is in the 12 o'clock position.
  10. Notice: Refer to Fastener Notice in the Preface section.


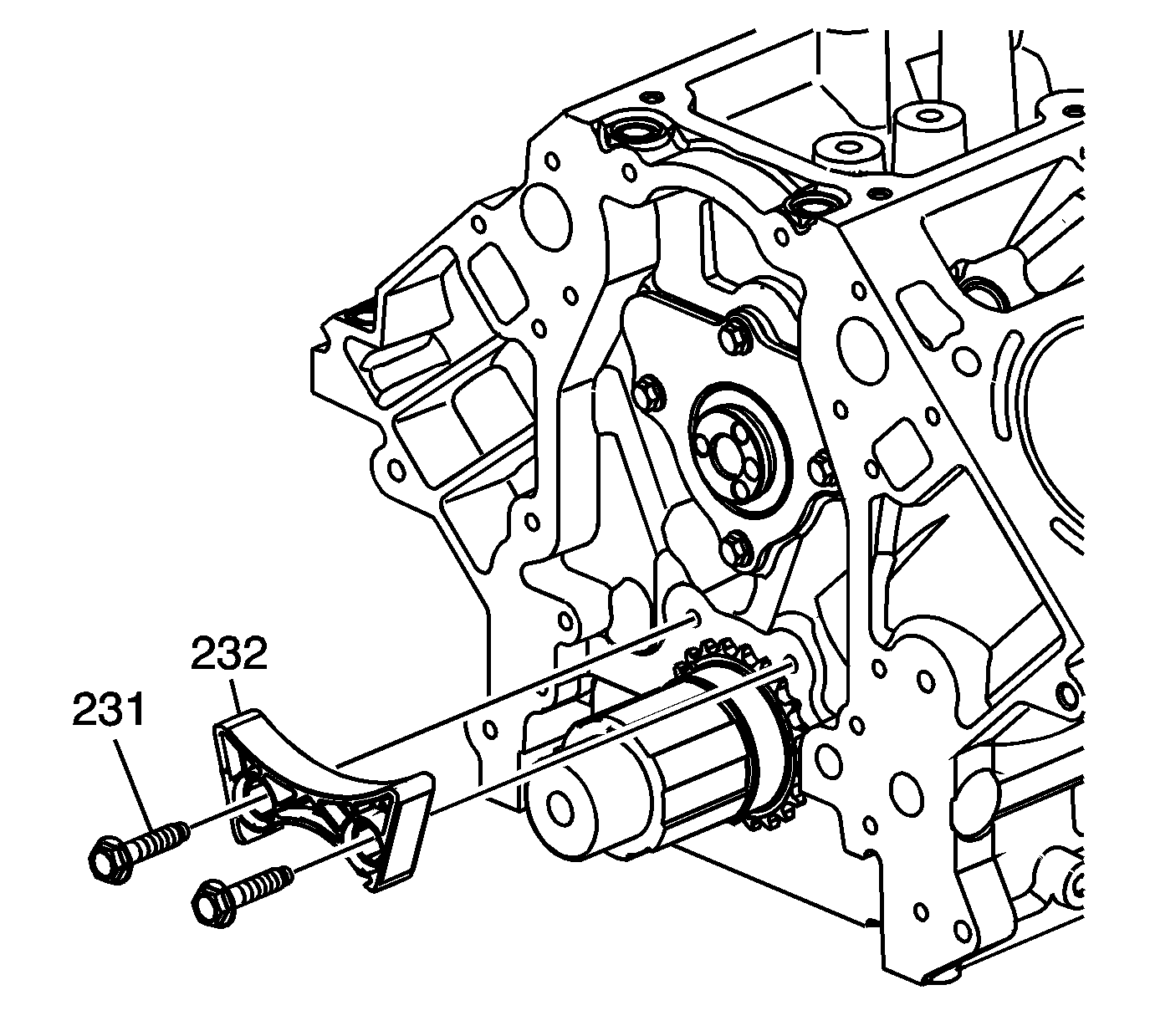
    Object Number: 1552490  Size: SH
  11. Install the timing chain dampener (232) and bolts (231).
  12. Tighten
    Tighten the timing chain dampener bolts to 25 N·m (18 lb ft).


    Object Number: 1552489  Size: SH

    Important: 

       • Properly locate the camshaft sprocket onto the locating pin of the camshaft.
       • The sprocket teeth and timing chain must mesh.
       • The camshaft and the crankshaft sprocket alignment marks MUST be aligned properly.
            Position the camshaft sprocket alignment mark in the 6 o'clock position.

  13. Install the camshaft sprocket (205) and timing chain (208). If necessary, rotate the camshaft or crankshaft sprockets in order to align the timing marks.

  14. Object Number: 1552503  Size: SH
  15. Inspect the sprockets for proper alignment. The mark on the camshaft sprocket should be located in the 6 o'clock position and the mark on the crankshaft sprocket should be located in the 12 o'clock position.
  16. Notice: Refer to Fastener Notice in the Preface section.

  17. Install the camshaft sprocket bolts.
  18. Tighten
    Tighten the camshaft sprocket bolts to 25 N·m (18 lb ft).