GM Service Manual Online
For 1990-2009 cars only

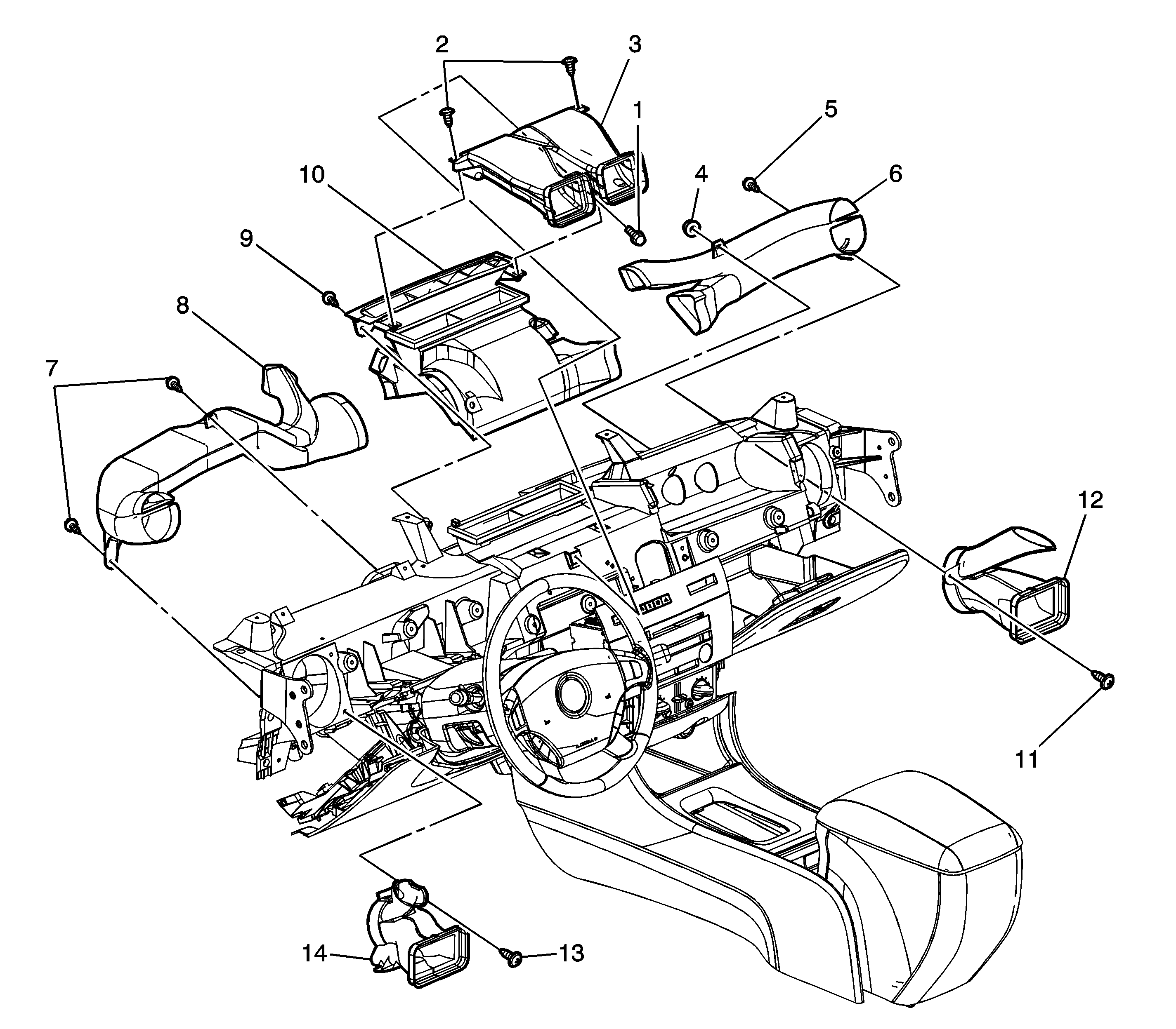
Object Number: 1539124  Size: LF

Callout

Component Name

Notice: Refer to Fastener Notice in the Preface section.

Fastener Tightening Specifications: Refer to Fastener Tightening Specifications .

Preliminary Procedures

  1. Remove the instrument panel carrier. Refer to Instrument Panel Carrier Replacement in Instrument Panel, Gages, and Console.
  2. Remove the temperature sensor upper right. Refer to Duct Air Temperature Sensor Replacement - Upper Right Side .
  3. Remove the temperature sensor upper left. Refer to Duct Air Temperature Sensor Replacement - Upper Left Side .

1

Bolt, Duct Assembly - Air Distribution

Tighten
8 N·m (71 lb in)

2

Screw, Duct Assembly - Air Distribution

Tighten
1.5 N·m (71 lb in)

3

Duct Assembly - Air Distribution

4

Nut Speed, Distributor Assembly Air Right Hand

Tighten
1.5 N·m (71 lb in)

5

Screw, Distributor Assembly Air Right Hand

Tighten
8 N·m (71 lb in)

6

Distributor Assembly Air Right Hand

7

Screw, Distributor Assembly Air Left Hand

Tighten
8 N·m (71 lb in)

8

Distributor Assembly Air Left Hand

9

Screw, Distributor Assembly Air

Tighten
8 N·m (71 lb in)

10

Distributor Assembly Air

11

Screw, Duct Assembly Air Distributor Duct Right Hand

Tighten
8 N·m (71 lb in)

12

Duct Assembly Air Distributor Duct Right Hand

13

Screw, Duct Assembly Air Distributor Duct Left Hand

Tighten
8 N·m (71 lb in)

14

Duct Assembly Air Distributor Duct Left Hand