GM Service Manual Online
For 1990-2009 cars only
Makes
🢒
Generic
🢒
2006
🢒
Unit Repair
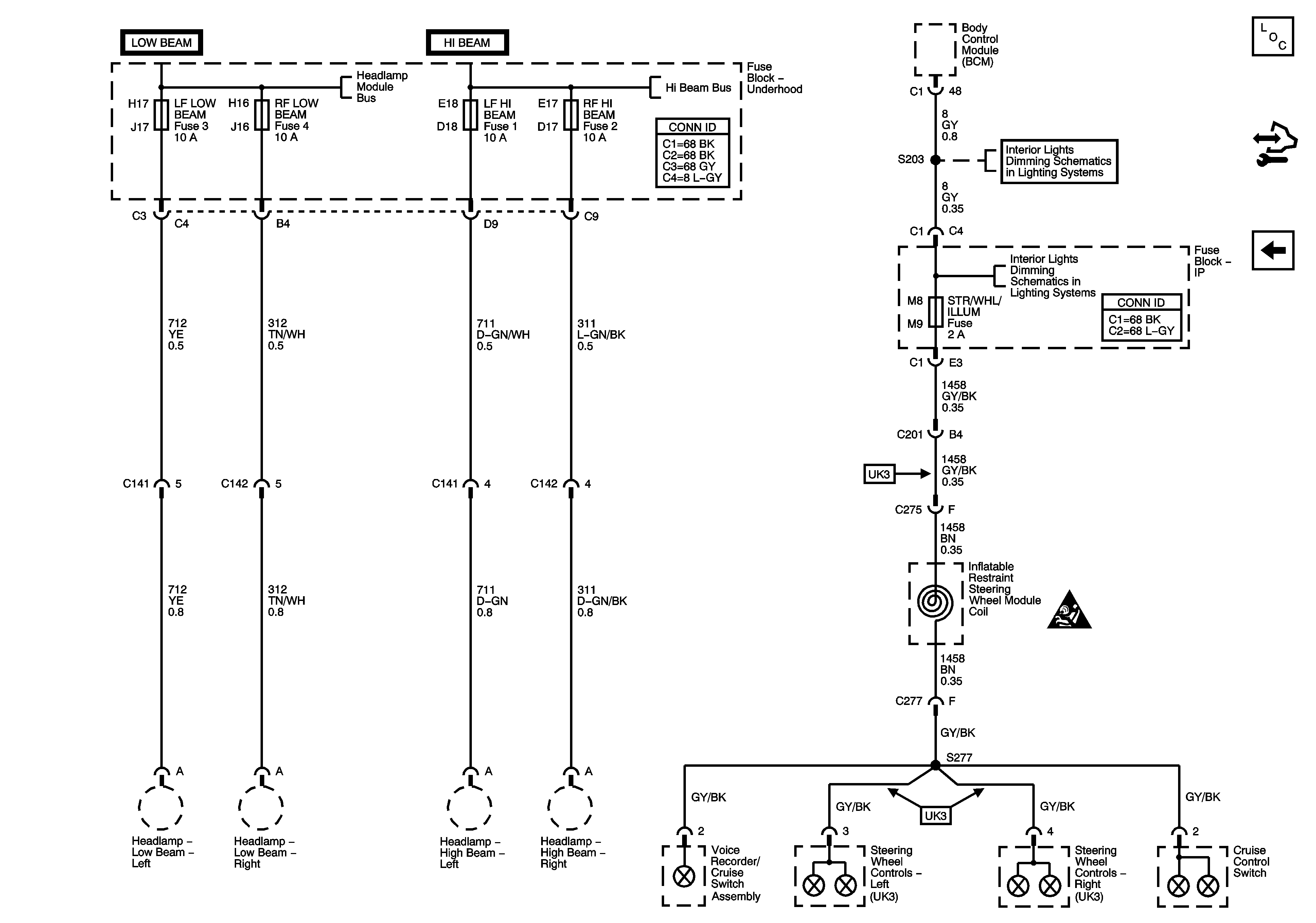
🢒 Fuse Block - Underhood LF LOW BEAM, RF LOW BEAM, LF HI BEAM, and RF HI BEAM Fuses, and Fuse Block - I/P SPRING COIL 2 Fuse
Fuse Block - Underhood LF LOW BEAM, RF LOW BEAM, LF HI BEAM, and RF HI BEAM Fuses, and Fuse Block - I/P SPRING COIL 2 Fuse
Fuse Block - Underhood LF LOW BEAM, RF LOW BEAM, LF HI BEAM, RF HI BEAM Fuses, Fuse Block - I/P SPRING COIL 2 Fuse
Master Electrical Component List
Control Module References
Fuse Block - Underhood ELEK IGN, FUEL INJ, and 02 SSR Fuses (LY7)
Fuse Block - Underhood B+ Bus
Fuse Block - Underhood B+ Bus
I/P, Console, and Driver Door Lighting
Steering Wheel and Front Passenger Door Lighting
SIR Caution for Zoning