GM Service Manual Online
For 1990-2009 cars only
Makes
🢒
Generic
🢒
2006
🢒
Unit Repair
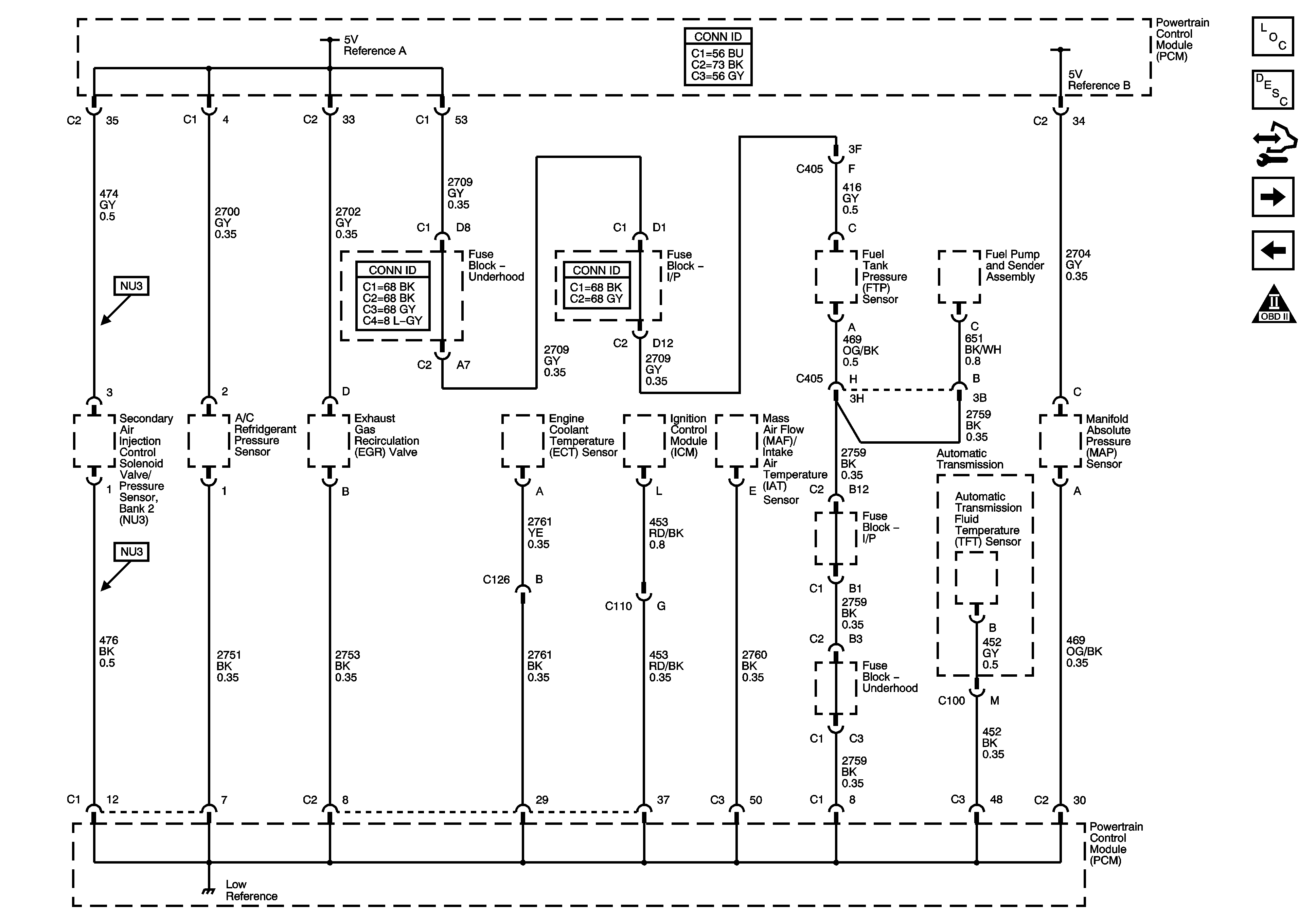
🢒 5 Volt and Low Reference
5 Volt and Low Reference
5-Volt and Low Reference
Master Electrical Component List
Powertrain Control Module Description
Control Module References
Pressure and Temperature Sensors
Module Power, Ground, Serial Data, and MIL
OBD II Symbol Description Notice