GM Service Manual Online
For 1990-2009 cars only
Makes
🢒
Generic
🢒
2006
🢒
Unit Repair
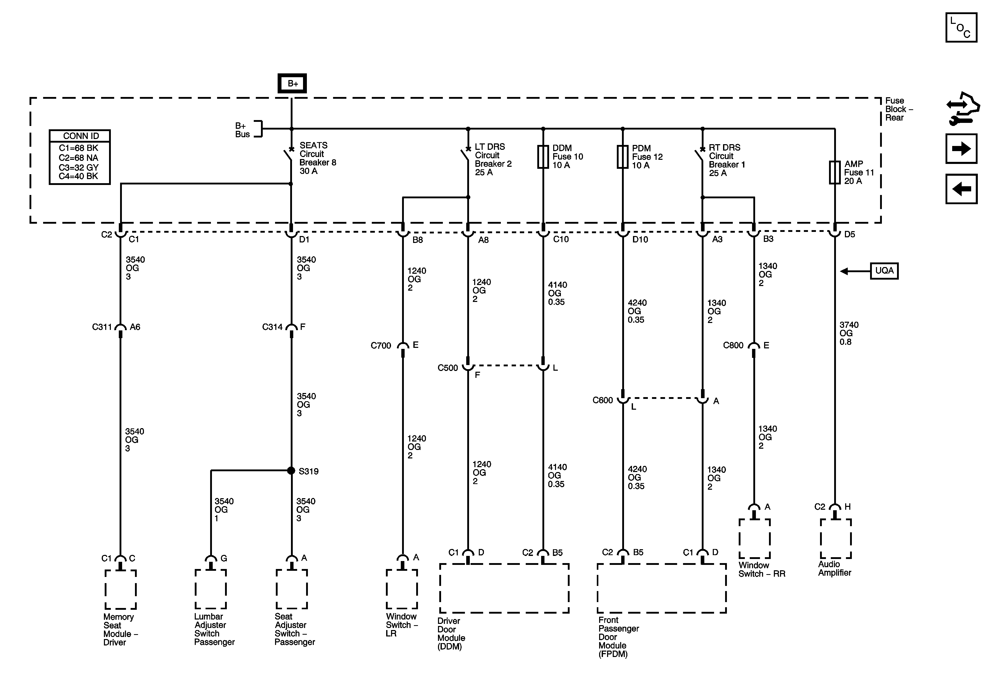
🢒 AMP, DDM, PDM Fuses, LT DRS, RT DRS, and SEATS Circuit Breakers
AMP, DDM, PDM Fuses, LT DRS, RT DRS, and SEATS Circuit Breakers
AMP, DDM, PDM, Fuses, LT DRS, RT DRS, and SEATS Circuit Breakers
Master Electrical Component List
Control Module References
FRT PRK, LGM #2, LR PRK, RR PRK, TRLR PRK Fuses and REAR WPR Circuit Breaker
AUX PWR 1, S/ROOF, TBC 2, TBC 3, TBC 4, and TBC 5 Fuses
B+ Bus - Rear Fuse Block