GM Service Manual Online
For 1990-2009 cars only
Makes
🢒
Generic
🢒
2006
🢒
Unit Repair
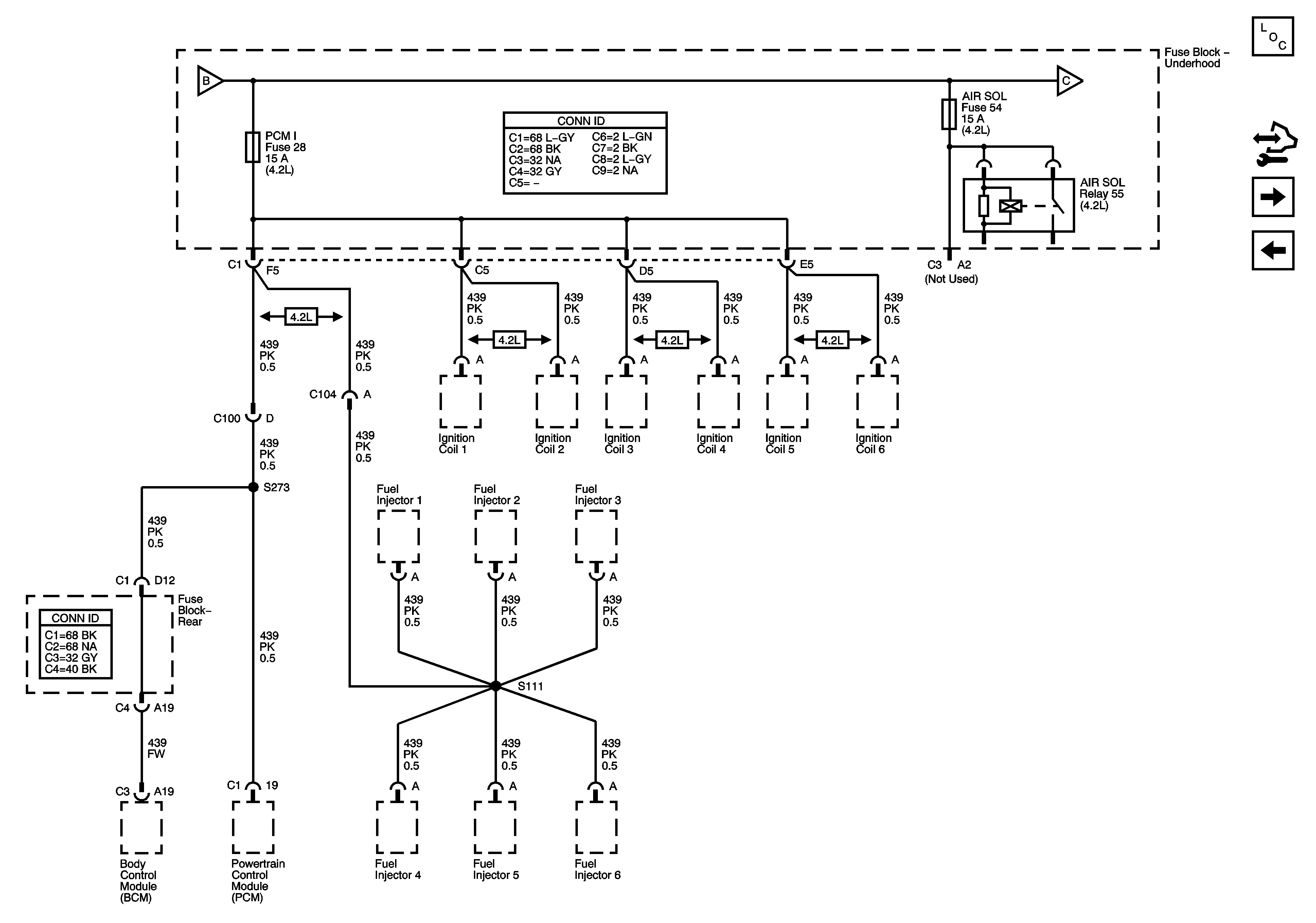
🢒 AIR SOL and PCM I Fuses
AIR SOL and PCM I Fuses
AIR SOL and PCMI Fuses
Master Electrical Component List
Control Module References
AIRBAG, ECM I, and TRANS Fuses
BCK/UP, BTSI, IGN E, and TRLR BCK/UP Fuses
AIRBAG, ECM I, and TRANS Fuses
AIRBAG, ECM I, and TRANS Fuses