GM Service Manual Online
For 1990-2009 cars only

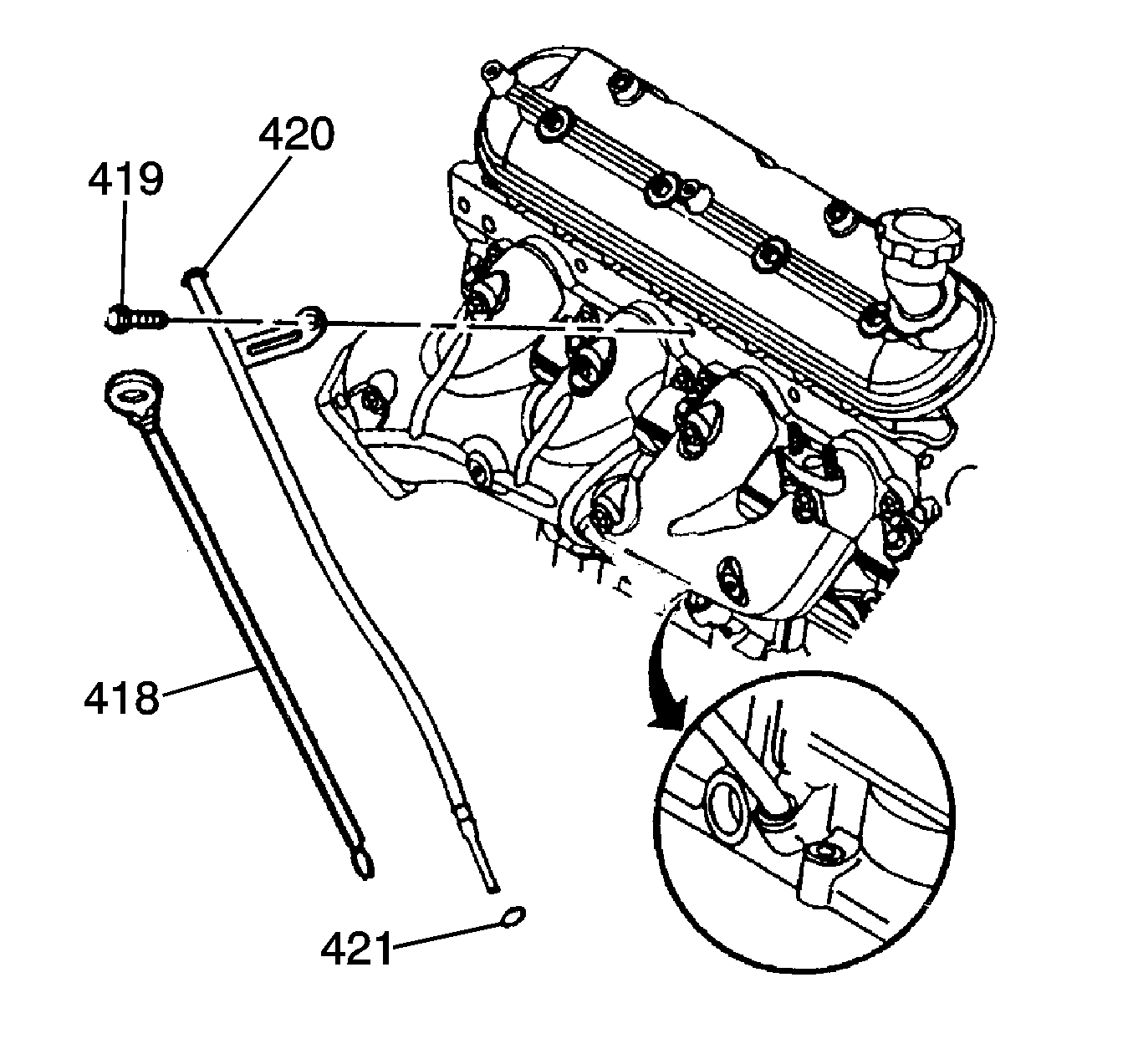
Oil Level Indicator and Tube Removal VE


    Object Number: 1401956  Size: SH
  1. Remove the oil level indicator (418) from the tube.
  2. Remove the oil level indicator tube bolt (419).
  3. Remove the oil level indicator tube (420) from the oil pan.
  4. Important: Inspect the O-ring for cuts or damage. The O-ring seal may be used again if it is not cut or damaged.

  5. Remove the O-ring (421) from the tube as required.

Oil Level Indicator and Tube Removal VZ


    Object Number: 309750  Size: SH
  1. Remove the oil level indicator from the tube.
  2. Remove the oil level indicator tube bolt.
  3. Remove the oil level indicator tube from the oil pan.
  4. Important: Inspect the indicator tube O-ring for cuts or damage. The O-ring may be used again if it is not cut or damaged.

  5. Remove the O-ring from the tube as required.