GM Service Manual Online
For 1990-2009 cars only

    Object Number: 1402028  Size: SH

    Important: Do not remove the oil fill tube from the cover, unless service is required. If the oil fill tube has been removed from the cover, install a NEW tube during assembly.

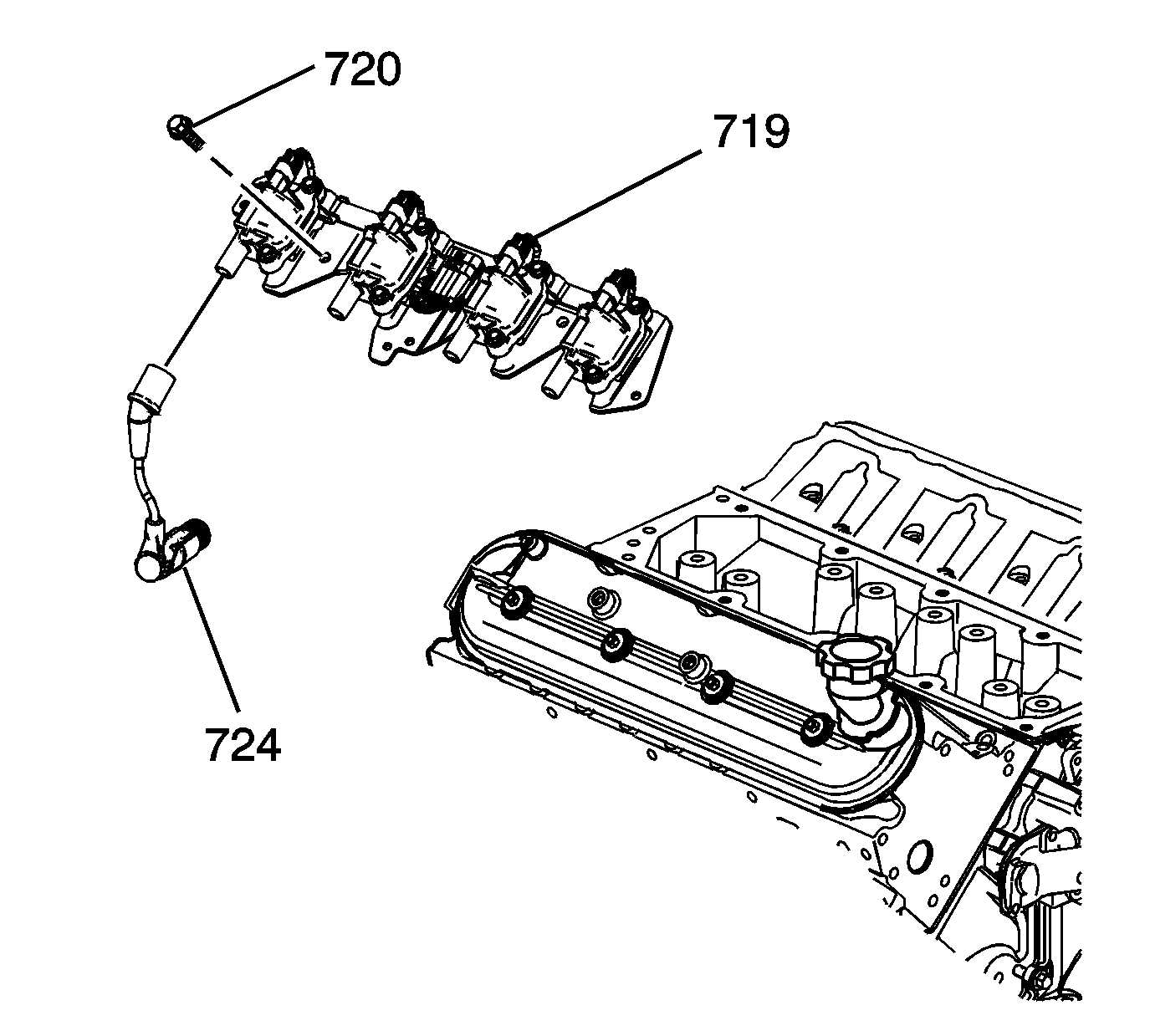
  1. Remove the spark plug wires (724).
  2. Remove the ignition coil bracket studs (720).
  3. Remove the ignition coil and bracket assembly (719).

  4. Object Number: 1402020  Size: SH
  5. Disconnect the ignition coil electrical connectors.
  6. Remove the bolts (723), coils (722), and wire harness (721) from the bracket (719), as required.

  7. Object Number: 260084  Size: SH
  8. Remove the valve rocker arm cover bolts and cover.
  9. Remove and discard the valve rocker arm cover gasket, valve rocker arm cover grommets and valve rocker arm cover bolts if they are serviced with the grommet.

  10. Object Number: 1272820  Size: SH
  11. Remove the gasket (504) from the cover.

  12. Object Number: 1559860  Size: SH
  13. Remove the oil fill cap (424) from the oil fill tube (423).
  14. Remove the oil fill tube, as required.
  15. Discard the oil fill tube.