GM Service Manual Online
For 1990-2009 cars only

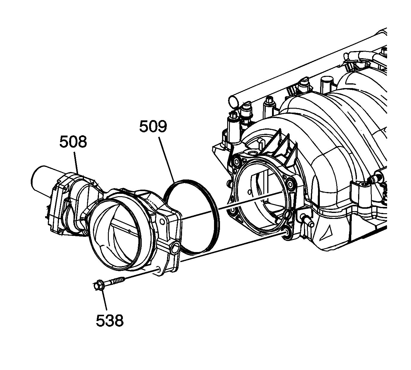
    Object Number: 1552478  Size: SH

    Important: DO NOT use the throttle body gasket again. Install a NEW gasket during assembly.

  1. Install the throttle body gasket (509) to the intake manifold. Align the locating tab of the gasket with the notch in the manifold.
  2. Notice: Refer to Fastener Notice in the Preface section.

  3. Install the throttle body (508) and bolts (538).
  4. Tighten
    Tighten the throttle body bolts to 10 N·m (89 lb in).