GM Service Manual Online
For 1990-2009 cars only
Figure 1:

Power and Ground


Object Number: 1557429  Size: FS
Figure 2:

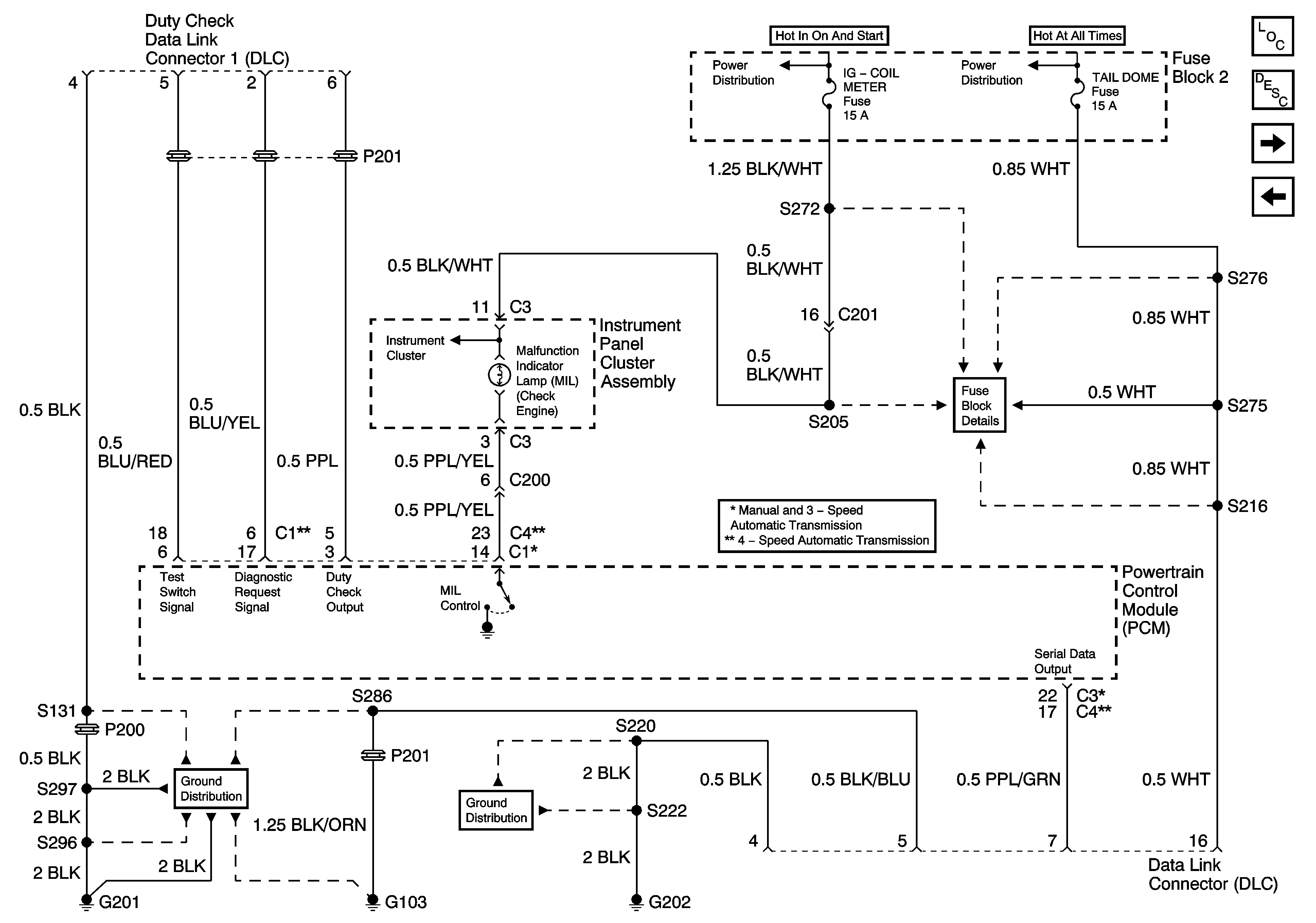
MIL and DLC


Object Number: 1557433  Size: FS
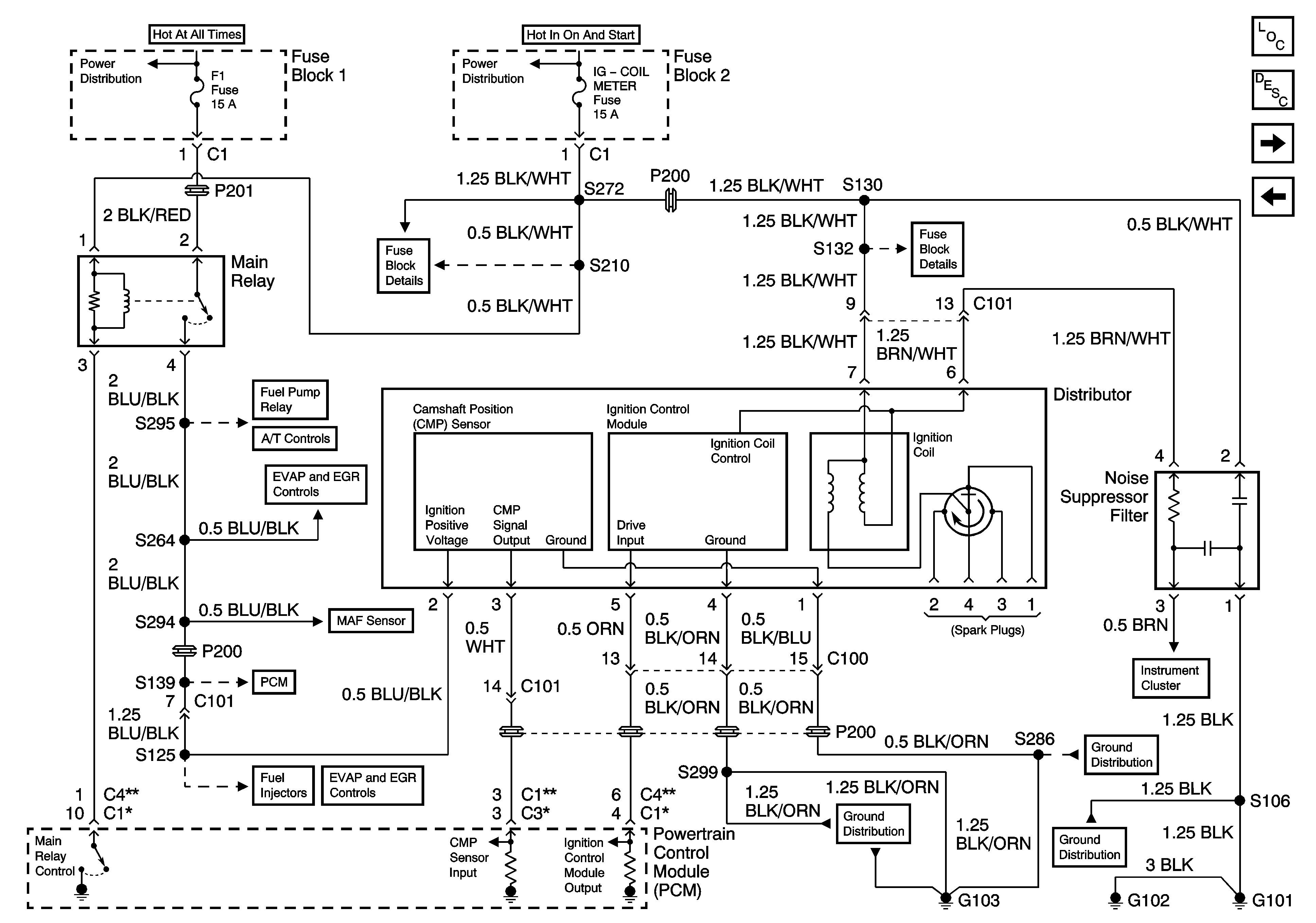
Figure 3:

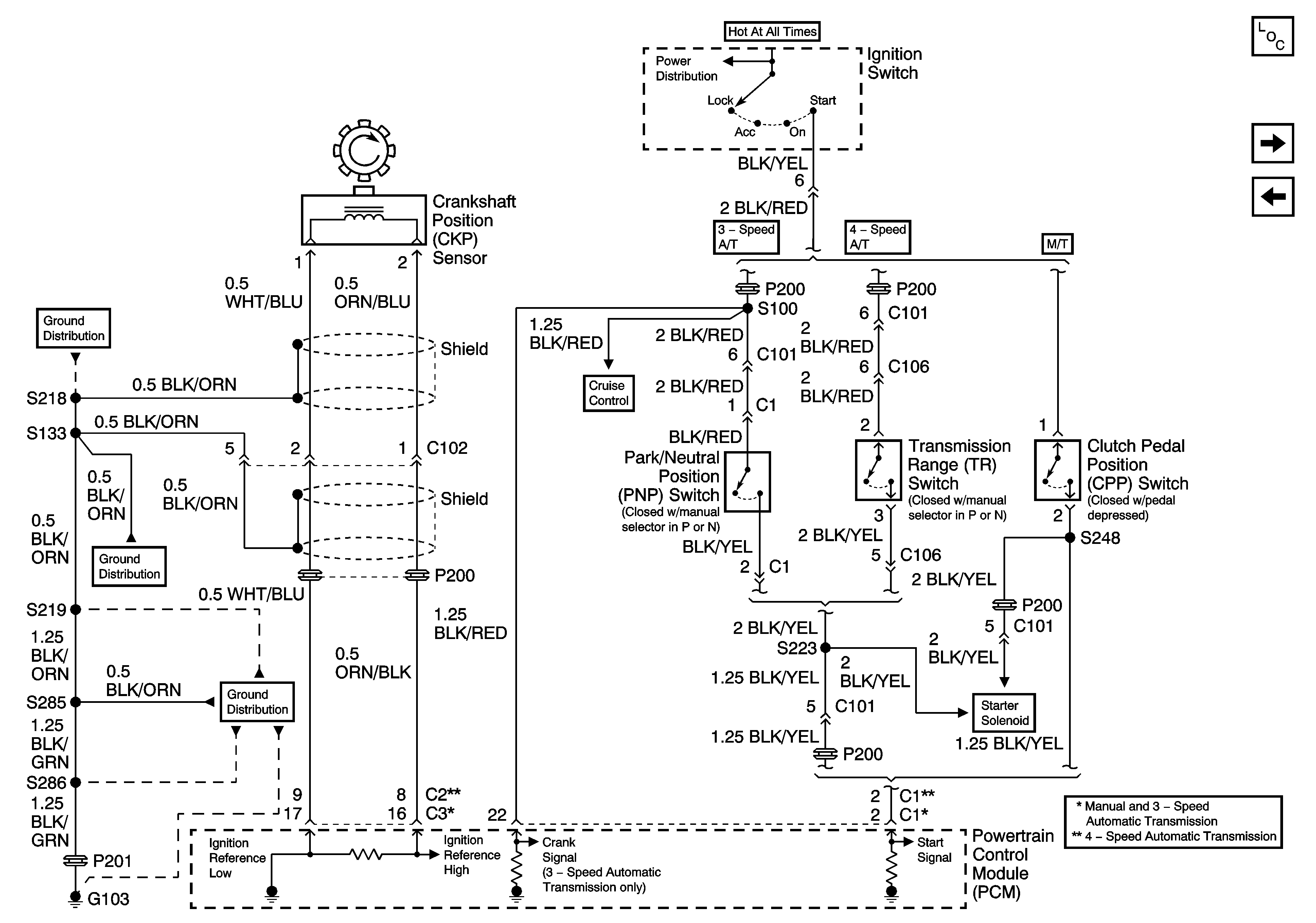
Ignition System


Object Number: 1557435  Size: FS
Figure 4:

CKP Sensor and Starter Signal


Object Number: 1557437  Size: FS
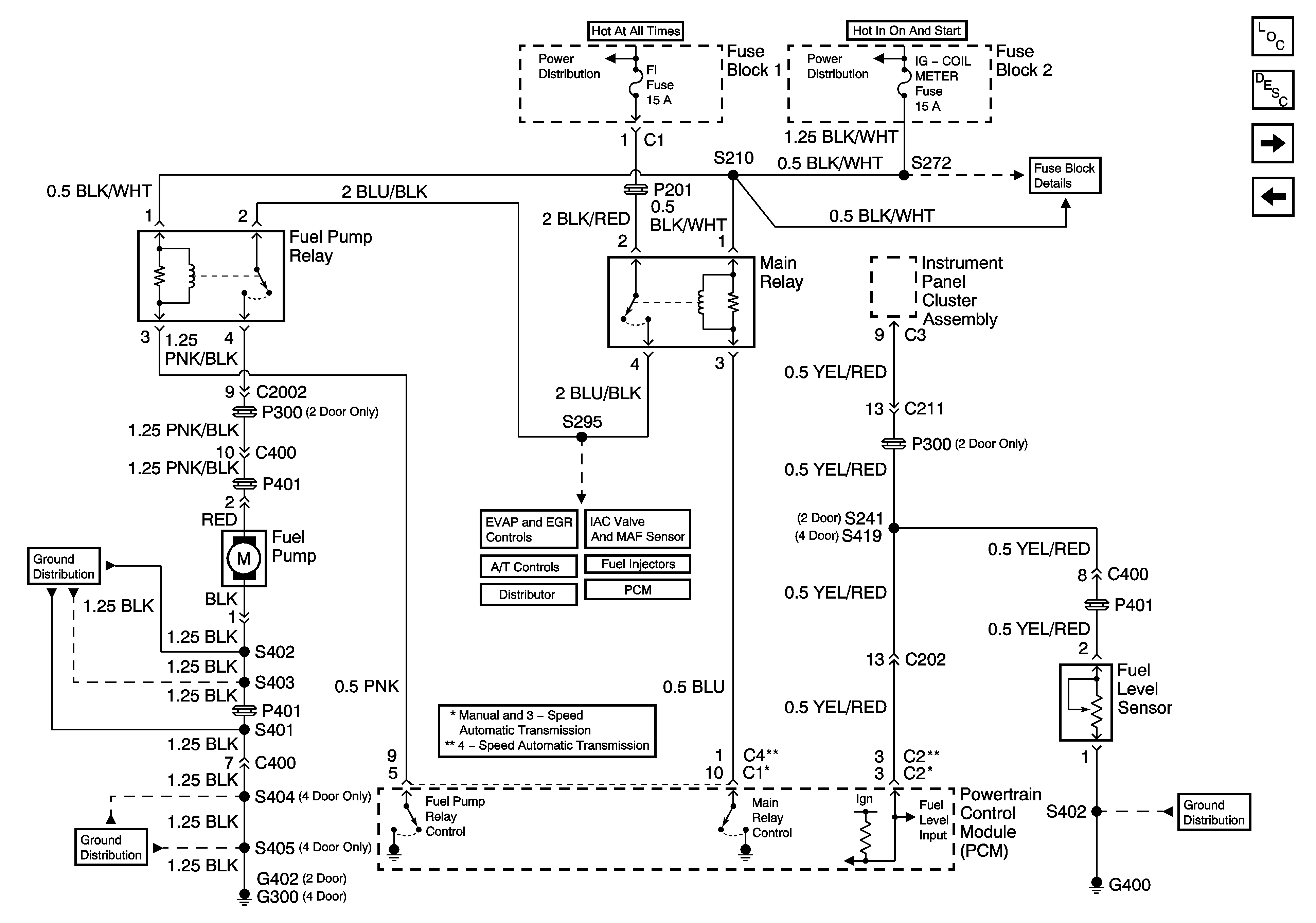
Figure 5:

Fuel Supply System


Object Number: 1557439  Size: FS
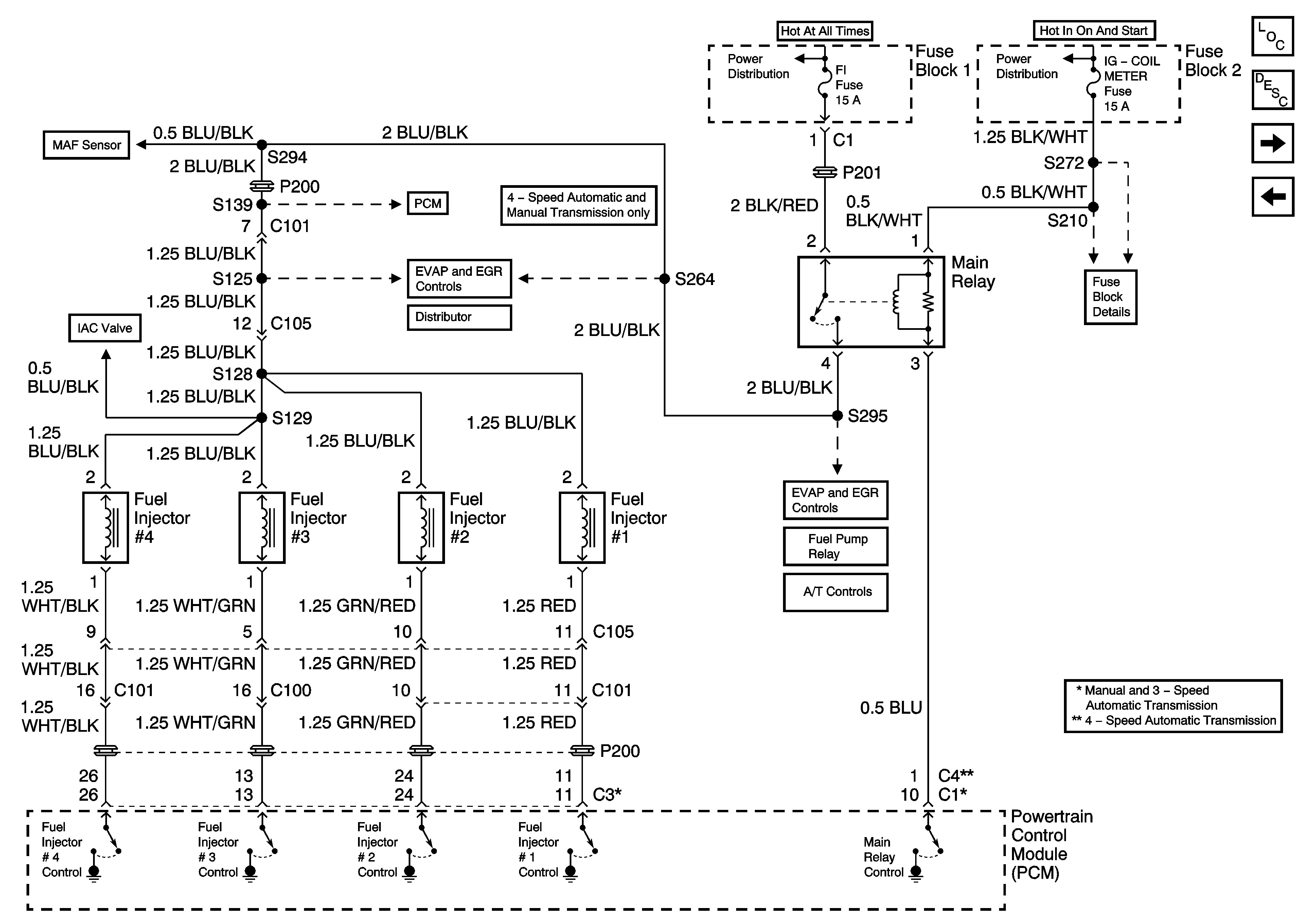
Figure 6:

Fuel Injectors


Object Number: 1557440  Size: FS
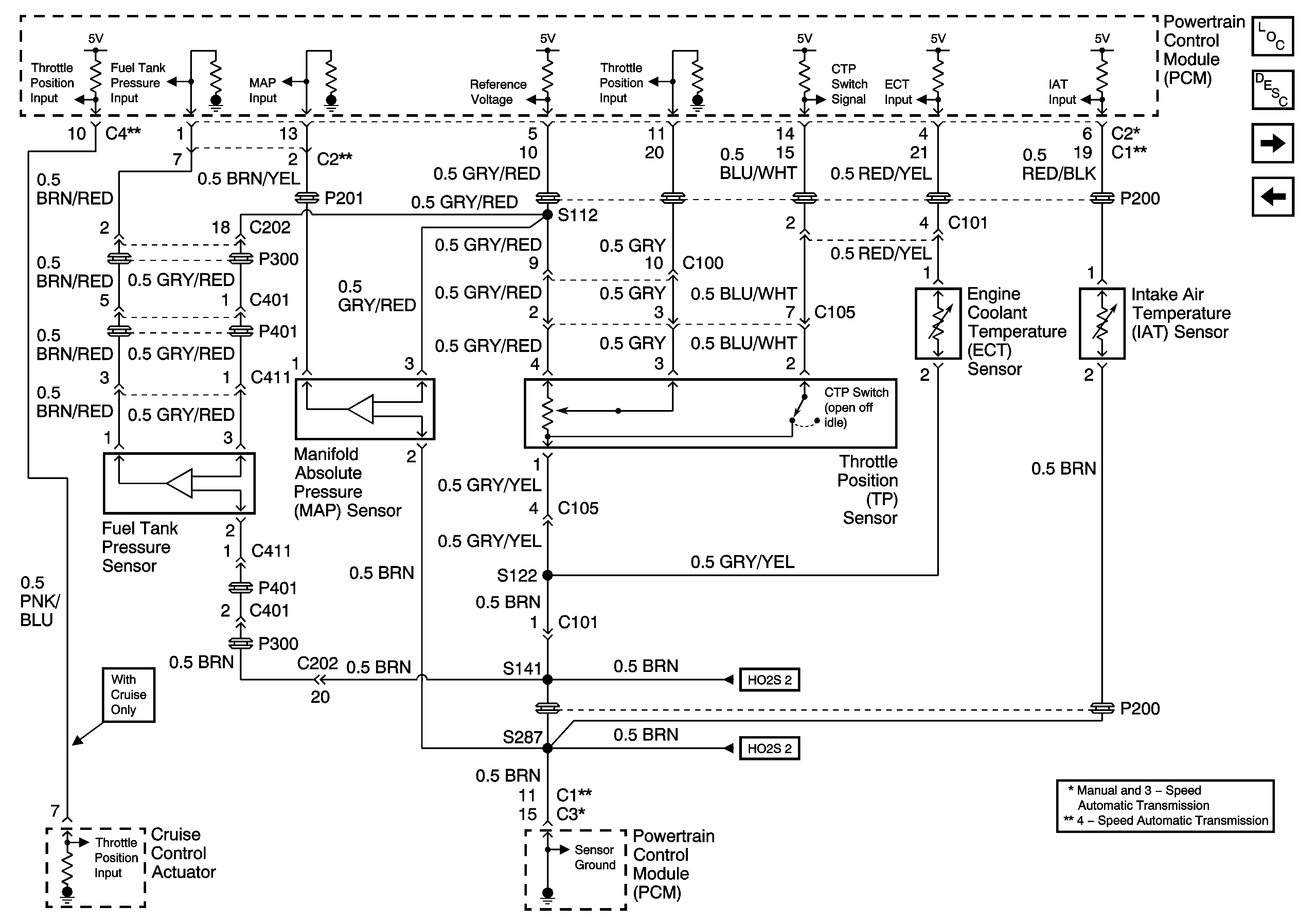
Figure 7:

Engine Data Sensors


Object Number: 1557441  Size: FS
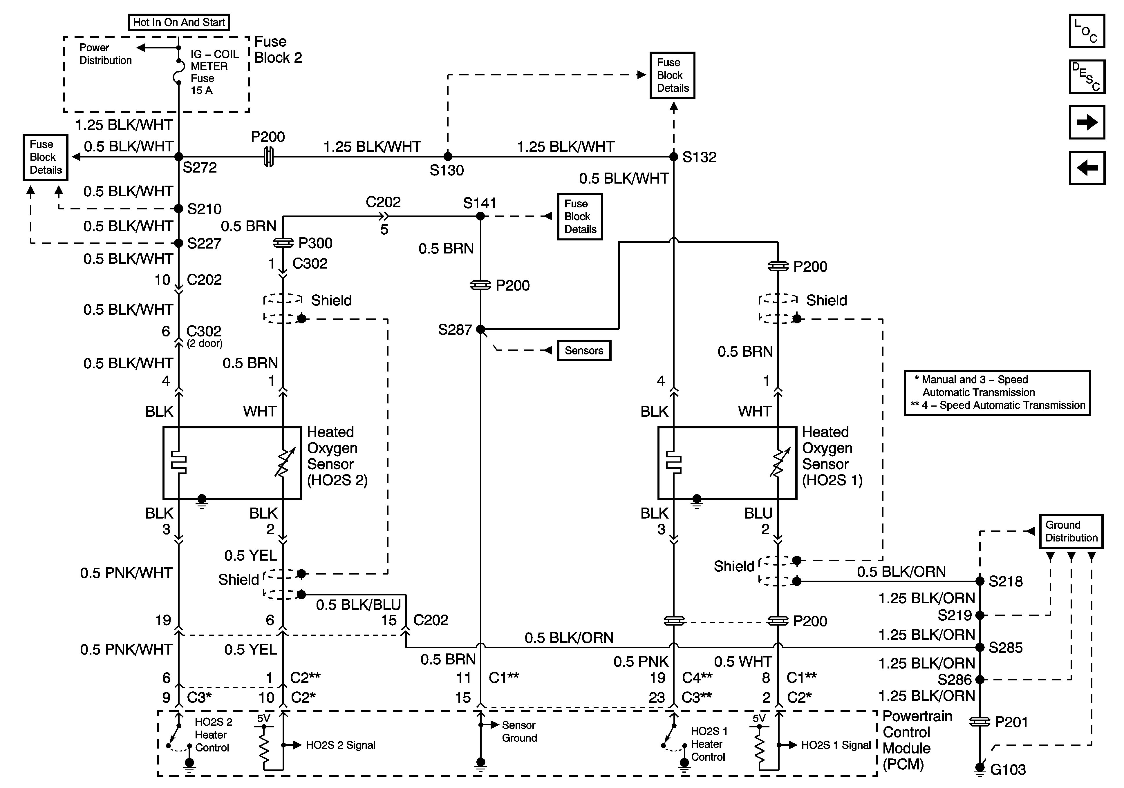
Figure 8:

HO2S


Object Number: 1557445  Size: FS
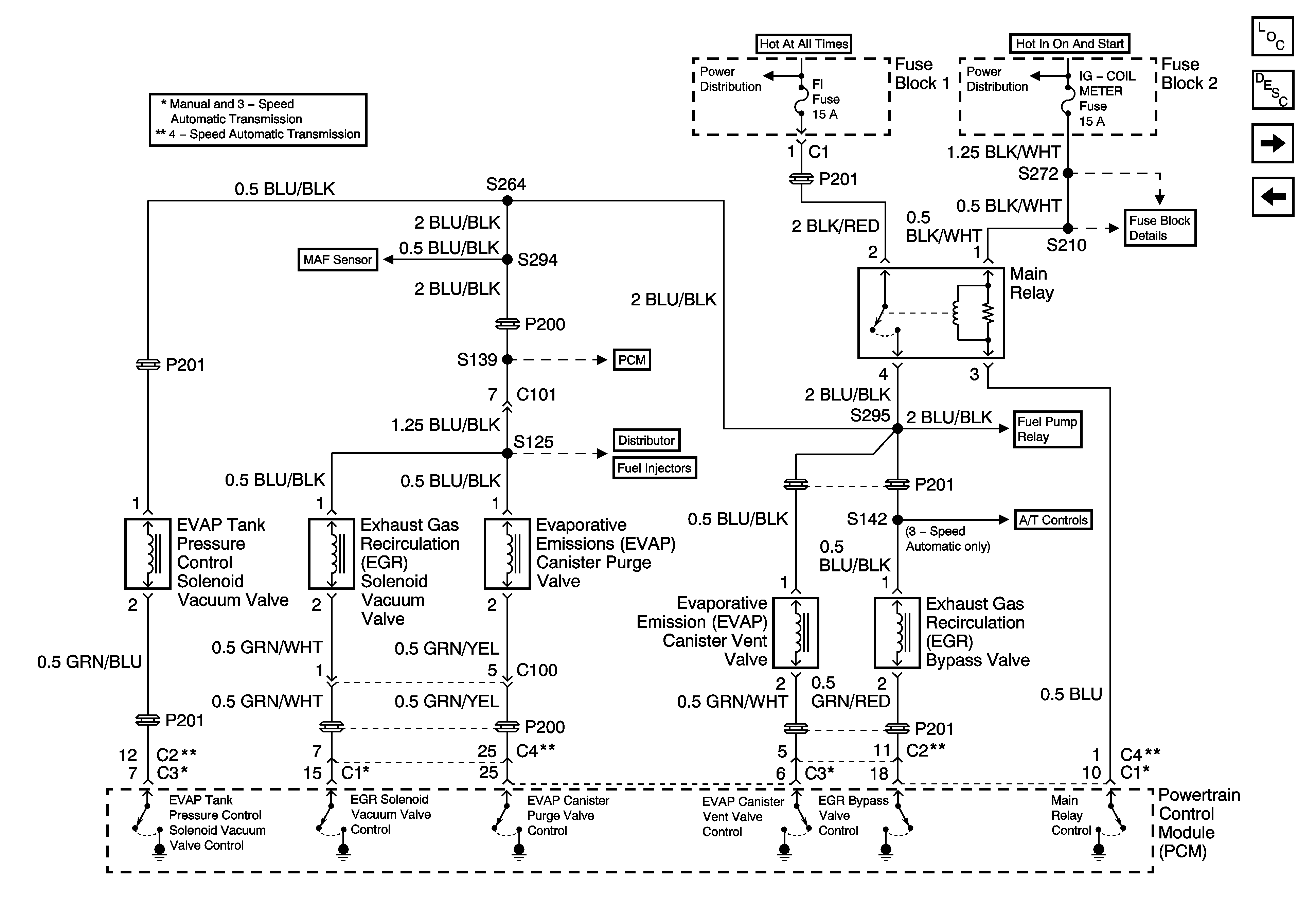
Figure 9:

EVAP and EGR System


Object Number: 1557446  Size: FS
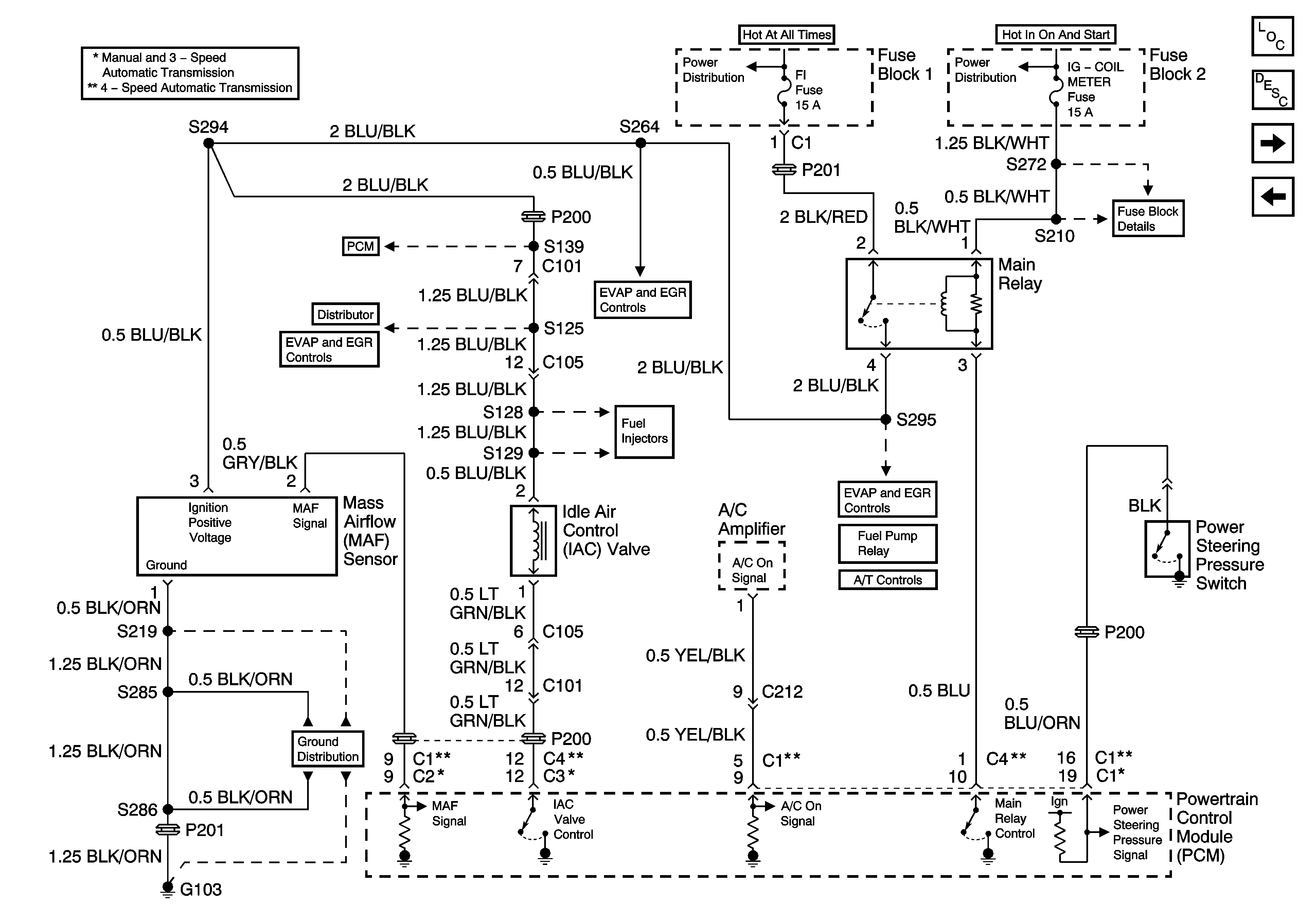
Figure 10:

Idle Air Control


Object Number: 1557447  Size: FS
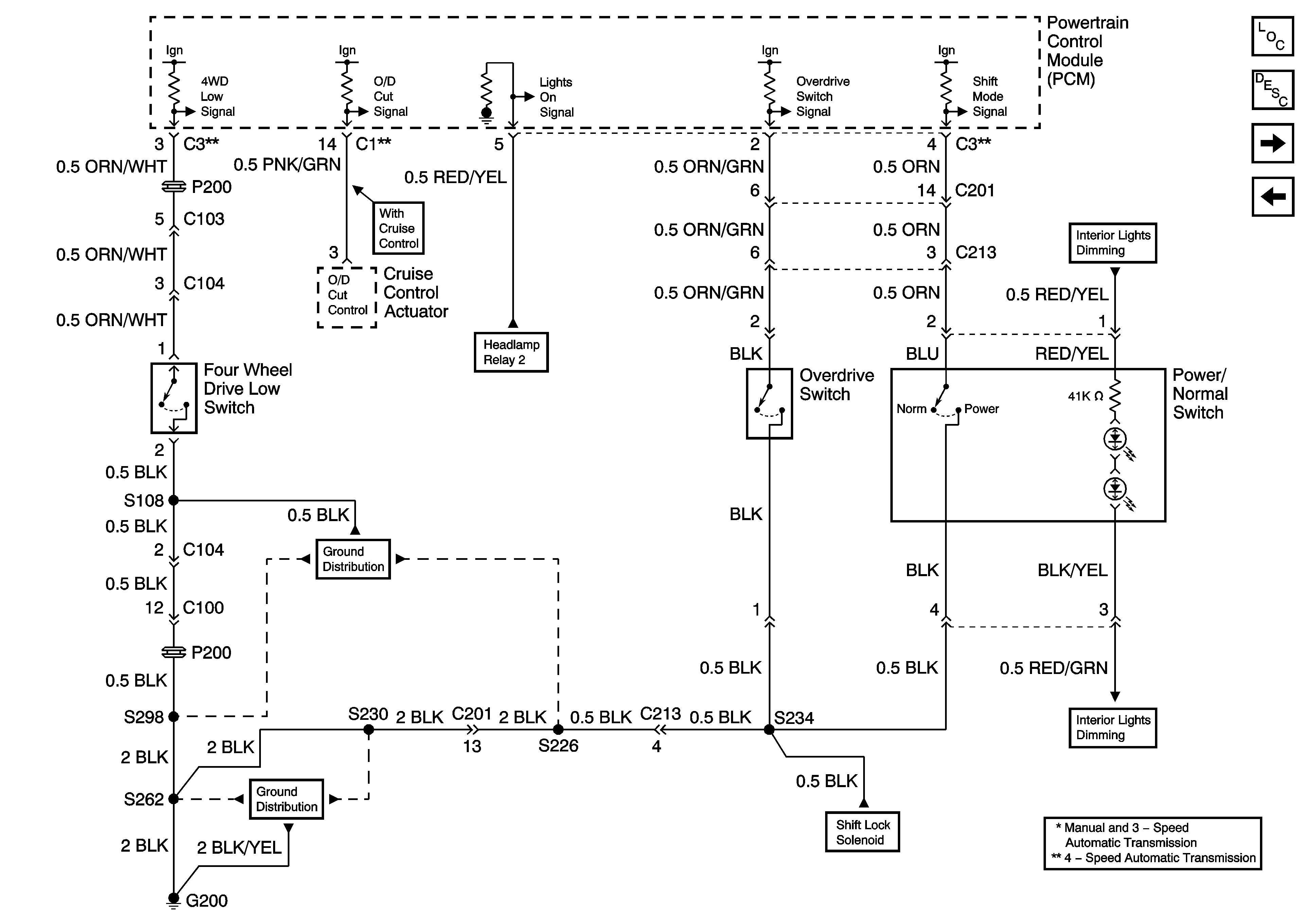
Figure 11:

A/T Data Input 1


Object Number: 1557450  Size: FS
Figure 12:

A/T Data Input 2


Object Number: 1557452  Size: FS
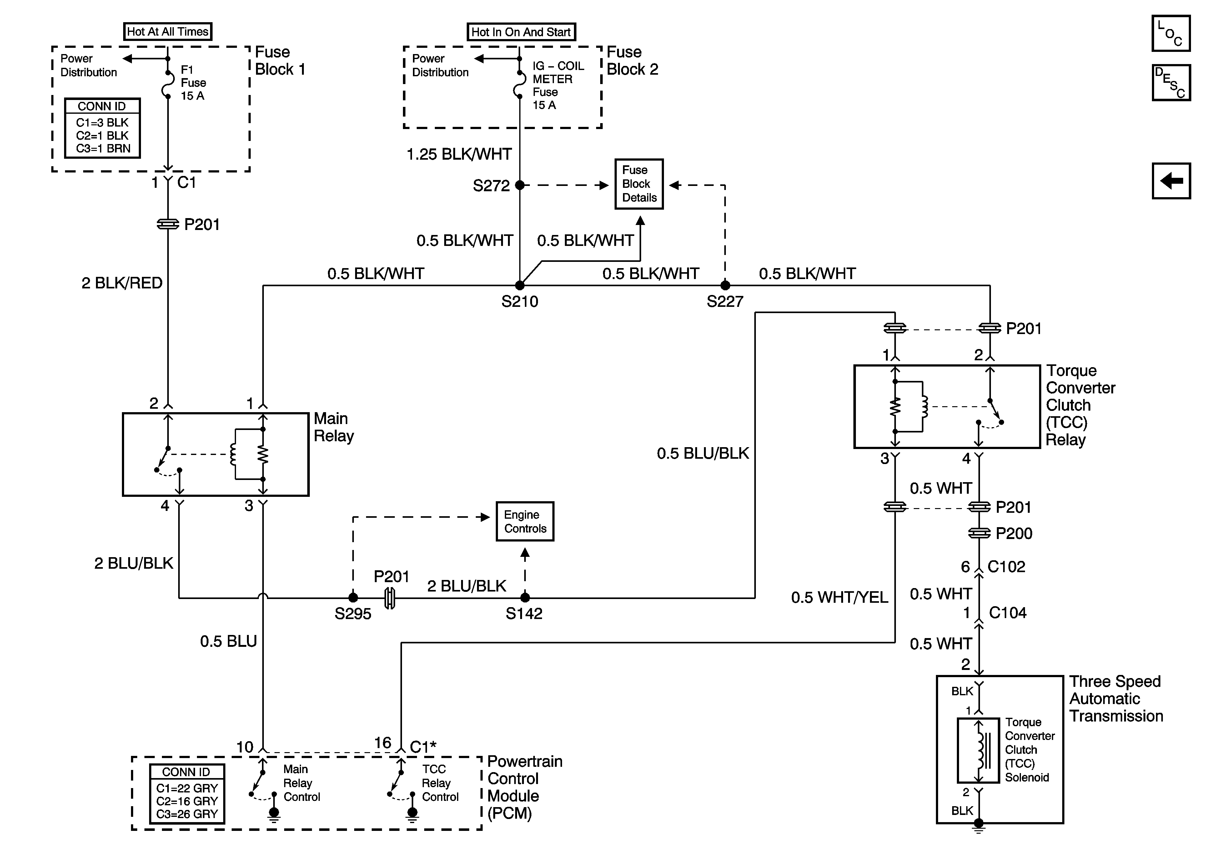
Figure 13:

A/T 3-Speed TCC


Object Number: 1557453  Size: FS