GM Service Manual Online
For 1990-2009 cars only

SERV. MAN. UPDATE - SEC. 8A A/C COMPRESSOR CLUTCH DIAG.

SUBJECT: SERVICE MANUAL UPDATE - SECTION 8A A/C COMPRESSOR CLUTCH DIAGNOSIS - REVISED SCHEMATIC

VEHICLES AFFECTED: 1991-92 "E/J" TRUCK

THIS BULLETIN IS BEING REVISED TO ADD SCHEMATICS AND DIAGNOSIS FOR EACH MODEL YEAR.

1991 Tracker Electrical Diagnosis Service Manual Supplement (ST377-91 EDM):

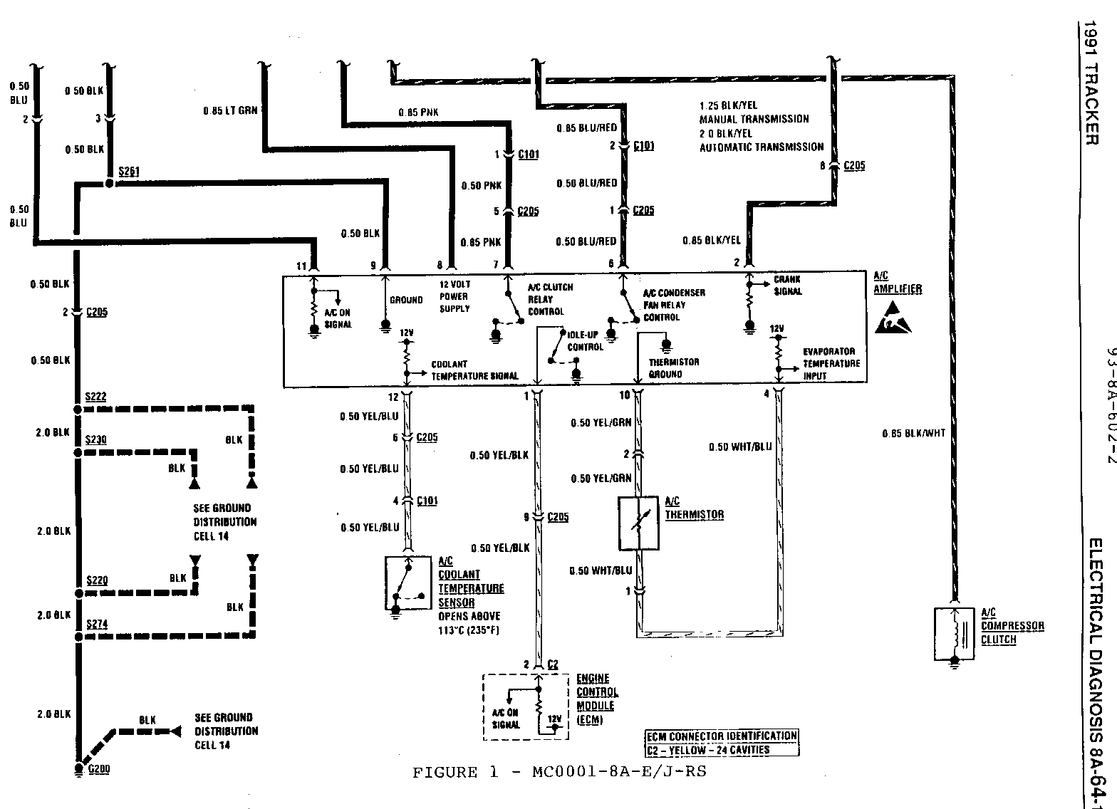
Replace the schematic on page 8A-64-1 with the schematic in this service bulletin (Figure 1). Step A8 in this service bulletin (Figure 2) should replace step A8 on page 8A-64-4 and steps A15 and A16 in this service bulletin (Figure 2) should replace steps A15 and A16 on page 8A-64-5.

1992 Geo Tracker Service Manual (ST377-92):

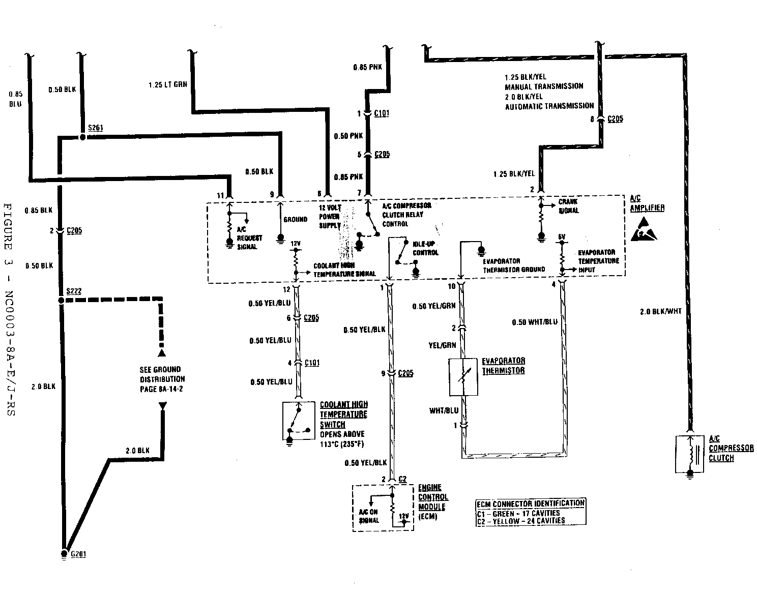
Replace the schematic on page 8A-64-1 with the schematic in this service bulletin (Figure 3). Step A16 and A17 in this service bulletin (Figure 4) should replace steps A16 and A17 on pages 8A-64-5 and 8A-64.6.

Figure 1 1991 Air Conditioning Compressor Controls Schematic (Page 8A-64-1)

Figure 2 1991 Air Conditioning Compressor Controls System Diagnosis Amendments

Figure 3 1992 Air Conditioning Compressor Controls Schematic (Page 8A-64-1)

Figure 4 1992 Air Conditioning Compressor Controls System Diagnosis Amendments


Object Number: 74435  Size: FS


Object Number: 74513  Size: FS


Object Number: 75028  Size: FS


Object Number: 74512  Size: FS

General Motors bulletins are intended for use by professional technicians, not a "do-it-yourselfer". They are written to inform those technicians of conditions that may occur on some vehicles, or to provide information that could assist in the proper service of a vehicle. Properly trained technicians have the equipment, tools, safety instructions and know-how to do a job properly and safely. If a condition is described, do not assume that the bulletin applies to your vehicle, or that your vehicle will have that condition. See a General Motors dealer servicing your brand of General Motors vehicle for information on whether your vehicle may benefit from the information.