GM Service Manual Online
For 1990-2009 cars only

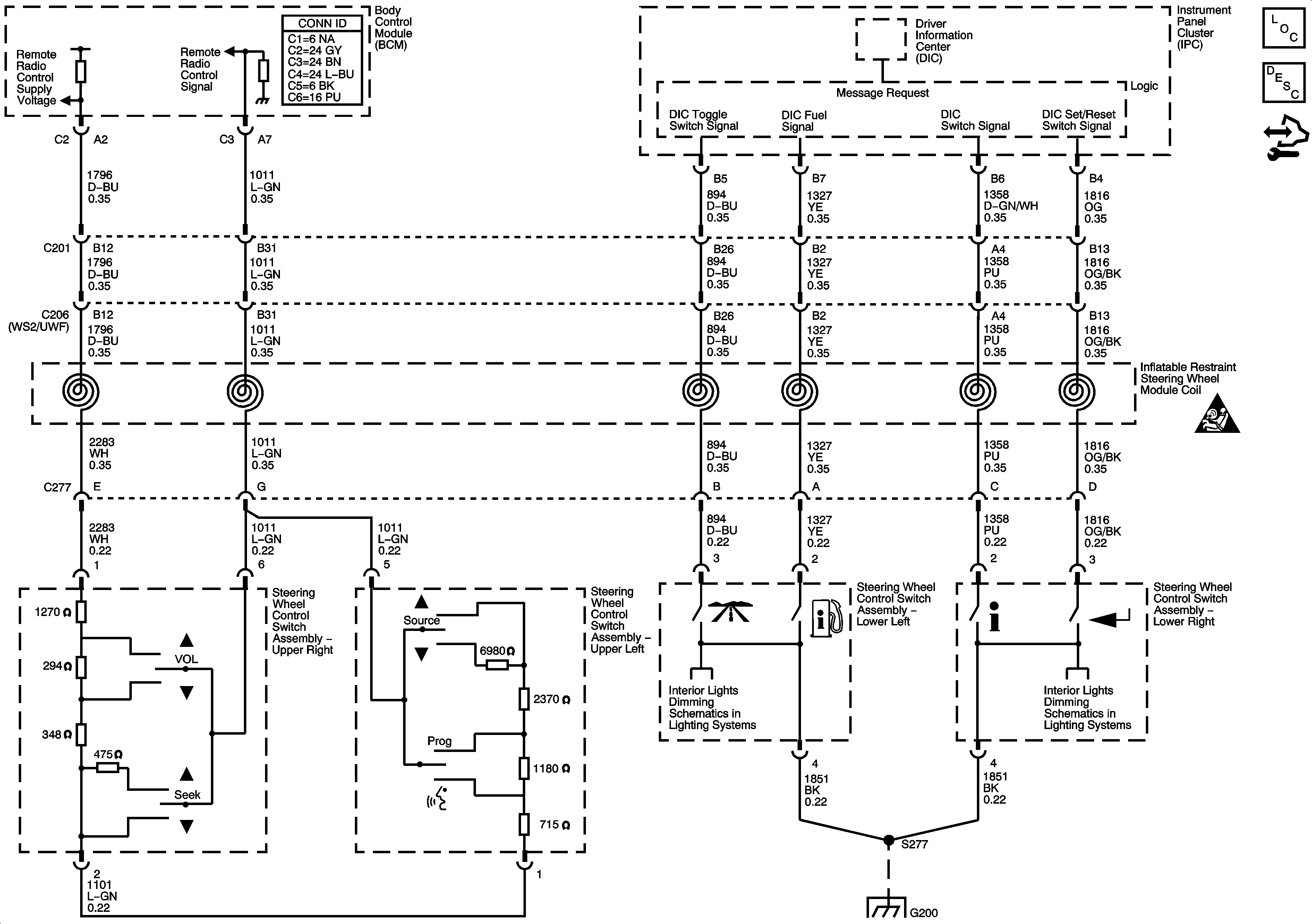
Object Number: 1676587  Size: FS
Master Electrical Component List
Steering Wheel Controls Description and Operation
Control Module References
SIR Schematic Icons
Instrument Panel Dimming - 4 of 5
G200
Instrument Panel Dimming - 4 of 5