GM Service Manual Online
For 1990-2009 cars only
Makes
🢒
HUMMER
🢒
2007
🢒
H2
🢒
Driver Information and Entertainment
🢒
Cellular, Entertainment, and Navigation
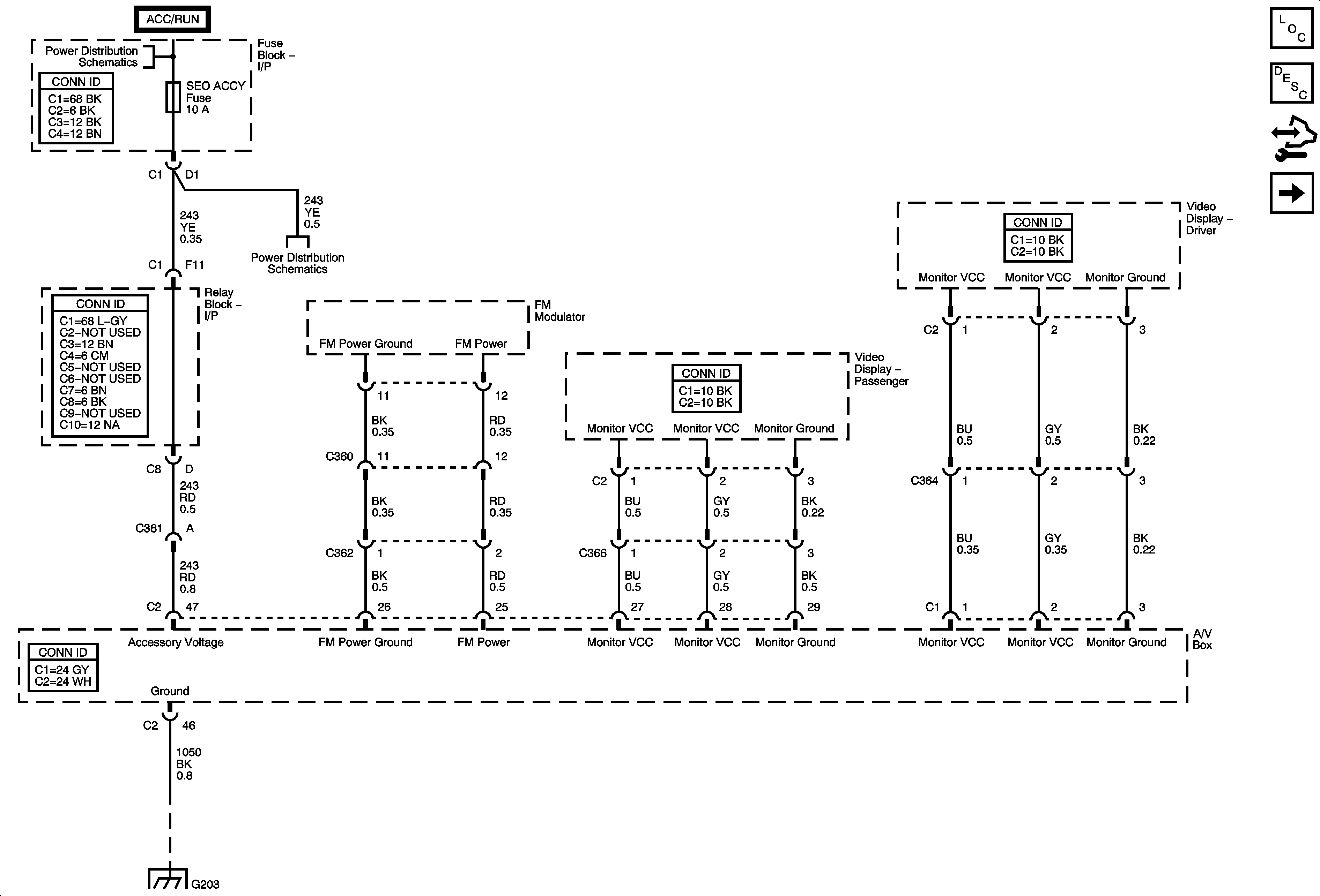
🢒 Video System Schematics
Figure
1:
Video Power and Ground
Master Electrical Component List
Radio/Audio System Description and Operation
Control Module References
Audio and Video Circuits
Ignition Switch - ACCY/RUN and RUN/START Bus Bars, and IGN B Fuse
IGN 0, RR WPR, SEO ACCY, TBC ACCY, TBC IGN 0, and WS WPR Fuses
G203 - 3 of 3
Figure
2:
Audio and Video Circuits
Master Electrical Component List
Radio/Audio System Description and Operation
Control Module References
FM Modulator
Video Power and Ground
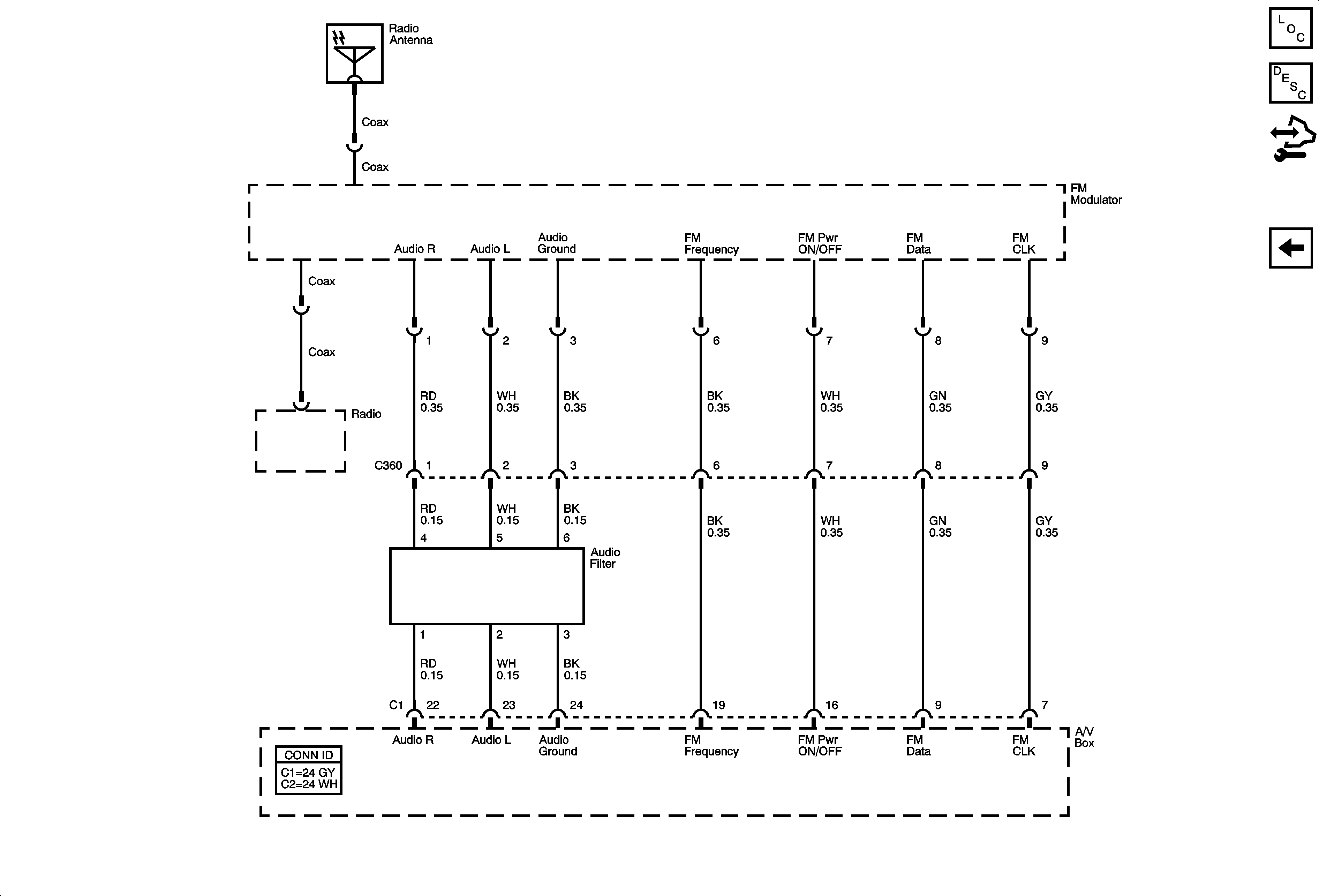
Figure
3:
FM Modulator
Master Electrical Component List
Radio/Audio System Description and Operation
Control Module References
Audio and Video Circuits