GM Service Manual Online
For 1990-2009 cars only
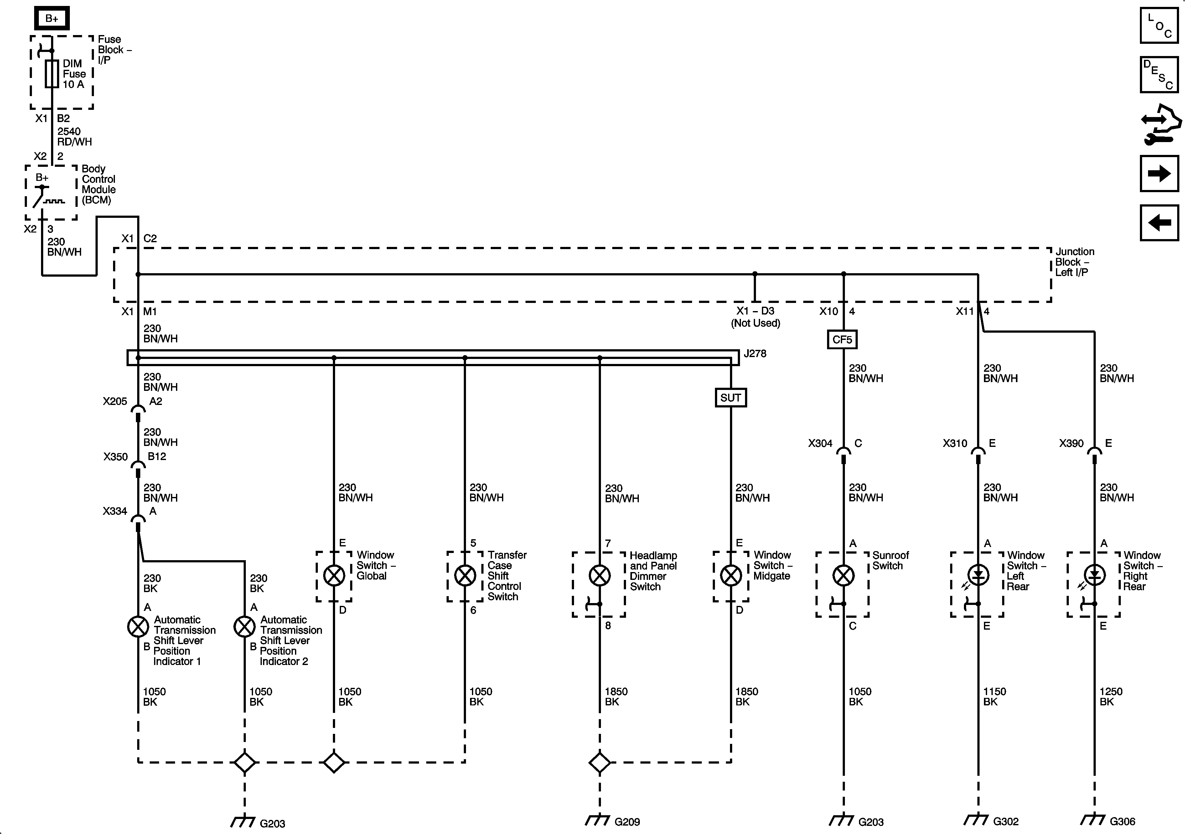
Figure 1:

Dimming Control and LED Dimming 1 of 3


Object Number: 1961315  Size: FS
Master Electrical Component List
Interior Lighting Systems Description and Operation
Control Module References
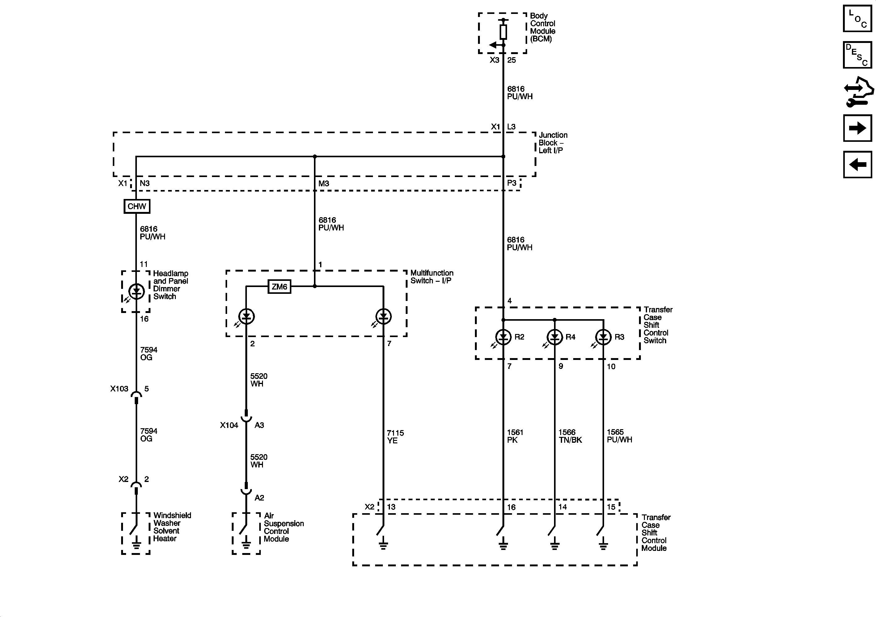
LED Dimming 2 of 3
Figure 2:

LED Dimming 2 of 3


Object Number: 1961318  Size: FS
Master Electrical Component List
Interior Lighting Systems Description and Operation
Control Module References
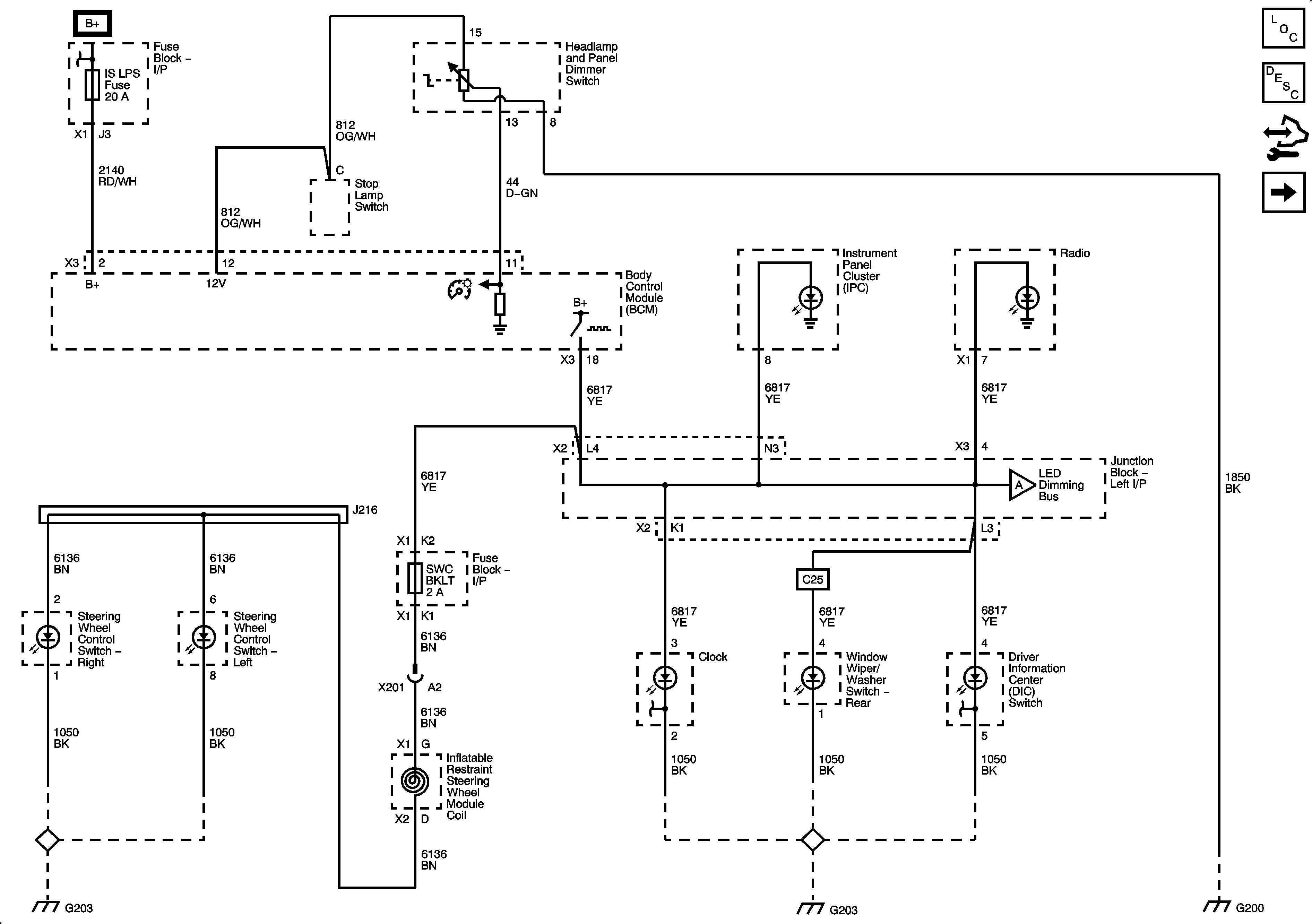
LED Dimming 3 of 3
Dimming Control and LED Dimming 1 of 3
Figure 3:

LED Dimming 3 of 3


Object Number: 1961323  Size: FS
Master Electrical Component List
Interior Lighting Systems Description and Operation
Control Module References
I/P Bulb Dimming
LED Dimming 2 of 3
Figure 4:

I/P Bulb Dimming


Object Number: 1961328  Size: FS
Master Electrical Component List
Interior Lighting Systems Description and Operation
Control Module References
LED Dimming 3 of 3