GM Service Manual Online
For 1990-2009 cars only
Figure 1:

Dimming Control and LED Dimming 1 of 3


Object Number: 2097142  Size: FS
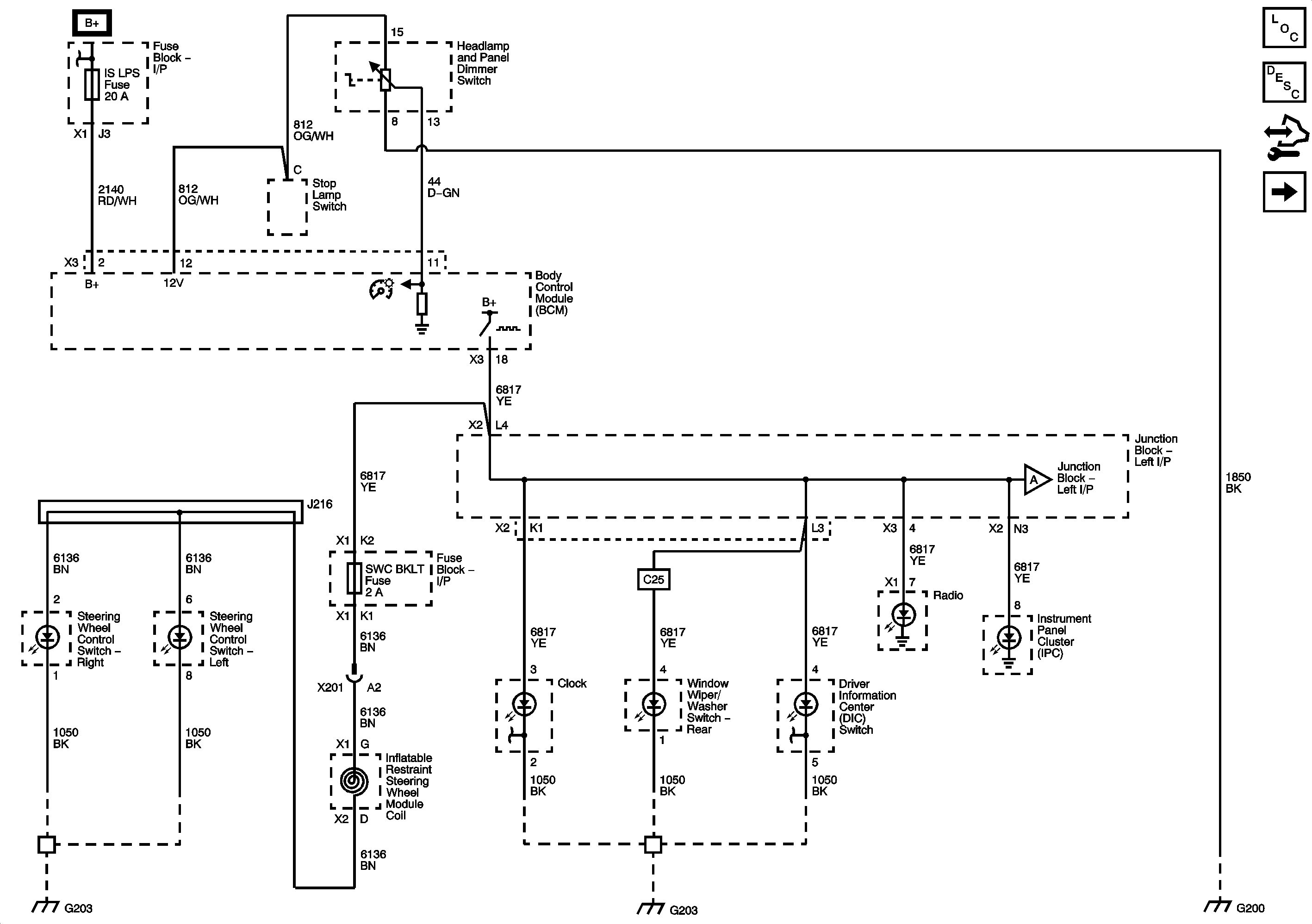
Figure 2:

LED Dimming 2 of 3


Object Number: 2097143  Size: FS
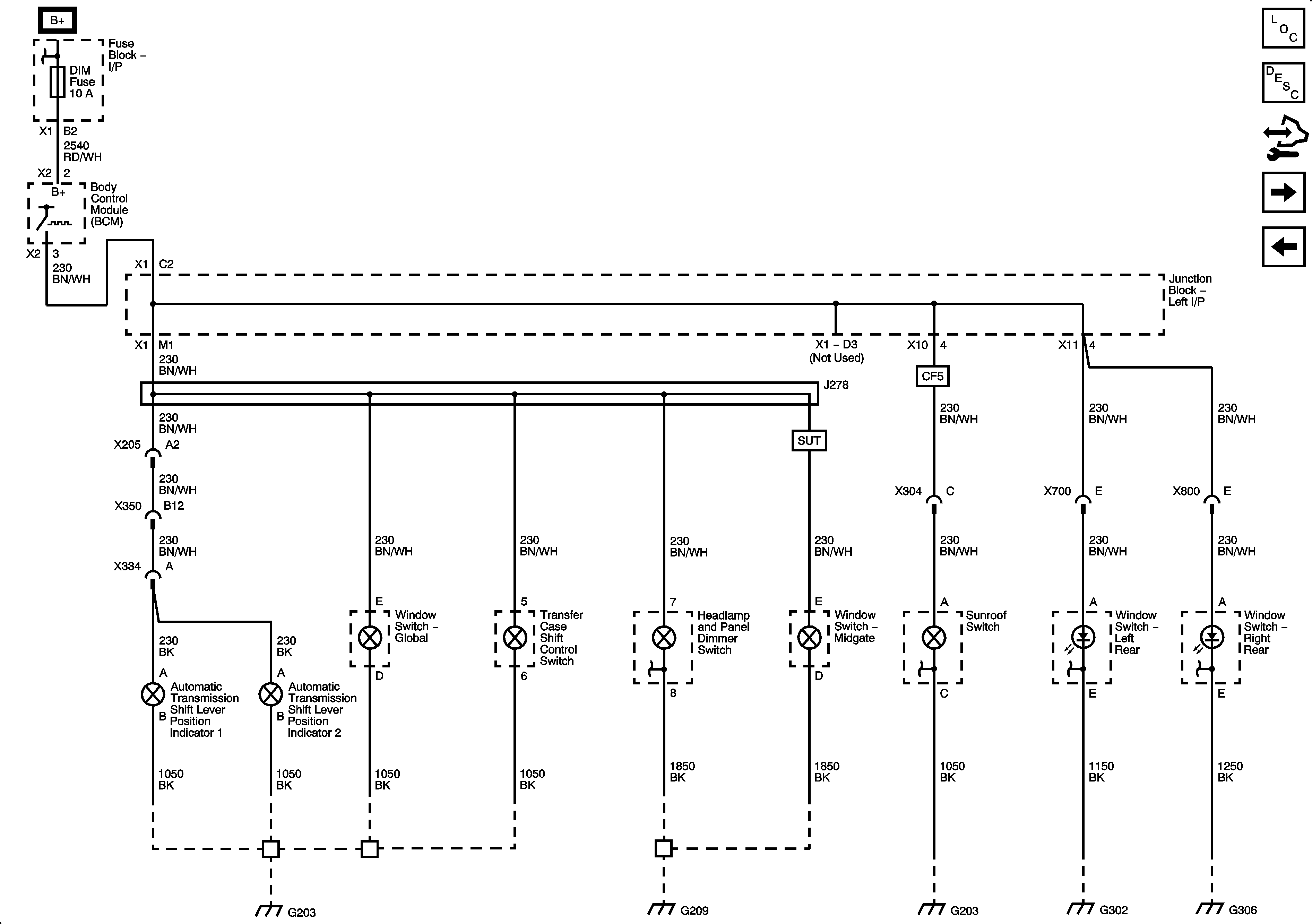
Figure 3:

LED Dimming 3 of 3


Object Number: 2097144  Size: FS
Figure 4:

I/P Bulb Dimming


Object Number: 2097145  Size: FS