GM Service Manual Online
For 1990-2009 cars only
Makes
🢒
HUMMER
🢒
2006
🢒
H3
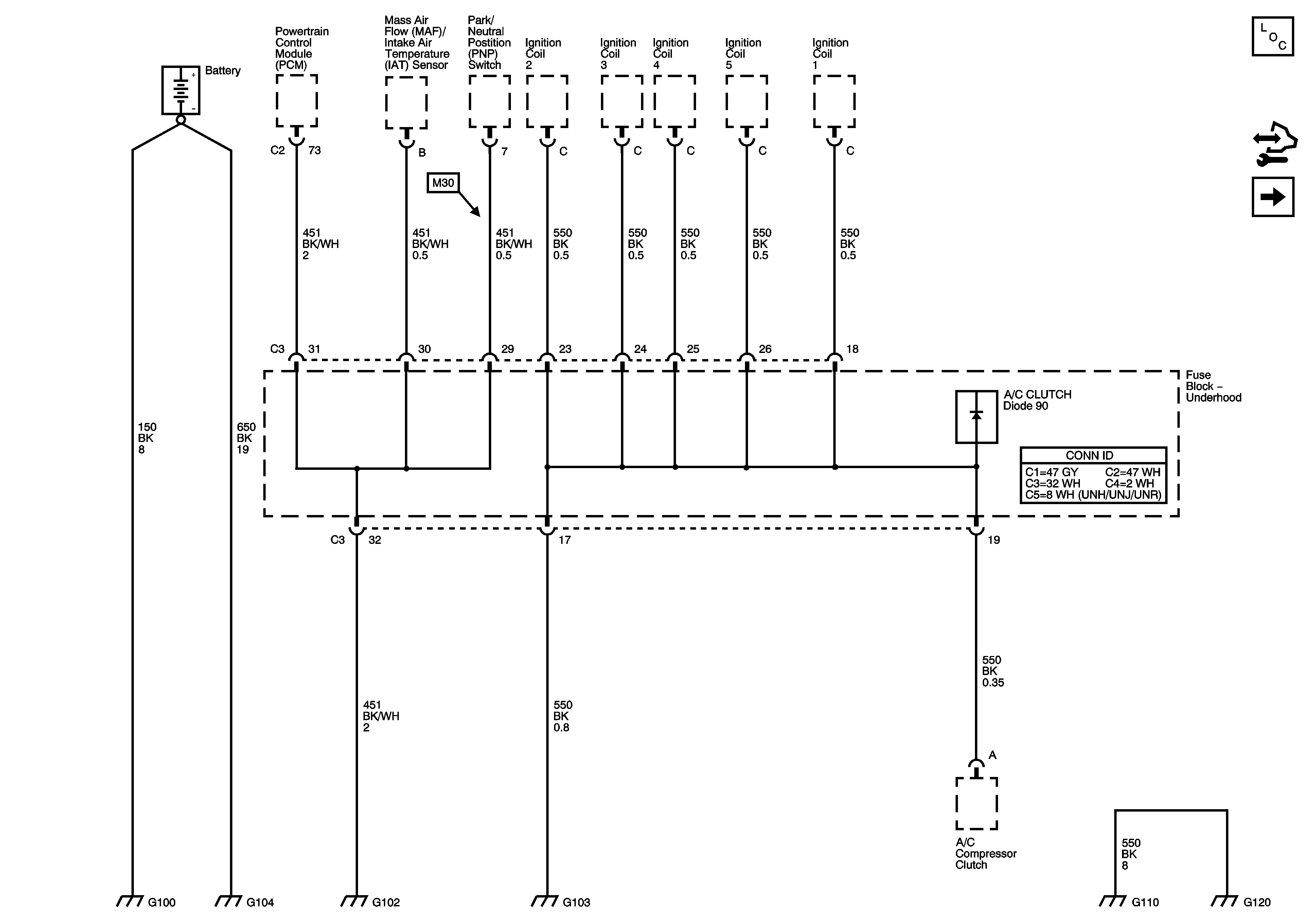
🢒 G100, G102, G103, G104, G110, and G120
G100, G102, G103, G104, G110, and G120
G100, G102, G103, G104, G110, and G120
Master Electrical Component List
Control Module References
G105