GM Service Manual Online
For 1990-2009 cars only

Heater Core Replacement Left Hand Drive


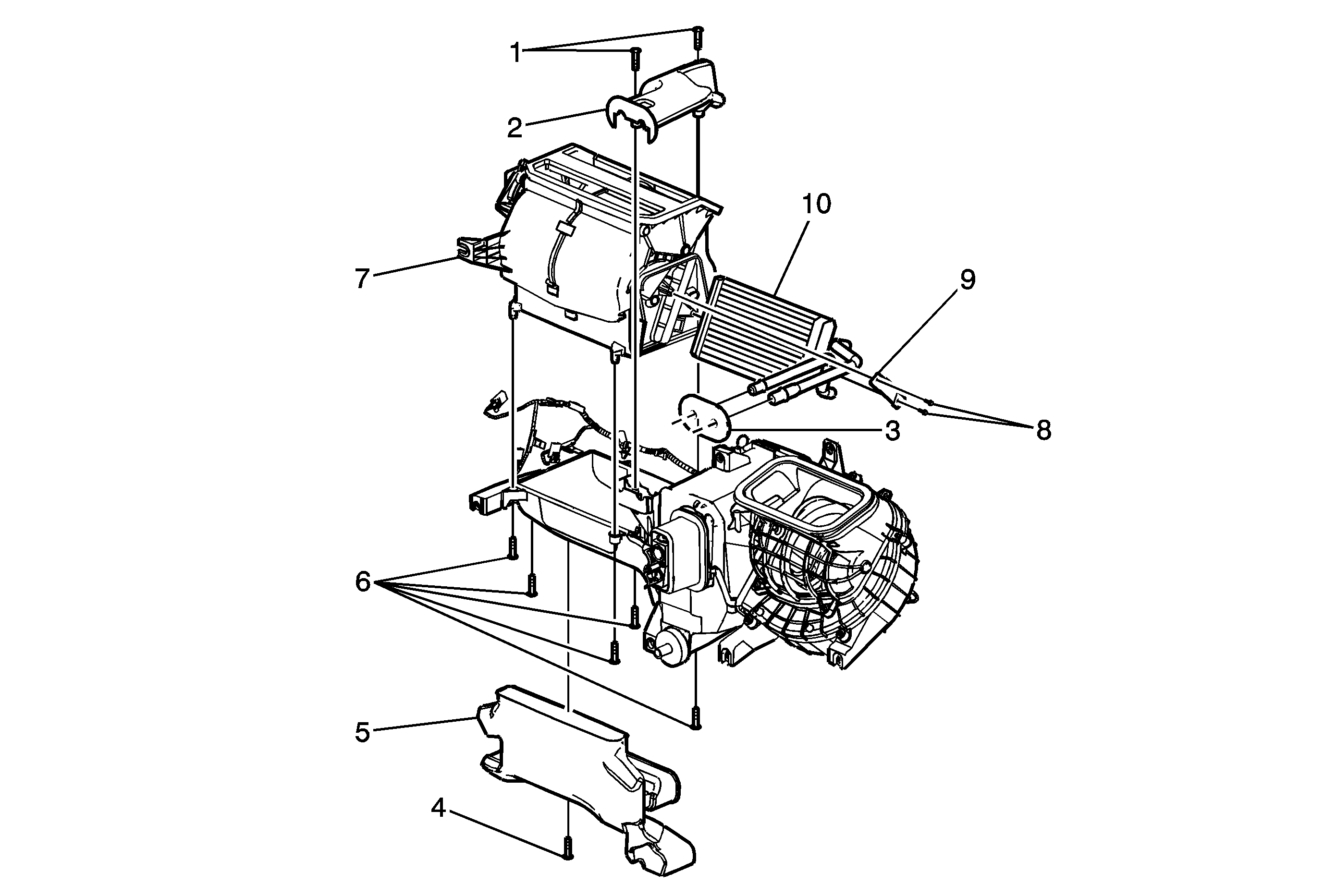
Object Number: 1559059  Size: MF

Callout

Component Name

Notice: Refer to Fastener Notice in the Preface section.

Fastener Tightening Specifications: Refer to Fastener Tightening Specifications .

Preliminary Procedure

  1. Remove the HVAC module assembly. Refer to HVAC Module Assembly Replacement .
  2. Disconnect the actuator electrical connectors from the recirculation case.

1

Heater Core Cover Screw

Tighten
1.5 N·m (14 lb in)

2

Heater Core Cover

3

Heater Core Pass Through Seal

4

Air Outlet Duct Screw - Rear Floor

Tighten
1.5 N·m (14 lb in)

5

Air Outlet Duct - Rear Floor

6

Air Distribution Case Screw

Tighten
1.5 N·m (14 lb in)

7

Air Distribution Case

8

Heater Core Bracket Screw (Qty: 2)

Tighten
1.5 N·m (14 lb in)

9

Heater Core Bracket

10

Heater Core

Heater Core Replacement Right Hand Drive


Object Number: 1890653  Size: MF

Callout

Component Name

Preliminary Procedure

  1. Remove the HVAC module assembly. Refer to HVAC Module Assembly Replacement .
  2. Disconnect the actuator electrical connectors from the recirculation case.

1

Heater Core Cover Screw

Notice: Refer to Fastener Notice in the Preface section.

Tighten
1.5 N·m (14 lb in)

2

Heater Core Cover

3

Heater Core Pass Through Seal

4

Rear Floor Air Outlet Duct Screw

Tighten
1.5 N·m (14 lb in)

5

Rear Floor Air Outlet Duct

6

Air Distribution Case Screw

Tighten
1.5 N·m (14 lb in)

7

Air Distribution Case

8

Heater Core Bracket Screw (Qty: 2)

Tighten
1.5 N·m (14 lb in)

9

Heater Core Bracket

10

Heater Core