GM Service Manual Online
For 1990-2009 cars only

Removal Procedure

Caution: Refer to Fuel and Evaporative Emission Pipe Caution in the Preface section.

Caution: Refer to Gasoline/Gasoline Vapors Caution in the Preface section.

Notice: Refer to Fuel and Evaporative Emission Hose/Pipe Connection Cleaning Notice in the Preface section.


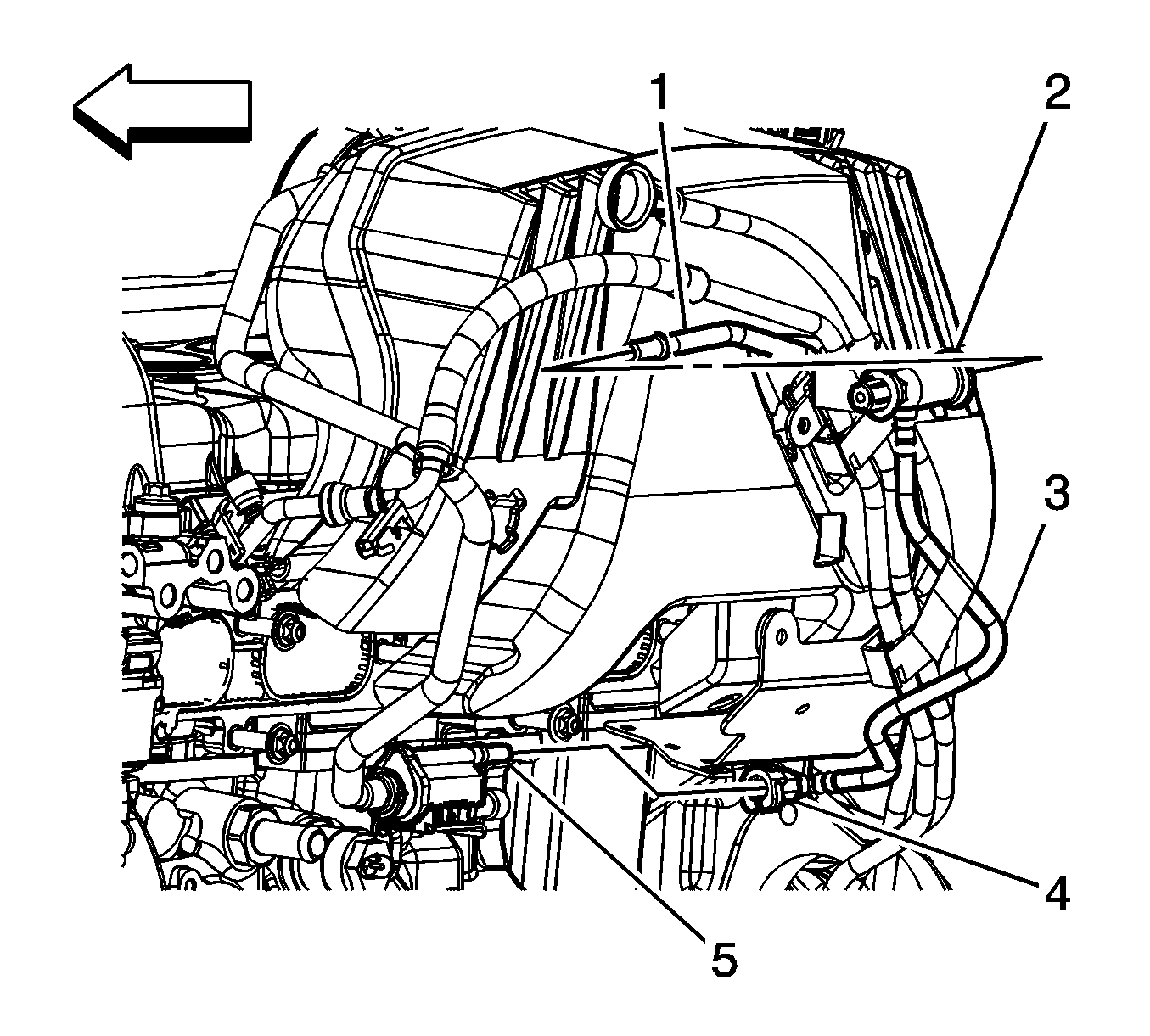
    Object Number: 1560096  Size: SH
  1. Relieve the fuel system pressure. Refer to Fuel Pressure Relief .
  2. Disconnect the evaporative emission (EVAP) line quick connect (2) from the EVAP line (1). Refer to Plastic Collar Quick Connect Fitting Service .
  3. Open the retaining clips.
  4. Remove the EVAP line from the clips.
  5. Raise and support the vehicle. Refer to Lifting and Jacking the Vehicle .
  6. Disconnect the EVAP line from the chassis EVAP line. Refer to Plastic Collar Quick Connect Fitting Service .

  7. Object Number: 1560090  Size: SH
  8. If equipped with an automatic transmission, open the retaining clips attaching the lines to the transmission.
  9. Remove the EVAP line from the clips.

  10. Object Number: 1560089  Size: SH
  11. If equipped with a manual transmission, open the retaining clips attaching the lines to the transmission.
  12. Remove the EVAP line from the clips.

Installation Procedure


    Object Number: 1560089  Size: SH
  1. Install the EVAP line to the clips.
  2. If equipped with a manual transmission, close the retaining clips attaching the lines to the transmission.

  3. Object Number: 1560090  Size: SH
  4. Install the EVAP line to the clips.
  5. If equipped with an automatic transmission, close the retaining clips attaching the lines to the transmission.

  6. Object Number: 1560096  Size: SH
  7. Connect the EVAP line to the chassis EVAP line. Refer to Plastic Collar Quick Connect Fitting Service .
  8. Lower the vehicle.
  9. Install the EVAP line to the clips.
  10. Close the retaining clips.
  11. Connect the EVAP line quick connect (2) to the EVAP line (1). Refer to Plastic Collar Quick Connect Fitting Service .