Transmission Replacement 3.7L
Special Tools
J 21366 Converter Holding Strap
Removal Procedure
- Ensure the vehicle is in the park position.
- Remove the filler tube. Refer to
Transmission Fluid Filler Tube and Seal Replacement.
- Drain the transmission fluid if necessary. Refer to
Automatic Transmission Fluid and Filter Replacement.
- Remove the transfer case assembly. Refer to
Transfer Case Assembly Replacement.
Note: Do not pull on the boot portion of the cable.
- Complete the following in order to disconnect the range selector cable (3) from the transmission range selector lever ball stud.
| 5.1. | Insert a flat-bladed tool between the range selector cable end (5) and the range selector lever (1). |
| 5.2. | Pry the range selector cable end (5) away from the range selector lever (1). |
- Remove the retainer (4) from the range selector cable (3).
- Push the range selector cable locking tabs inward toward each other to release from the bracket (2).
- Disconnect the transmission main electrical connector (3).
- Remove the screw (1) securing the engine wiring harness (2) to the right side of the transmission, and position the harness over the transmission.
- Disconnect the park/neutral back up switch electrical connector (3).
- Remove the screw (2) securing the engine wiring harness (1) to the left side of the transmission, and position the wiring harness aside.
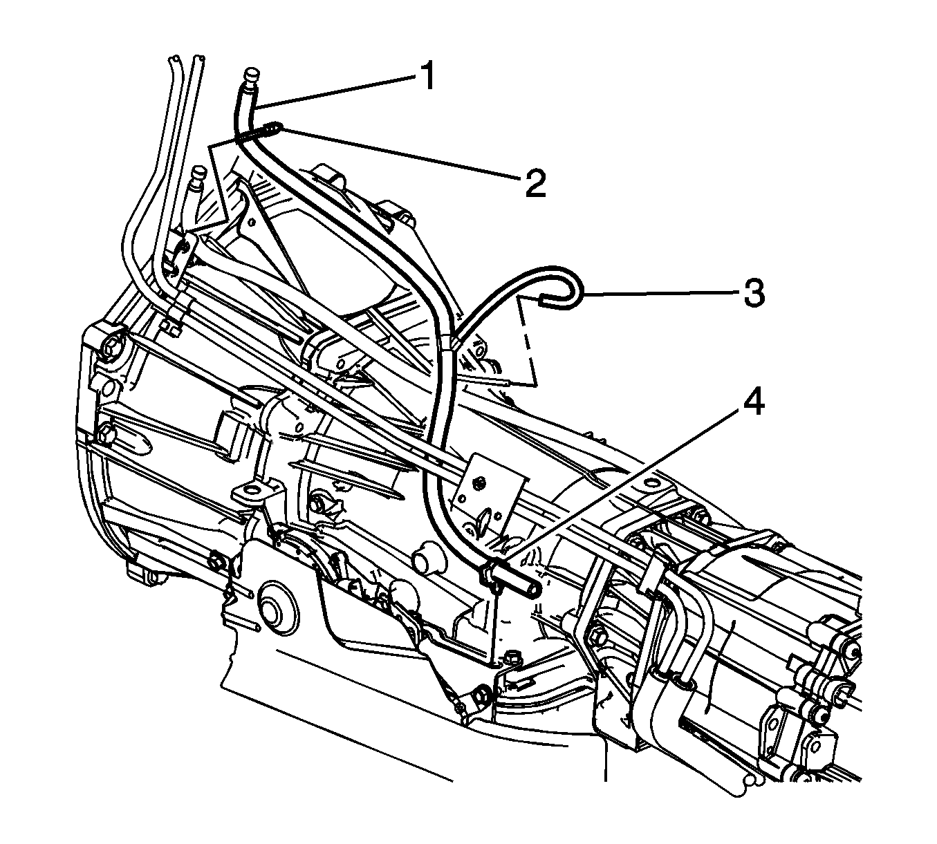
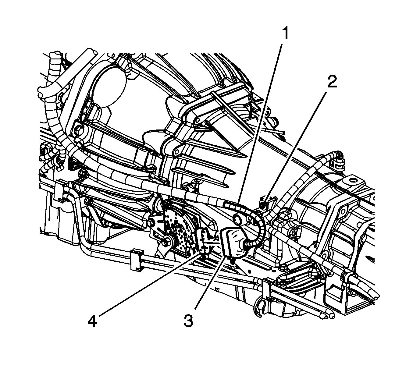
- Disconnect the transmission vent hose retainer (1) from the heater pipe bracket (2).
- Remove the nuts (2) securing the fuel hose/pipe bracket (1) to the transmission.
- Disconnect the fuel hose/pipe retainer (4) from the range selector cable bracket (3), and position aside the fuel hose/pipe bundle.
- Remove the inspection plug (3) from the transmission (1).
- Mark the torque converter to flexplate/flywheel orientation to ensure proper realignment.
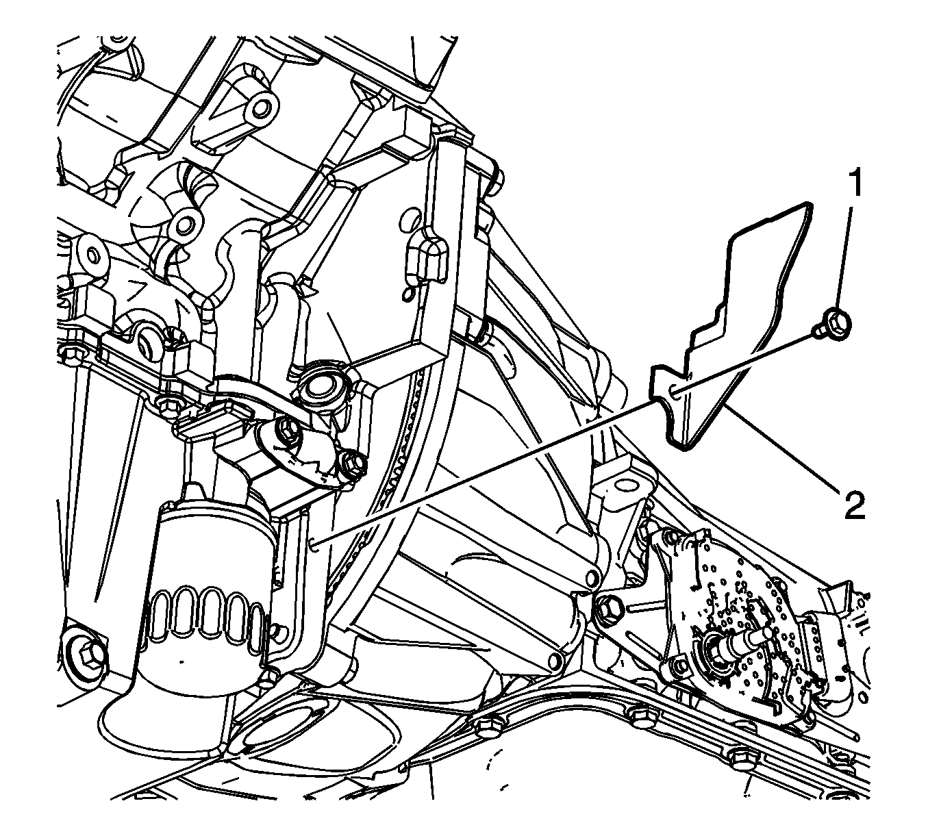
- Remove the engine protection shield in order to access the harmonic balancer bolt. Refer to
Oil Pan Skid Plate Replacement.
- Remove the service slot plug (1).
- Repeat the following steps for all 3 torque converter bolts:
| • | Rotate the harmonic balancer center bolt clockwise ONLY, in order to access the torque converter bolt through the service slot. |
| • | Remove the torque converter bolt using one of the following: |
- Place an oil pan under the transmission fluid cooler pipes.
- Disconnect the transmission oil cooler pipes from the transmission ONLY. Refer to
Transmission Fluid Cooler Hose/Pipe Replacement.
- Plug the open outlet ports to prevent fluid loss and contamination.
- Support and secure the transmission using a suitable transmission jack.
- Remove the transmission crossmember. Refer to
Transmission Support Crossmember Replacement.
- Remove the 7 transmission mounting bolts and 2 studded mounting bolts (2).
- Position the heater pipe (1) out of the way to allow clearance for the transmission.
- Remove the remaining transmission mounting bolts (2).
- Separate the transmission from the engine alignment dowels (1).
Note: Ensure clearance is maintained between the transmission and the following:
| • | The catalytic converter |
| • | The engine wiring harness |
| • | The fuel hose/pipe brackets |
| • | The transmission oil cooler pipes |
- Using the transmission jack, carefully lower the transmission from the vehicle.
- Install the
J 21366 onto the transmission bell housing to retain the torque converter.
- Perform the flush and flow test on the automatic transmission oil cooler. Refer to
Transmission Fluid Cooler Flushing and Flow Test.
Installation Procedure
- Remove the
J 21366 from the transmission.
- Ensure the torque converter is fully engaged with the transmission oil pump.
Note: Ensure clearance is maintained between the transmission and the following:
| • | The catalytic converter |
| • | The engine wiring harness |
| • | The fuel hose/pipe brackets |
| • | The transmission oil cooler pipes |
- Using the transmission jack, carefully raise the transmission to the engine.
- Align the transmission with the engine alignment dowels (1).
Caution: Refer to Fastener Caution in the Preface section.
Note: Ensure the torque converter turns freely while tightening the transmission mounting bolts.
- Install the 2 transmission mounting bolts (2).
Tighten
Tighten the transmission mounting bolts to 50 N·m (37 lb ft).
Note:
| • | Ensure the studded mounting bolts (2) are located in the correct position. |
| • | The heater pipe (1) must be secured with the 2 upper mounting bolts. |
- Install the remaining 7 transmission mounting bolts and 2 studded mounting bolts (2).
Tighten
Tighten the transmission mounting bolts to 50 N·m (37 lb ft).
- Install the transmission crossmember. Refer to
Transmission Support Crossmember Replacement.
- Remove the transmission jack from under the vehicle.
- Connect the transmission oil cooler pipes to the transmission. Refer to
Transmission Fluid Cooler Hose/Pipe Replacement.
- Align the torque converter to flexplate/flywheel orientation marks made during the removal procedure.
- Repeat the following steps for all 3 torque converter bolts:
| 11.1. | Rotate the harmonic balancer center bolt clockwise ONLY, in order to access the torque converter bolt holes in the flexplate/flywheel through the service slot. |
| 11.2. | To aid in alignment of the torque converter to the flexplate/flywheel. Install all 3 torque converter bolts before fully tightening using one of the following: |
Tighten
Tighten the torque converter bolts to 60 N·m (44 lb ft).
- Install the inspection plug (3) to the transmission (1).
- Install the service slot plug (1).
- Install the nuts (2) securing the fuel hose/pipe bracket (1) to the transmission.
Tighten
Tighten the fuel hose/pipe bracket nuts to 20 N·m (15 lb ft).
- Connect the fuel hose/pipe retainer (4) to the range selector cable bracket (3).
- Connect the transmission vent hose retainer (1) to the heater pipe bracket (2).
- Install the screw (1) securing the engine wiring harness (2) to the left side of the transmission.
Tighten
Tighten the engine wiring harness retainer to transmission screw to 9 N·m (80 lb in).
- Connect the park/neutral back up switch electrical connector (3).
- Lay the engine wiring harness over the transmission.
- Connect the transmission main electrical connector (3).
- Install the screw (1) securing the engine wiring harness (2) to the right side of the transmission.
Tighten
Tighten the engine wiring harness retainer to transmission screw to 9 N·m (80 lb in).
- Install the range selector cable (3) to the bracket (2).
- Install the retainer (4) to the range selector cable (3).
- Adjust the automatic transmission range selector cable. Refer to
Range Selector Lever Cable Adjustment.
- Install the transfer case assembly. Refer to
Transfer Case Assembly Replacement.
- Install the engine protection shield. Refer to
Oil Pan Skid Plate Replacement.
- Install the filler tube. Refer to
Transmission Fluid Filler Tube and Seal Replacement.
- Fill the transmission fluid if necessary. Refer to
Automatic Transmission Fluid and Filter Replacement.
- Lower the vehicle.
Transmission Final Test and Inspection
Complete the following procedure after the transmission is installed in the vehicle:
- With the ignition OFF or disconnected, crank the engine several times. Listen for any unusual noises or evidence that any parts are binding.
- Place transmission in neutral, start the engine and listen for any unusual noises or evidence that any parts are binding.
- While the engine continues to idle raise and support the vehicle. Refer to
Lifting and Jacking the Vehicle.
- Perform a final inspection for the proper fluid level. Refer to
Transmission Fluid Check.
- Lower the vehicle.
Note: It is recommended that transmission adaptive pressure (TAP) information be reset.
Resetting the TAP values using a scan tool will erase all learned values in all cells. As a result, The ECM, PCM or TCM will need to
relearn TAP values. Transmission performance may be affected as new TAP values are learned.
- Reset the TAP values. Refer to
Transmission Adaptive Functions.
- Road test the vehicle.
Transmission Replacement 5.3L
Special Tools
J 21366
Converter Holding Strap
Removal Procedure
- Ensure the vehicle is in the park position.
- Remove the filler tube. Refer to
Transmission Fluid Filler Tube and Seal Replacement.
- Remove the right and left catalytic converters. Refer to
Catalytic Converter Replacement - Right Side and
Catalytic Converter Replacement - Left Side.
- Remove the right heat shield bolts (1).
- Remove the right heat shield (2).
- Remove the left heat shield bolts (1).
- Remove the left heat shield (2).
Note: Do not pull on the boot portion of the cable.
- Disconnect the range selector cable end (3) from the range selector lever.
- Remove the retainer (1) from the range selector cable (2).
- Push the range selector cable locking tabs (2) inward toward each other to release the cable from the bracket.
- Disconnect the transmission main electrical connector (3).
- Remove the screw (1) securing the engine wiring harness (2) to the right side of the transmission, and position the harness over the transmission.
- Disconnect the park/neutral back up switch electrical connector (3).
- Remove the screw (2) securing the engine wiring harness (1) to the left side of the transmission, and position the wiring harness aside.
- Disconnect the transfer case vent hose retainer (2) from the fuel hose/pipe bracket.
- Disconnect the transmission vent hose retainer (2) from the fuel hose/pipe bracket.
- Remove the nut (2) securing the fuel hose/pipe bracket (1) to the
transmission.
- Remove the screw (2) securing the fuel hose/pipe bracket (1) to the transmission.
- Disconnect the fuel hose/pipe retainer (1) from the bracket on the transfer case adaptor, and position
aside the fuel hose/pipe bundle.
- Remove the bolt (1) securing the fuel hose/pipe bracket (2) to the transmission crossmember.
- Remove the inspection plug (3) from the transmission (1).
- Mark the torque converter to flexplate/flywheel orientation to ensure proper realignment.
- Remove the left flywheel inspection cover bolt (1)
- Remove the left flywheel inspection cover (2)
- Remove the starter motor. Refer to
Starter Replacement.
- Remove the right flywheel inspection cover bolt (1)
- Remove the right flywheel inspection cover (2)
- Remove the engine protection shield in order to access the harmonic balancer bolt. Refer to
Oil Pan Skid Plate Replacement.
- Repeat the following steps for all torque converter bolts:
| • | Rotate the harmonic balancer center bolt clockwise ONLY, in order to access the torque converter bolt. |
| • | Remove the torque converter bolt: |
- Place an oil pan under the transmission fluid cooler pipes.
- Disconnect the transmission oil cooler pipes from the transmission ONLY. Refer to
Transmission Fluid Cooler Hose/Pipe Replacement.
- Plug the open outlet ports to prevent fluid loss and contamination.
- Drain the transmission fluid if necessary. Refer to
Automatic Transmission Fluid and Filter Replacement.
- Support and secure the transmission using a suitable transmission jack.
- Remove the transmission crossmember. Refer to
Transmission Support Crossmember Replacement.
- Remove the transfer case assembly. Refer to
Transfer Case Assembly Replacement.
- Remove the 2 transmission mounting studs (1).
- Remove the 6 transmission mounting bolts (2, 3).
- Separate the transmission from the engine alignment dowels.
Note: Ensure clearance is maintained between the transmission and the following:
| • | The engine wiring harness |
| • | The fuel hose/pipe brackets |
| • | The transmission oil cooler pipes |
- Using the transmission jack, carefully lower the transmission from the vehicle.
- Install the
J 21366
onto the transmission bell housing to retain the torque converter.
- Perform the flush and flow test on the automatic transmission oil cooler. Refer to
Transmission Fluid Cooler Flushing and Flow Test.
Installation Procedure
- Remove the
J 21366
from the transmission.
- Ensure the torque converter is fully engaged with the transmission oil pump.
Note: Ensure clearance is maintained between the transmission and the following:
| • | The engine wiring harness |
| • | The fuel hose/pipe brackets |
| • | The transmission oil cooler pipes |
- Using the transmission jack, carefully raise the transmission to the engine.
- Align the transmission with the engine alignment dowels.
Caution: Refer to Fastener Caution in the Preface section.
Note: Ensure the torque converter turns freely while tightening the transmission mounting bolts.
- Install the 6 transmission mounting bolts (2, 3).
Tighten
Tighten the bolts to 50 N·m (37 lb ft).
- Install the 2 transmission mounting studs (1).
Tighten
Tighten the studs to 50 N·m (37 lb ft).
- Install the transfer case assembly. Refer to
Transfer Case Assembly Replacement.
- Install the transmission crossmember. Refer to
Transmission Support Crossmember Replacement.
- Remove the transmission jack from under the vehicle.
- Connect the transmission oil cooler pipes to the transmission. Refer to
Transmission Fluid Cooler Hose/Pipe Replacement.
- Align the torque converter to flexplate/flywheel orientation marks made during the removal procedure.
- Repeat the following steps for all 3 torque converter bolts:
| 12.1. | Rotate the harmonic balancer center bolt clockwise ONLY, in order to access the torque converter bolt holes. |
| 12.2. | To aid in alignment of the torque converter to the flexplate/flywheel. Install all 3 torque converter bolts before fully tightening using one of the following: |
Tighten
Tighten the torque converter bolts to 60 N·m (44 lb ft).
- Install the engine protection shield. Refer to
Oil Pan Skid Plate Replacement.
- Install the right flywheel inspection cover (2)
- Install the right flywheel inspection cover bolt (1)
Tighten
Tighten the bolt to 10 N·m (89 lb in).
- Install the starter motor. Refer to
Starter Replacement.
- Install the left flywheel inspection cover (2)
- Install the left flywheel inspection cover bolt (1)
Tighten
Tighten the bolt to 10 N·m (89 lb in).
- Install the inspection plug (3) to the transmission (1).
- Install the bolt (1) securing the fuel hose/pipe bracket (2) to the transmission crossmember.
Tighten
Tighten the bolt to 20 N·m (15 lb ft).
- Attach the fuel hose/pipe retainer (1) to the bracket on the transfer case adaptor.
- Install the screw (2) securing the fuel hose/pipe bracket (1) to the transmission.
Tighten
Tighten the screw to 9 N·m (80 lb in).
- Install the nut (2) securing the fuel hose/pipe bracket (1) to the
transmission.
Tighten
Tighten the nut to 20 N·m (15 lb ft).
- Install the vent hose (3) as shown.
- Connect the transfer case vent hose retainer (2) to the fuel hose/pipe bracket.
Connect the transmission vent
hose retainer (2) to the fuel hose/pipe bracket.
- Connect the park/neutral back up switch electrical connector (3).
- Connect the transmission main electrical connector (3).
- Install the screw (1) securing the engine wiring harness (2) to the right side of the transmission.
Tighten
Tighten the engine wiring harness retainer to transmission screw to 9 N·m (80 lb in).
Note: Ensure the range selector cable is routed exactly as originally positioned in the vehicle to avoid coming into contact with potential hazards such as hot, sharp, and moving objects.
- Install the range selector cable (2) to the range selector cable bracket.
Ensure the range selector cable retaining tabs fully engage the range selector cable bracket.
- Install the retainer (1) to the range selector cable (2).
- Connect the range selector cable end (3) to the transaxle range switch lever.
- Install the left heat shield (2).
- Install the left heat shield bolts (1).
Tighten
Tighten the bolts to 10 N·m (89 lb in).
- Install the right heat shield (2).
- Install the right heat shield bolts (1).
Tighten
Tighten the bolts to 10 N·m (89 lb in).
- Install the right and left catalytic converters. Refer to
Catalytic Converter Replacement - Right Side and
Catalytic Converter Replacement - Left Side.
- Install the filler tube. Refer to
Transmission Fluid Filler Tube and Seal Replacement.
- Fill the transmission fluid if necessary. Refer to
Automatic Transmission Fluid and Filter Replacement.
- Adjust the automatic transmission range selector cable. Refer to
Range Selector Lever Cable Adjustment.
- Lower the vehicle.
Transmission Final Test and Inspection
Complete the following procedure after the transmission is installed in the vehicle:
- With the ignition OFF or disconnected, crank the engine several times. Listen for any unusual noises or evidence that any parts are binding.
- Place transmission in neutral, start the engine and listen for any unusual noises or evidence that any parts are binding.
- While the engine continues to idle raise and support the vehicle. Refer to
Lifting and Jacking the Vehicle.
- Perform a final inspection for the proper fluid level. Refer to
Transmission Fluid Check.
- Lower the vehicle.
Note: It is recommended that transmission adaptive pressure (TAP) information be reset.
Resetting the TAP values using a scan tool will erase all learned values in all cells. As a result, The ECM, PCM or TCM will need to
relearn TAP values. Transmission performance may be affected as new TAP values are learned.
- Reset the TAP values. Refer to
Transmission Adaptive Functions.
- Road test the vehicle.