GM Service Manual Online
For 1990-2009 cars only
Makes
🢒
Holden
🢒
2009
🢒
Sportwagon
🢒
Diagnostic Navigation
🢒
Vehicle Diagnostic Information
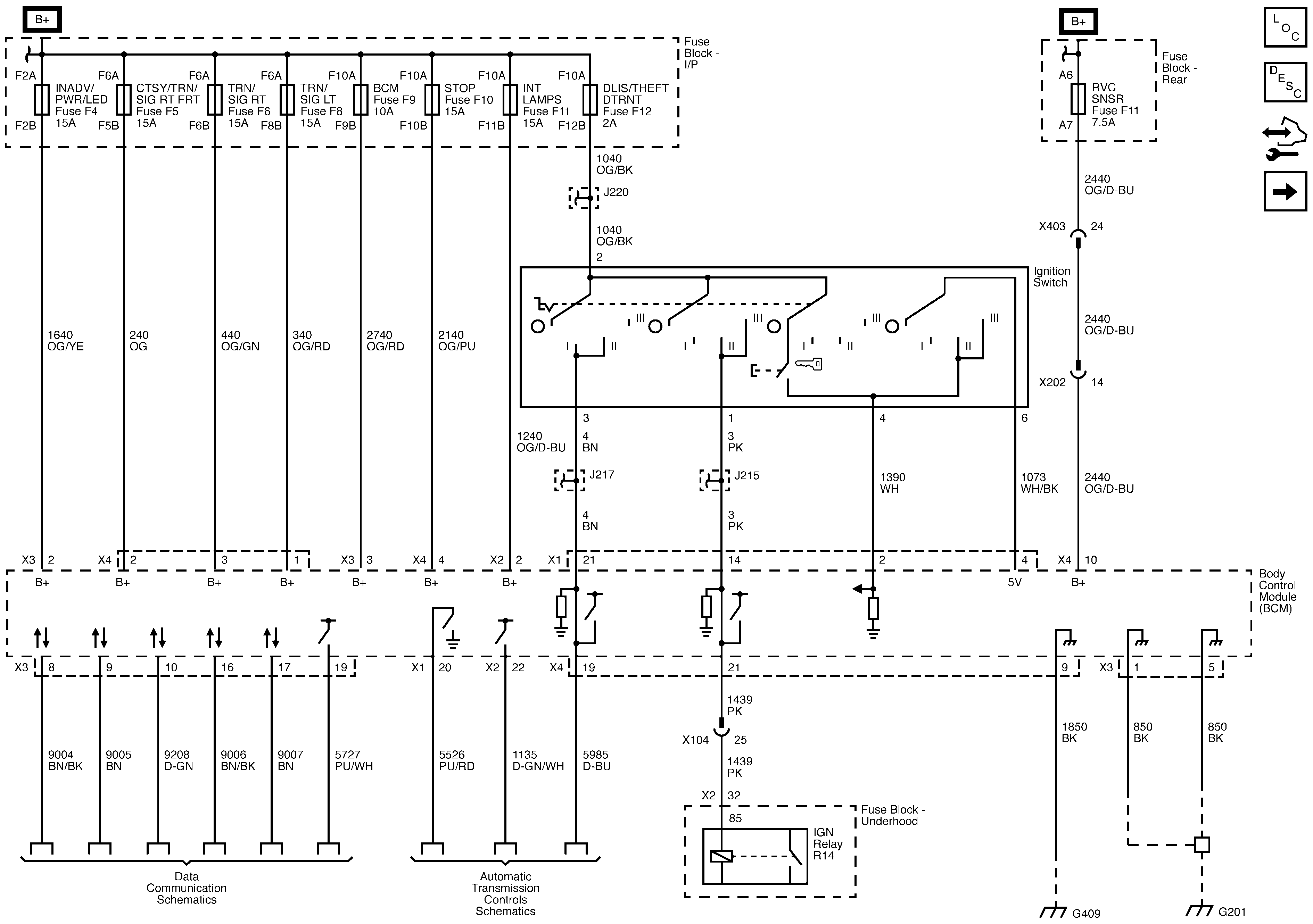
🢒 Body Control System Schematics
Figure
1:
Module Power, Ground, Serial Data, and Transmission Subsystem References
Figure
2:
Cruise Control, Exterior Lights, Interior Lights, Horn, Door Lock, Release System, Hydraulic Brakes, and Antilock Brake Subsystem References
Figure
3:
Headlight, Wiper/Washer, Fog Light, Exterior Lights, and Starting and Charging Subsystem References
Figure
4:
Instrument Cluster, Door Lock, Heated/Cooled Seat, Immobilizer, and Power Moding Subsystem References