GM Service Manual Online
For 1990-2009 cars only
Makes
🢒
Isuzu
🢒
2004
🢒
Ascender - 2WD
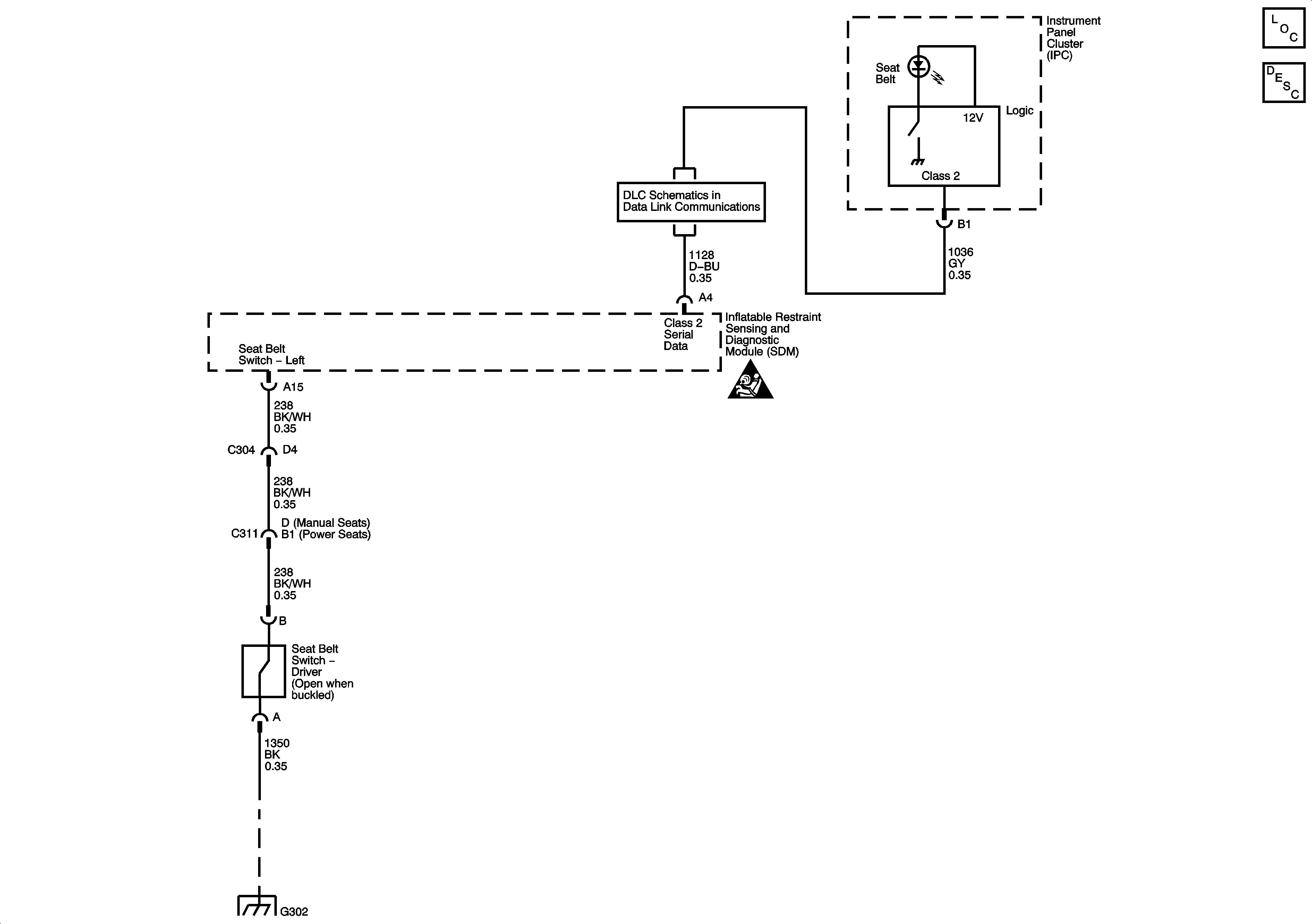
🢒 04 S/T Isuzu Seat Belts Schematics
04 S/T Isuzu Seat Belts Schematics
Master Electrical Component List
Seat Belt System Description and Operation
Power, Ground, Data Link Connector, and SP205
SIR Caution for Zoning
G302 - 1 of 2, G303, and G304