GM Service Manual Online
For 1990-2009 cars only
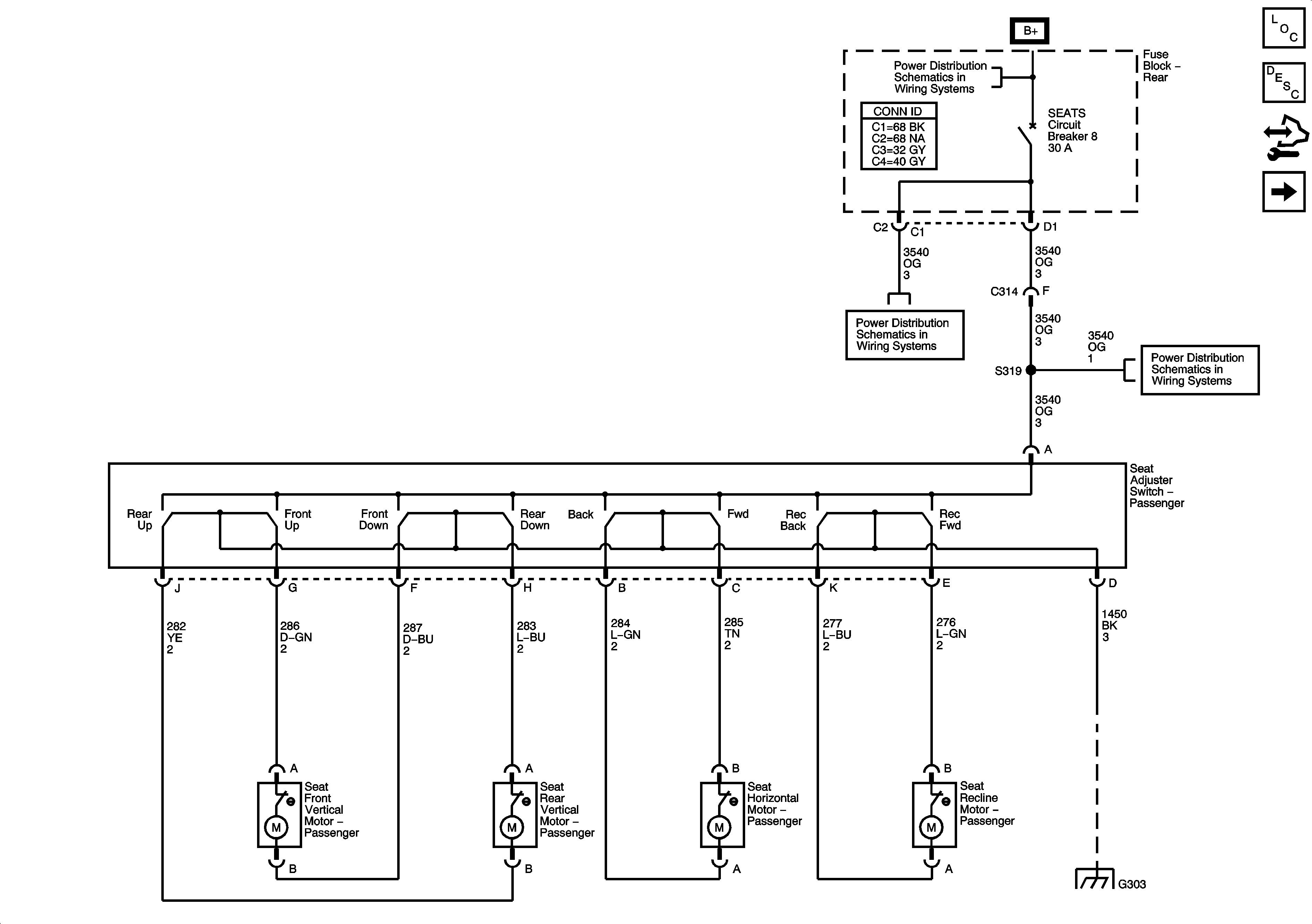
Figure 1:

Power Seat Controls


Object Number: 1429991  Size: FS
Master Electrical Component List
Power Seats System Description and Operation
Control Module References
Lumbar Controls
B+ Bus - Rear Fuse Block
AMP, DDM, PDM Fuses, LT DOORS, RT DOORS, and SEATS Circuit Breakers
AMP, DDM, PDM Fuses, LT DOORS, RT DOORS, and SEATS Circuit Breakers
G302 - 1 of 2, G303, and G304
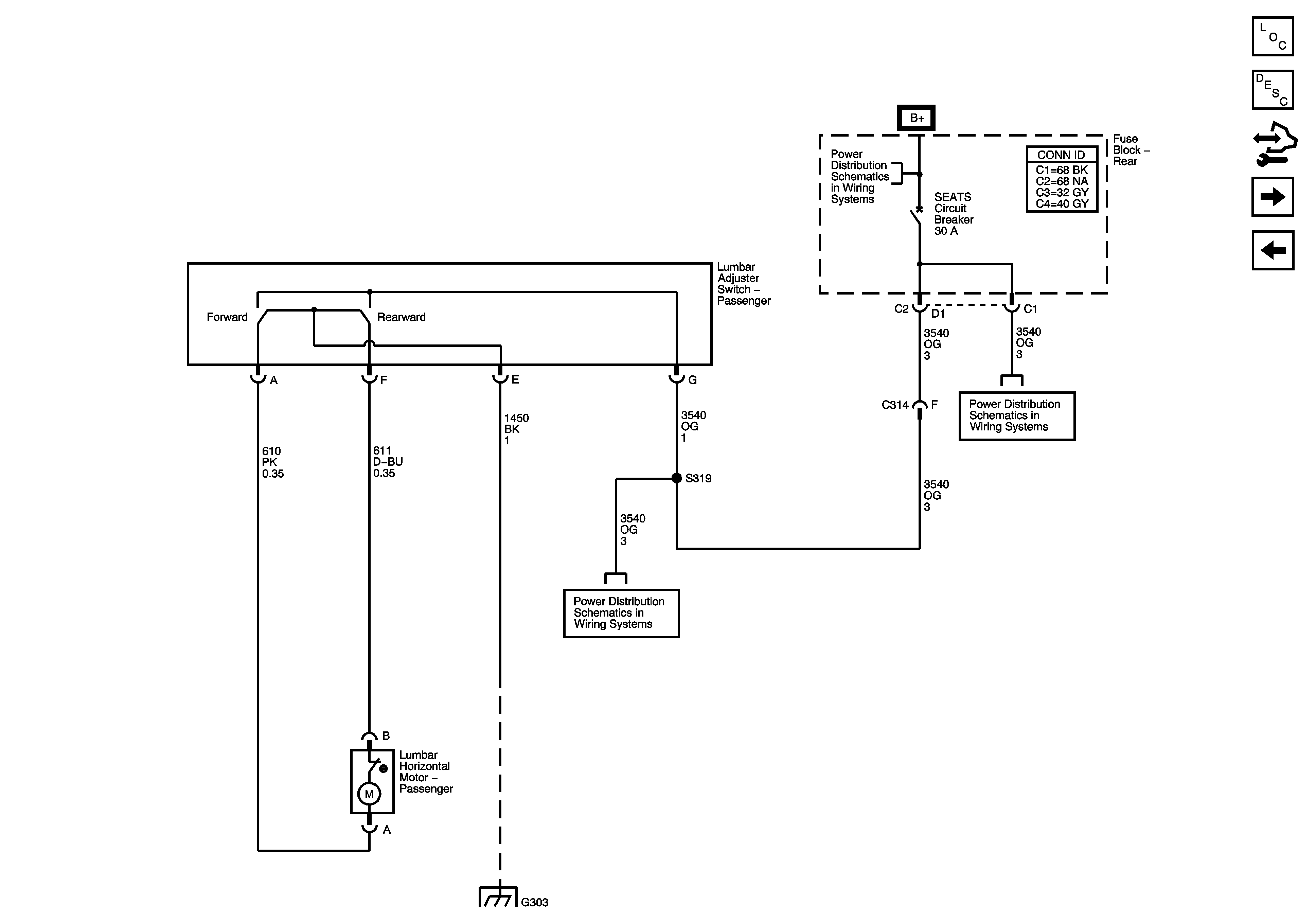
Figure 2:

Lumbar Controls


Object Number: 1429994  Size: FS
Master Electrical Component List
Lumbar Support Description and Operation
Control Module References
Heat Controls
Power Seat Controls
B+ Bus - Rear Fuse Block
AMP, DDM, PDM Fuses, LT DOORS, RT DOORS, and SEATS Circuit Breakers
AMP, DDM, PDM Fuses, LT DOORS, RT DOORS, and SEATS Circuit Breakers
G302 - 1 of 2, G303, and G304
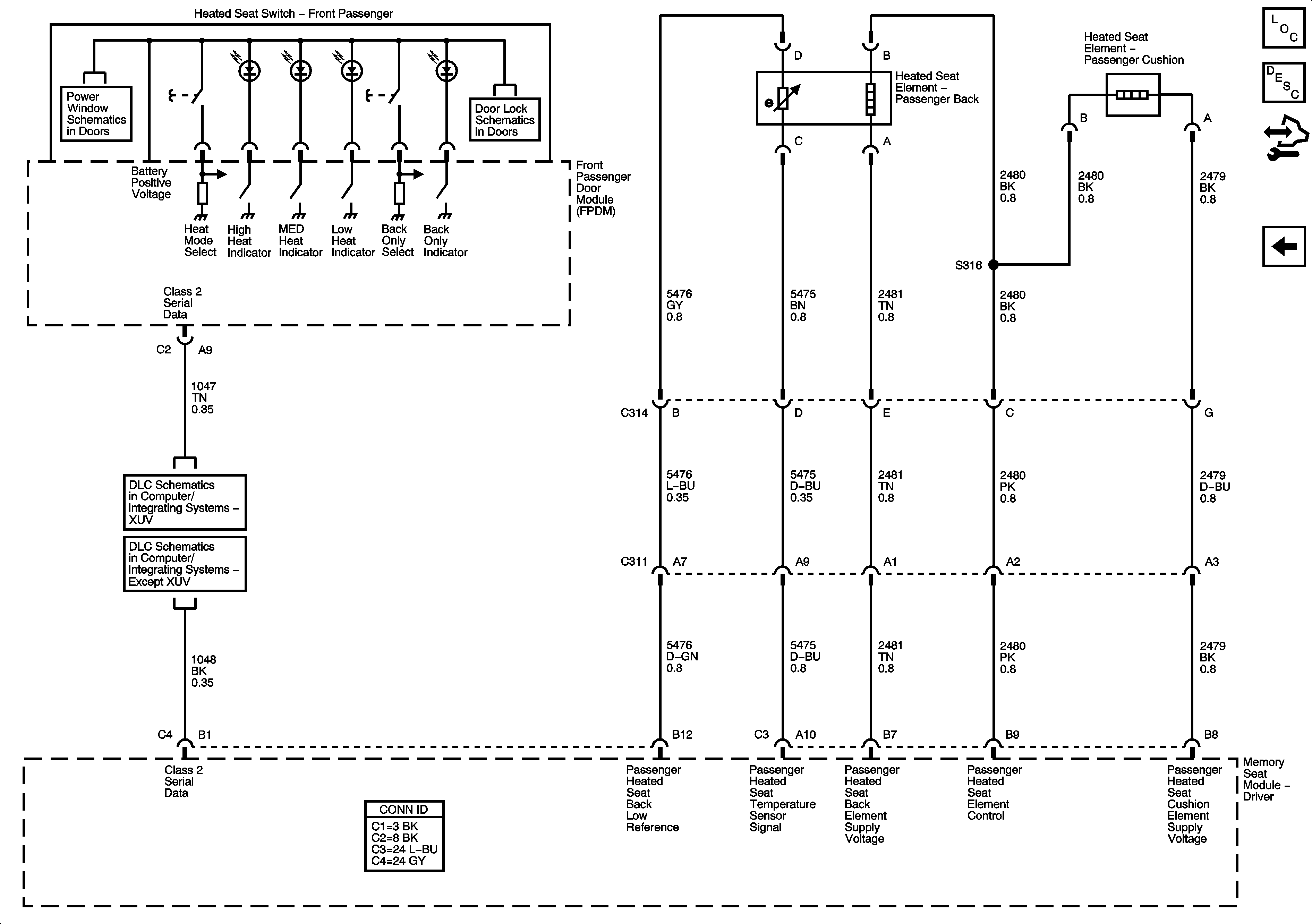
Figure 3:

Heat Controls


Object Number: 1429998  Size: FS
Master Electrical Component List
Heated Seats Description and Operation
Control Module References
Lumbar Controls
Power Windows - Right
Front Doors and Liftgate
SP306 - XUV
SP306 - except XUV