GM Service Manual Online
For 1990-2009 cars only
Makes
🢒
Isuzu
🢒
2005
🢒
Ascender - 2WD
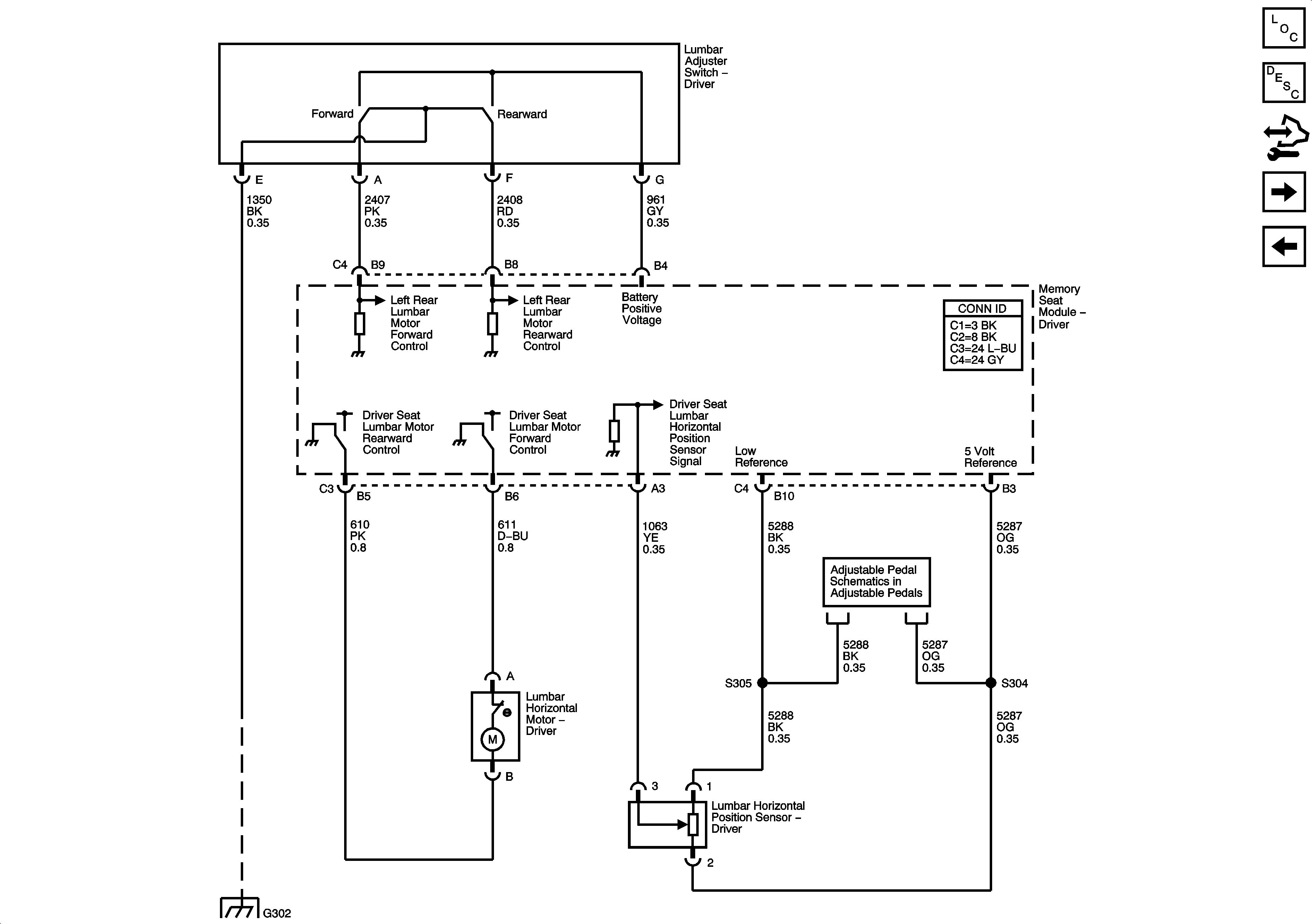
🢒 Lumbar Controls w/Memory
Lumbar Controls w/Memory
Lumbar Controls w/Memory
Master Electrical Component List
Lumbar Support Description and Operation
Control Module References
Heat Controls
Lumbar Controls w/o Memory
Adjustable Pedals
G302 - 1 of 2, G303, and G304