GM Service Manual Online
For 1990-2009 cars only
Makes
🢒
Isuzu
🢒
2005
🢒
Ascender - 2WD
🢒 Retractable Roof
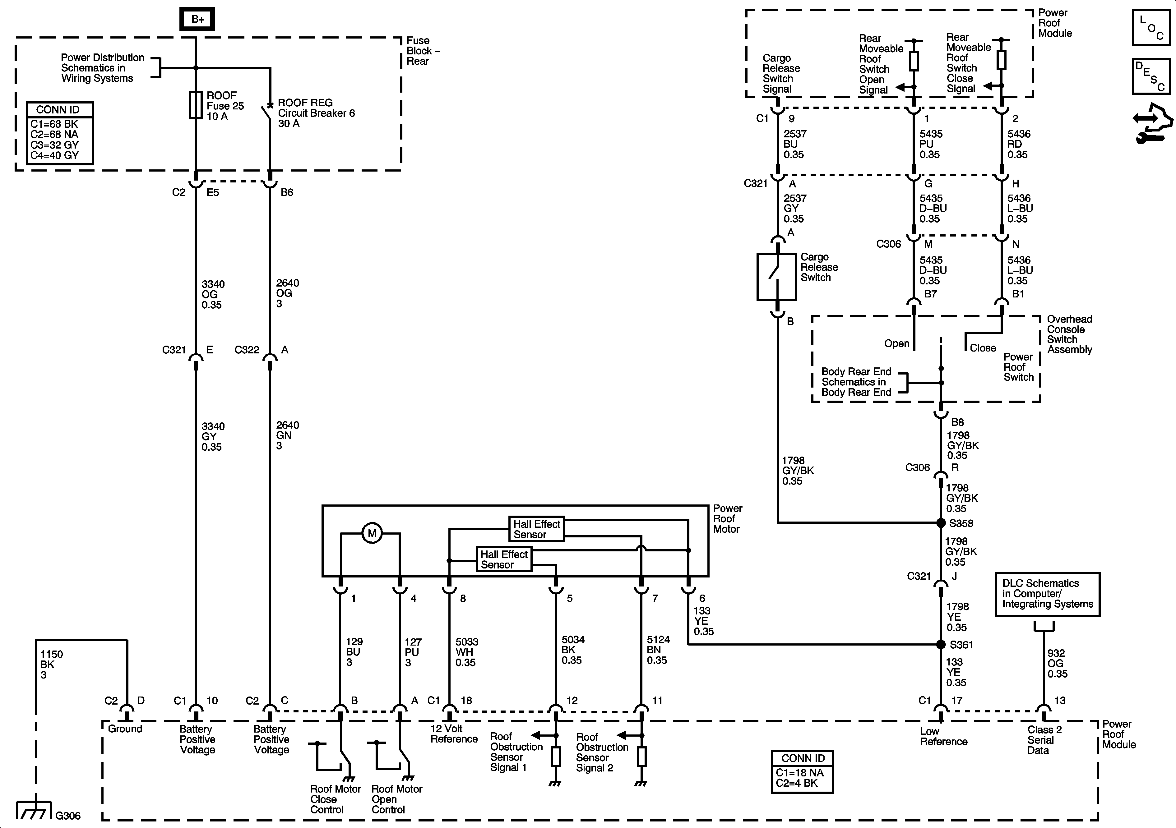
Retractable Roof
Master Electrical Component List
Power Roof Description and Operation
Control Module References
B+ Bus - Rear Fuse Block
Endgate Window Controls - XUV
SP306 - XUV
G306