GM Service Manual Online
For 1990-2009 cars only
Makes
🢒
Isuzu
🢒
2007
🢒
Ascender - 2WD
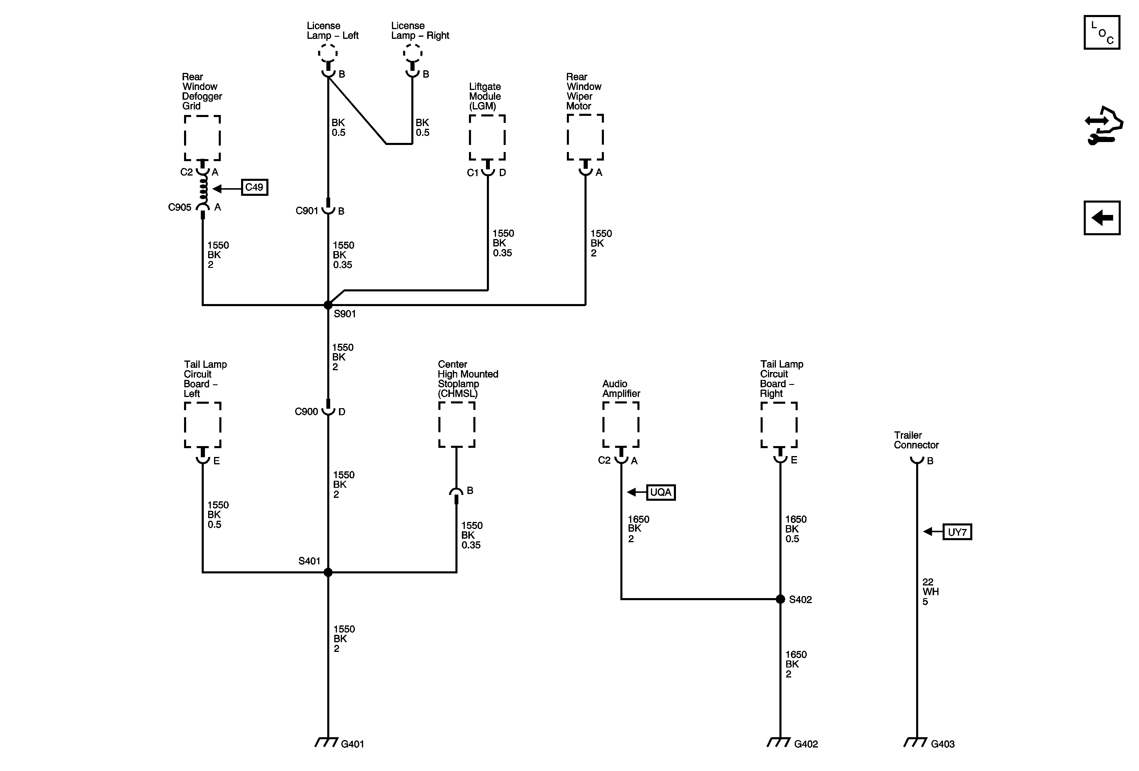
🢒 G401, G402, and G403
G401, G402, and G403
G401, G402, and G403
Master Electrical Component List
Control Module References
G306 - CF5