GM Service Manual Online
For 1990-2009 cars only
Makes
🢒
Isuzu
🢒
2007
🢒
Ascender - 4WD
🢒
Diagnostic Navigation
🢒
Vehicle Diagnostic Information
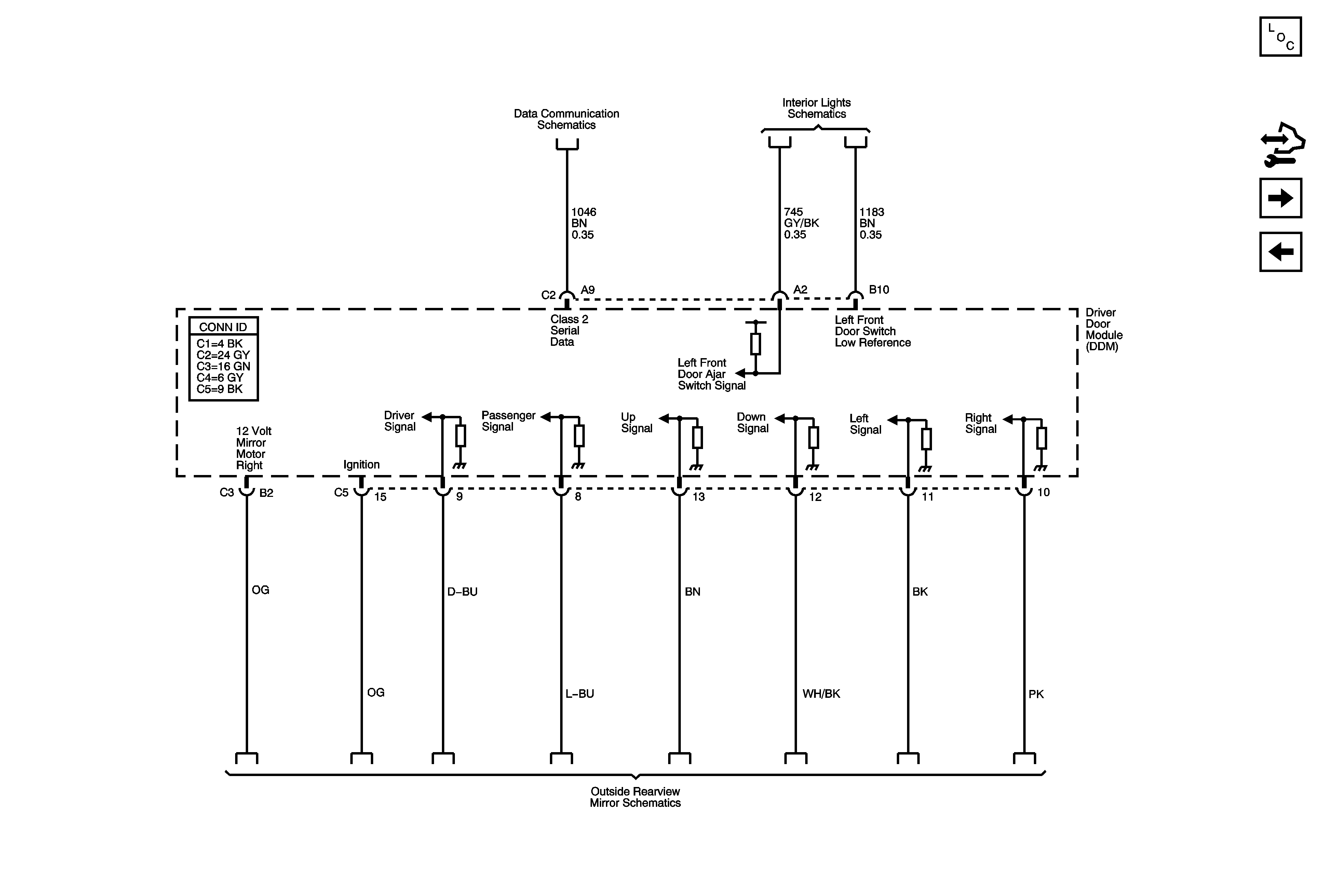
🢒 Door Control Module Schematics
Figure
1:
Power, Ground, and Subsystem References
Master Electrical Component List
Control Module References
Serial Data and Subsystem References
B+ Bus - Rear Fuse Block
AMP, DDM, PDM Fuses, LT DOORS, RT DOORS, and SEATS Circuit Breakers
Left Turn Signals
Theft Deterrent System Schematics
Power Windows - Left
Front Doors and Liftgate
Left Turn Signals
Outside Rearview Mirror Schematics
G302 - 1 of 2, G303, and G304
Figure
2:
Serial Data and Subsystem References
Master Electrical Component List
Control Module References
Front Passenger
Power, Ground, and Subsystem References
SP306
Door Switch Inputs and Liftgate Switch Inputs
Outside Rearview Mirror Schematics
Figure
3:
Front Passenger
Master Electrical Component List
Control Module References
Serial Data and Subsystem References
B+ Bus - Rear Fuse Block
AMP, DDM, PDM Fuses, LT DOORS, RT DOORS, and SEATS Circuit Breakers
Power Windows - Right
Front Doors and Liftgate
Door Switch Inputs and Liftgate Switch Inputs
Right Turn Signals
G302 - 1 of 2, G303, and G304
SP306
Outside Rearview Mirror Schematics