GM Service Manual Online
For 1990-2009 cars only
Makes
🢒
Isuzu
🢒
2008
🢒
Ascender - 4WD
🢒
Diagnostic Navigation
🢒
Vehicle Diagnostic Information
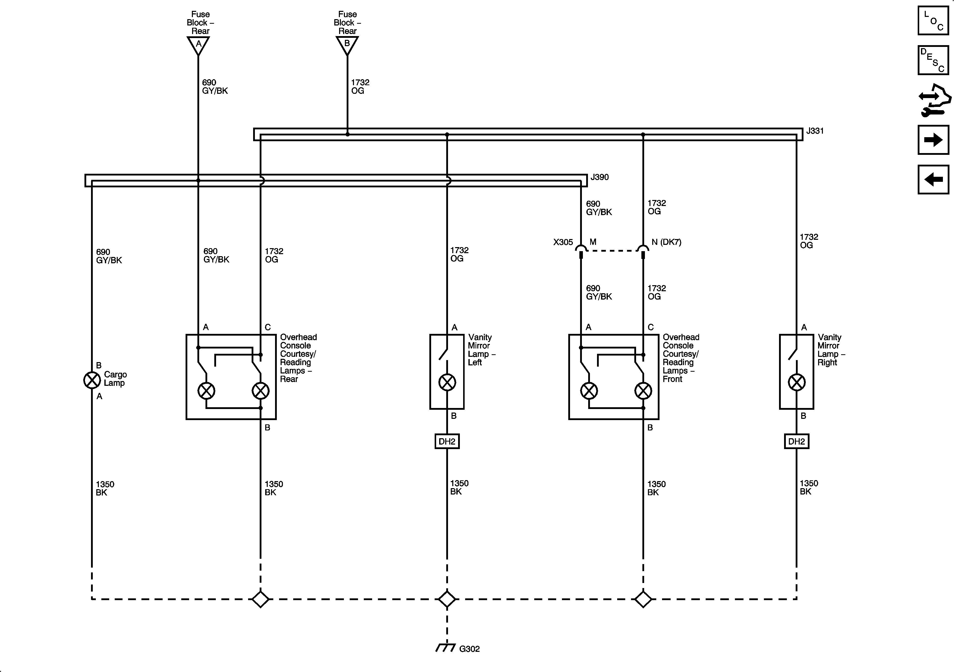
🢒 Interior Lights Schematics
Figure
1:
Interior Lamp Controls
Master Electrical Component List
Interior Lighting Systems Description and Operation
Control Module References
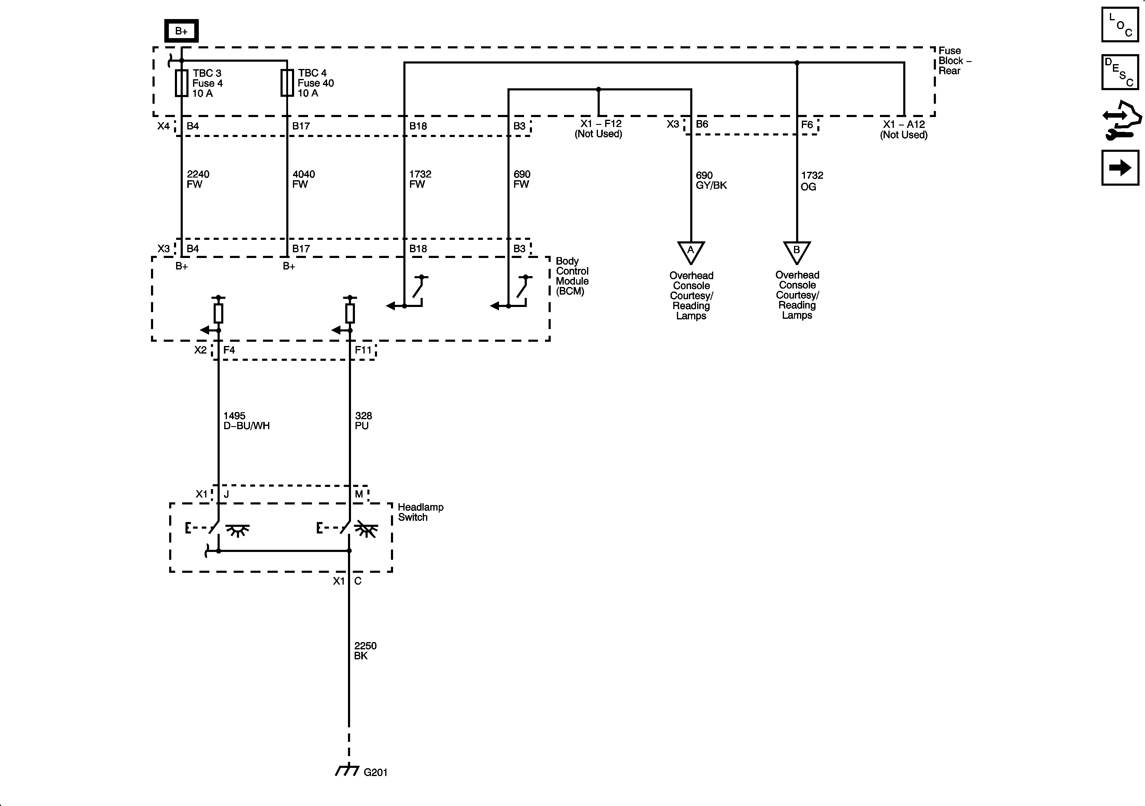
Interior Lamps
Figure
2:
Interior Lamps
Master Electrical Component List
Interior Lighting Systems Description and Operation
Control Module References
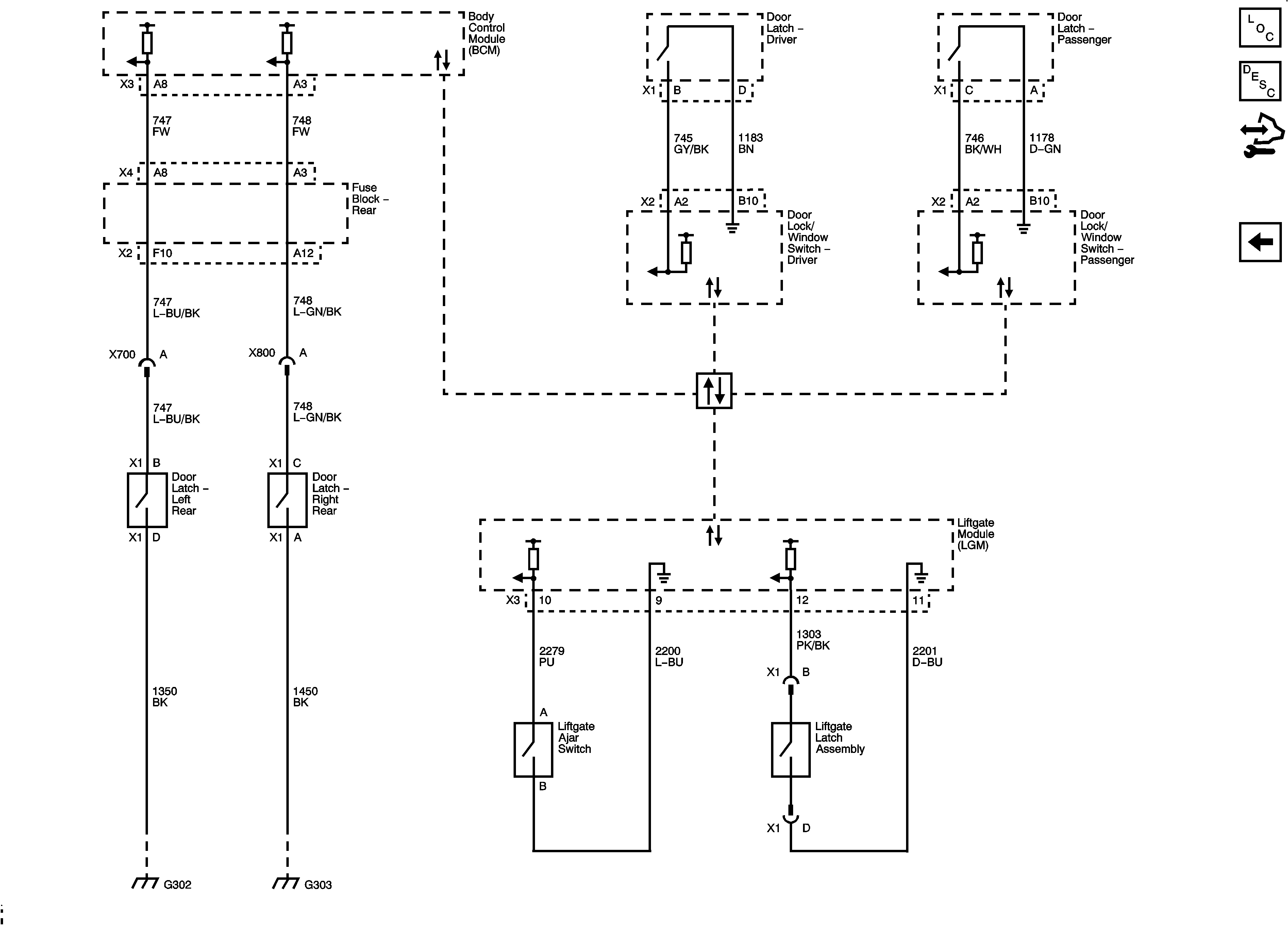
Door Switch Inputs and Liftgate Switch Inputs
Interior Lamp Controls
Figure
3:
Door Switch Inputs and Liftgate Switch Inputs
Master Electrical Component List
Interior Lighting Systems Description and Operation
Control Module References
Interior Lamps