GM Service Manual Online
For 1990-2009 cars only
Makes
🢒
Isuzu
🢒
2008
🢒
Ascender - 4WD
🢒
Seats
🢒
Power Seats
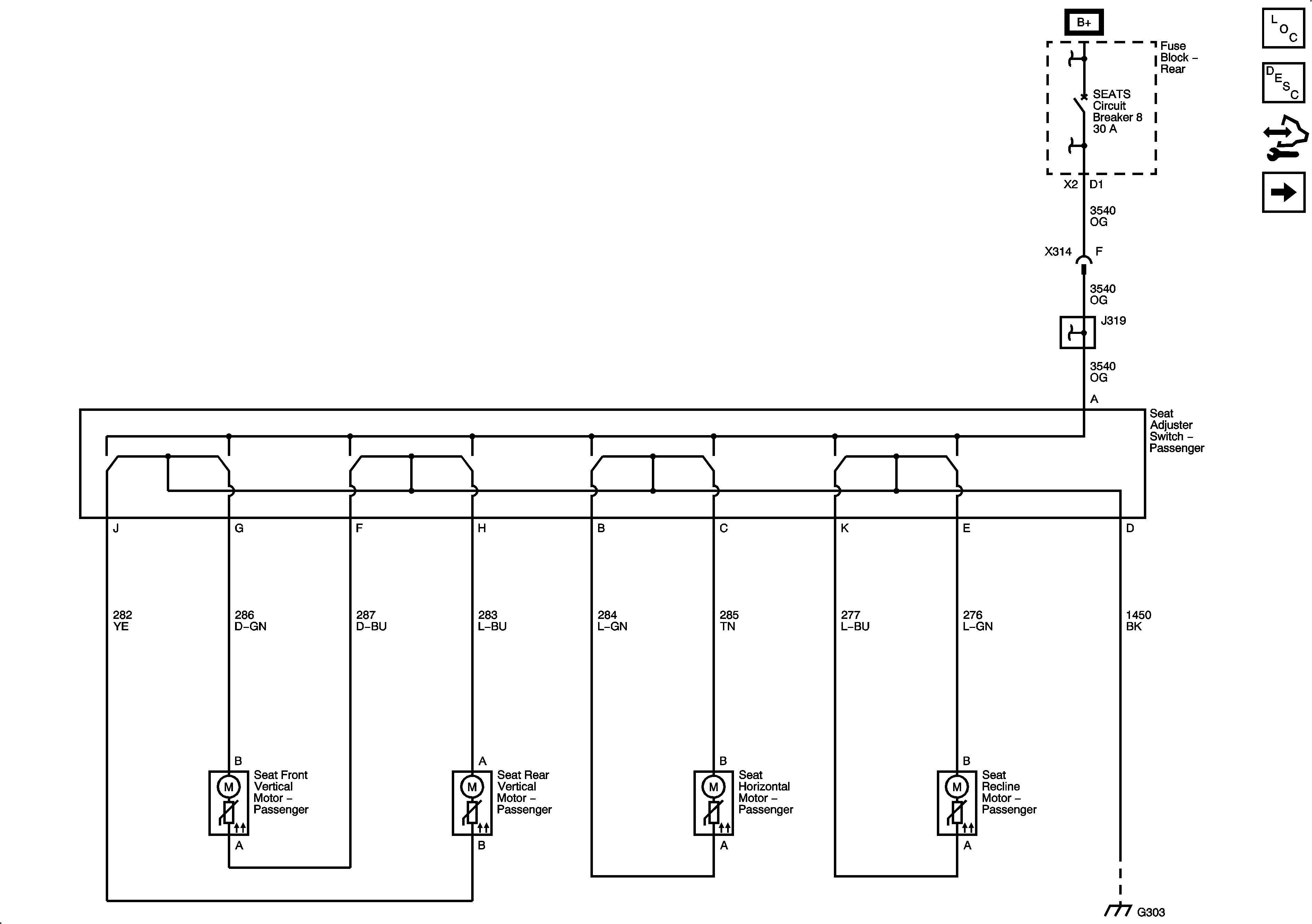
🢒 Passenger Seat Schematics
Figure
1:
Power Seat Controls
Master Electrical Component List
Power Seats System Description and Operation
Control Module References
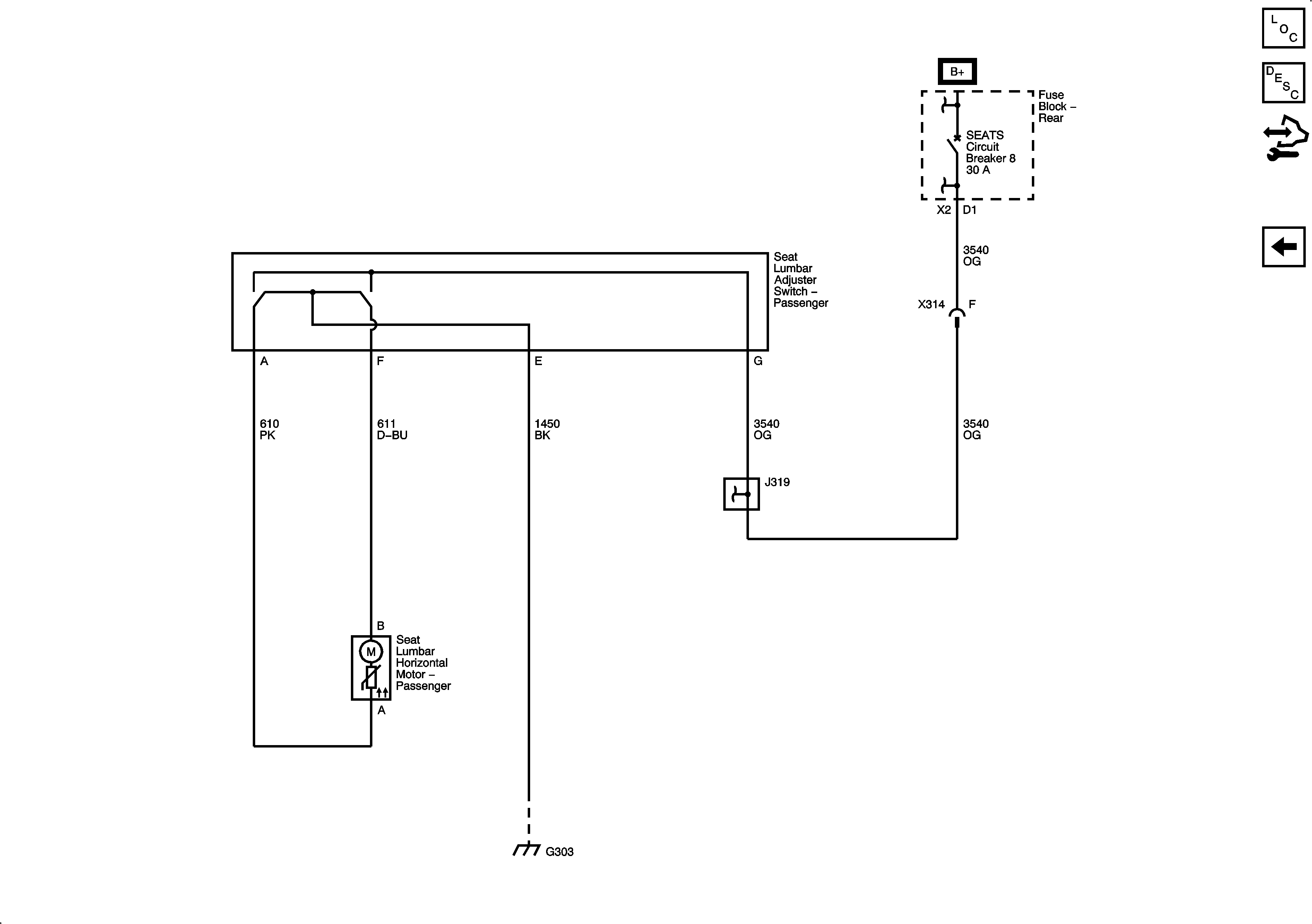
Lumbar Controls
Figure
2:
Lumbar Controls
Master Electrical Component List
Lumbar Support Description and Operation
Control Module References
Power Seat Controls