GM Service Manual Online
For 1990-2009 cars only
Figure 1:

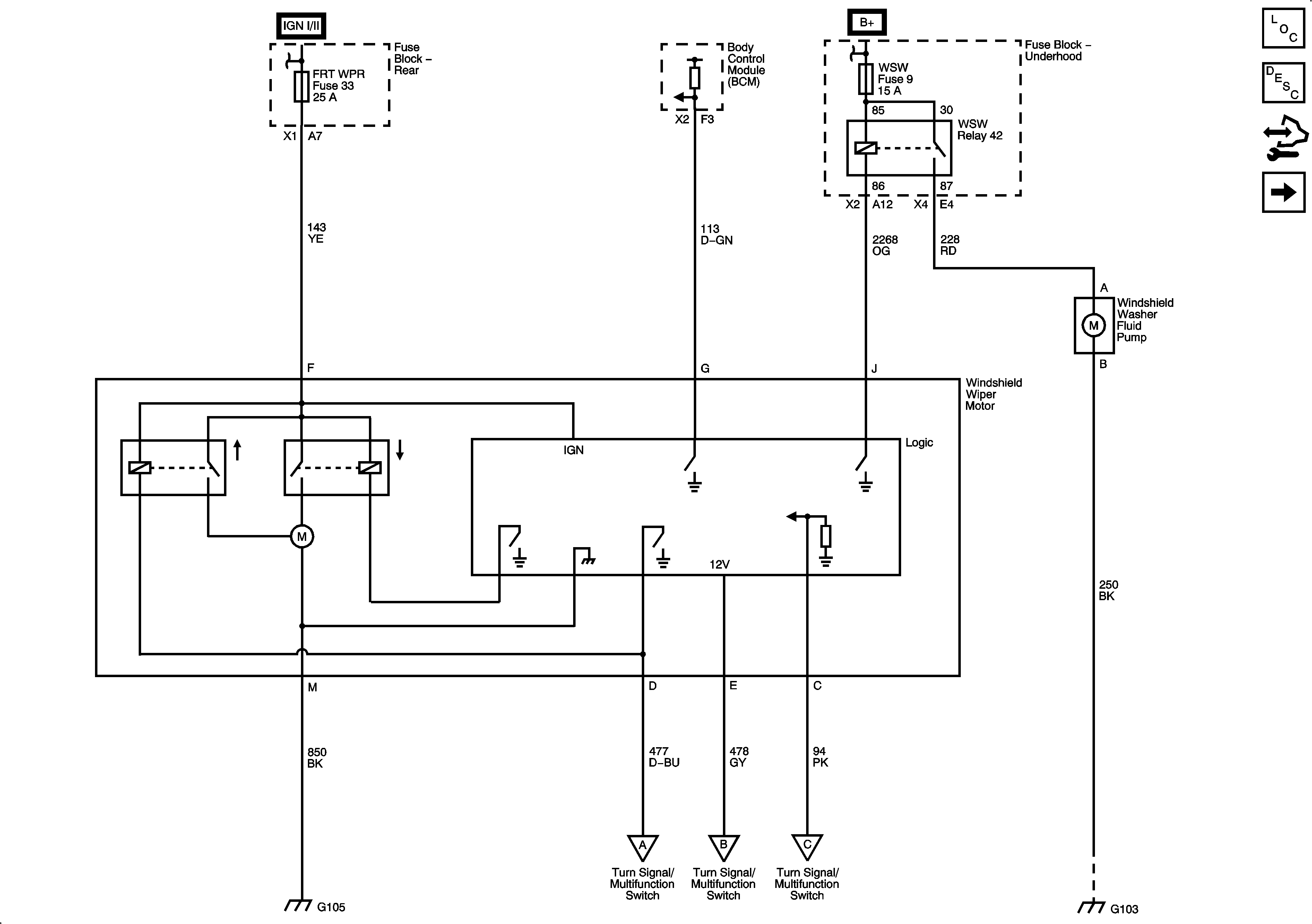
Windshield Wiper/Washer Motors


Object Number: 2081482  Size: FS
Figure 2:

Wiper/Washer Switch and Washer Fluid Level Switch


Object Number: 2081489  Size: FS
Master Electrical Component List
Wiper/Washer System Description and Operation
Control Module References
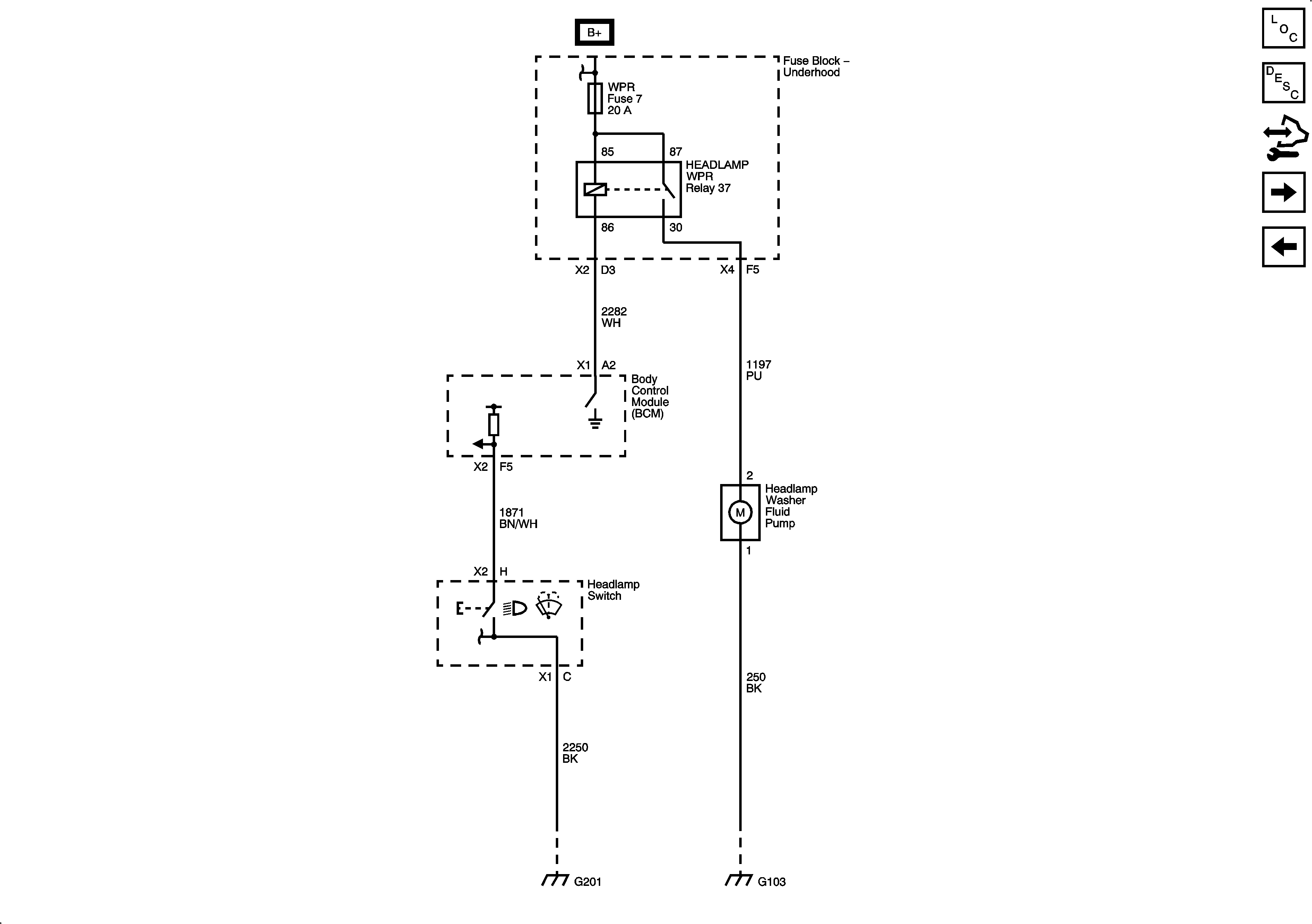
Headlamp Washer - CE4
Windshield Wiper/Washer Motors
Figure 3:

Headlamp Washer - CE4


Object Number: 2081493  Size: FS
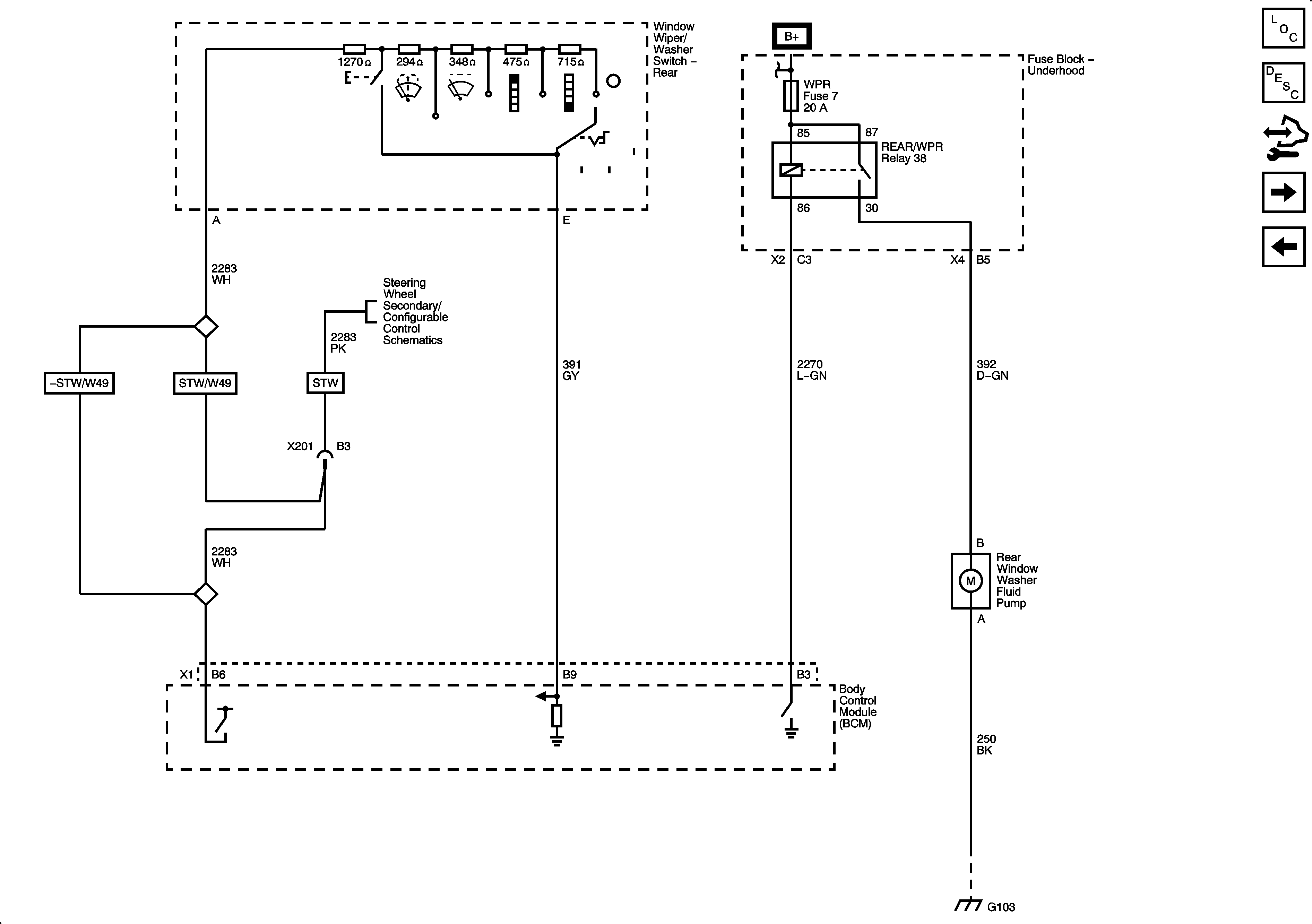
Figure 4:

Rear Wiper/Washer Controls


Object Number: 2081494  Size: FS
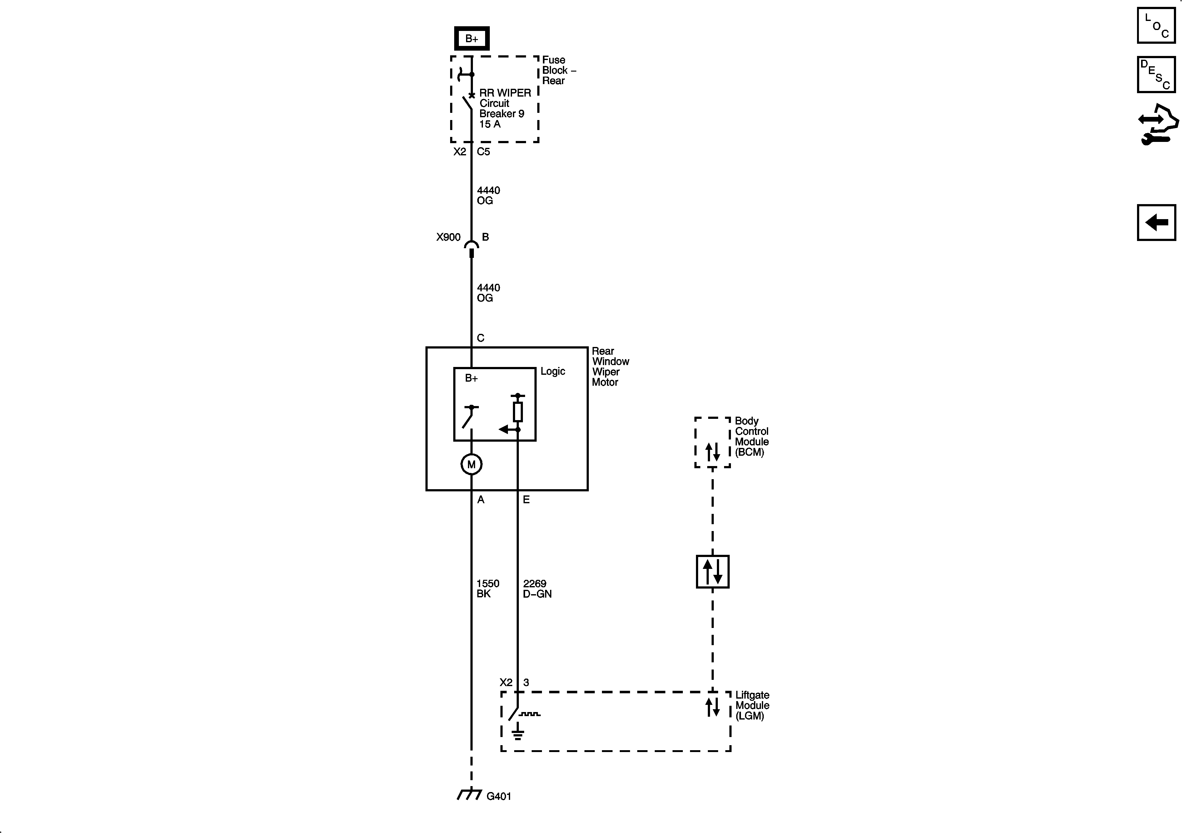
Figure 5:

Rear Window Wiper Motor


Object Number: 2081499  Size: FS