GM Service Manual Online
For 1990-2009 cars only
Makes
🢒
Isuzu
🢒
2000
🢒
S/T Isuzu - 2WD
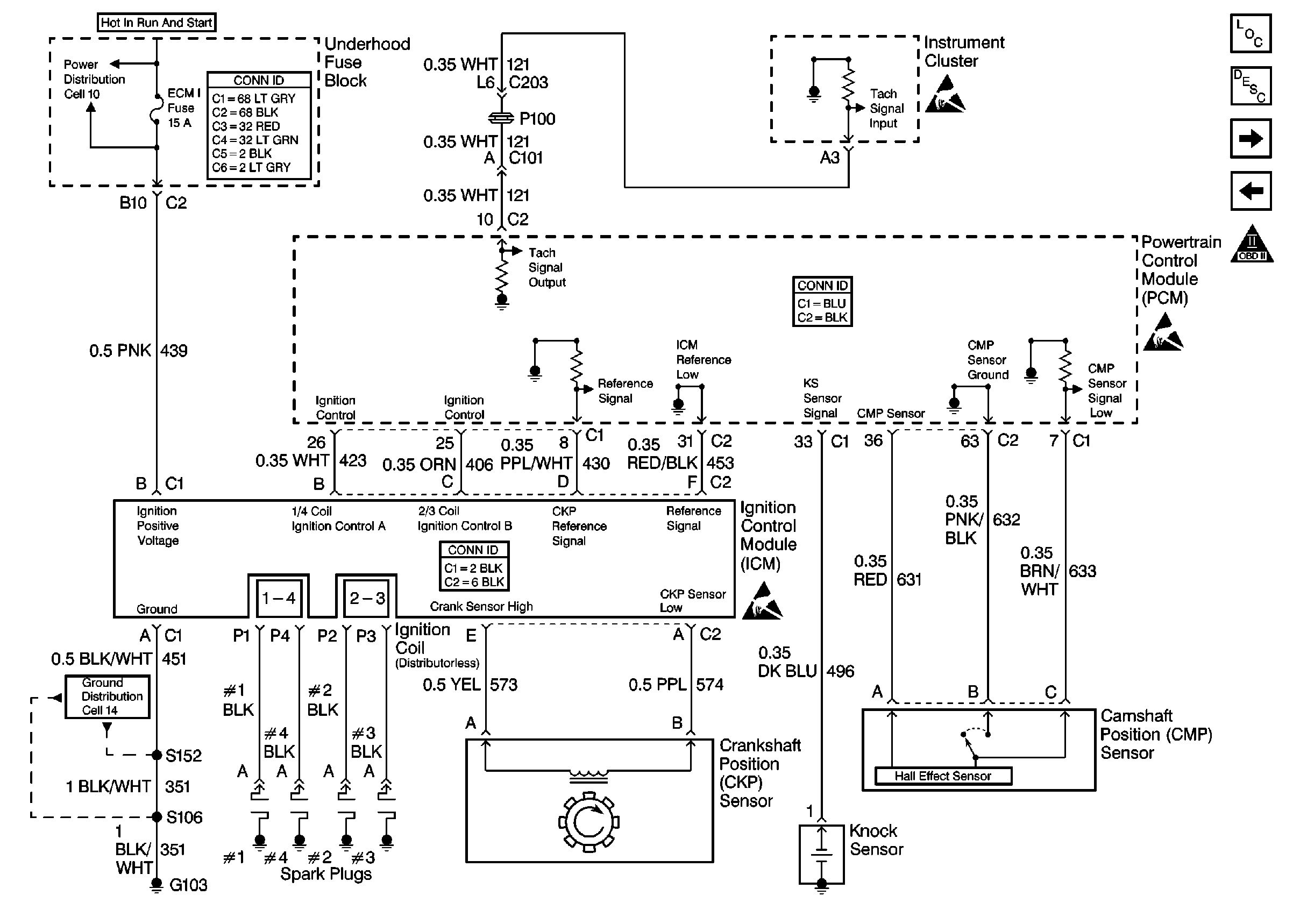
🢒 Cell 20: Ignition Controls
Cell 20: Ignition Controls
Cell 20: Ignition Controls
Cell 10: ECM I Fuse
Power and Grounding Connector End Views
Handling ESD Sensitive Parts Notice
Powertrain Control Module Connector End Views
Engine Controls Components
Powertrain Control Module Description
Cell 20: Fuel Level and Fuel Tank Pressure Sensors
Cell 20: Data Link Connector
OBD II Symbol Description Notice
Handling ESD Sensitive Parts Notice
Cell 14: G103 and G105 (2.2L)
Engine Controls Connector End Views
Handling ESD Sensitive Parts Notice