GM Service Manual Online
For 1990-2009 cars only
Makes
🢒
Oldsmobile
🢒
2000
🢒
Alero
🢒
Body and Accessories
🢒
Body Rear End
🢒 Release Systems Schematics
Body Rear End Components
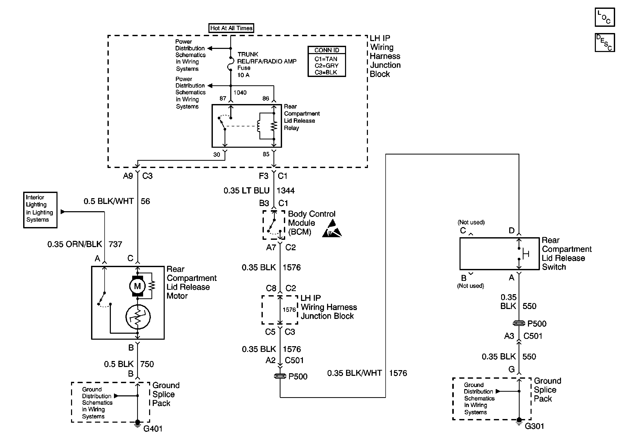
Rear Compartment Lid Release Circuit Description
OBD II Symbol Description Notice
Power Distribution Schematics
Power Distribution Schematics
Ground Distribution Schematics
Ground Distribution Schematics
Ground Distribution Schematics
Interior Lights Schematics
Interior Lights Dimming Schematics