GM Service Manual Online
For 1990-2009 cars only

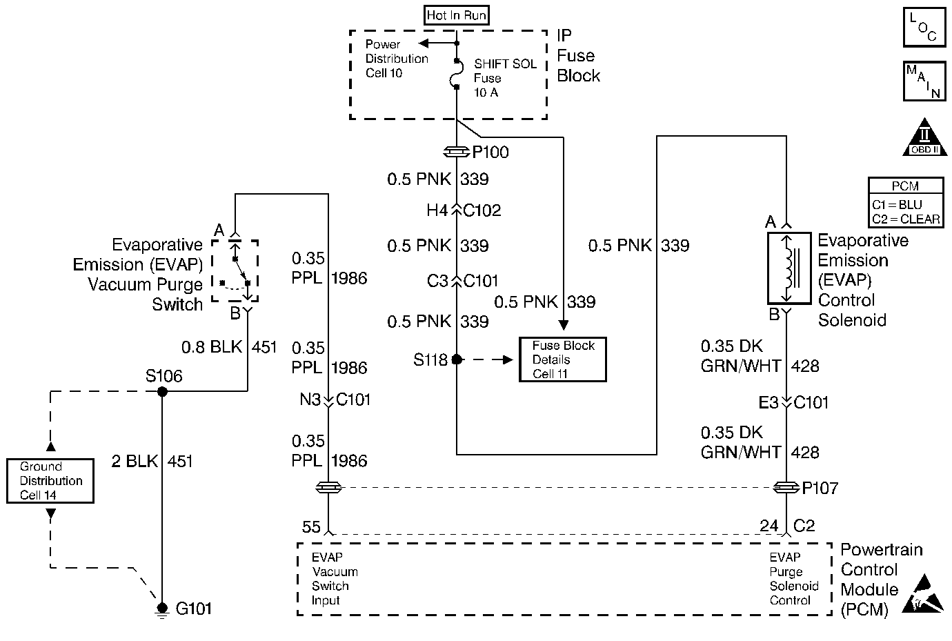
Object Number: 13325  Size: MF
Engine Controls Components
MAF Sensor/ EVAP Components/ Linear EGR Valve
OBD II Symbol Description Notice
ESD Notice

Circuit Description

This diagnostic test is used to determine if the Evaporative Emission (EVAP) control solenoid is open (passing vacuum) when the PCM is commanding it closed or if the EVAP vacuum switch or circuit is open. The Evaporative Emission (EVAP) vacuum switch is a normally closed switch mounted in the vacuum line between the EVAP canister and the EVAP solenoid. The switch opens when vacuum, 7.5 inches of water, from the engine draws the evaporative emissions from the EVAP canister through the EVAP solenoid and into the throttle body. The PCM monitors the state of the EVAP vacuum switch to determine if the EVAP solenoid is open and passing vacuum. The PCM accomplishes this by monitoring the amount of time the EVAP vacuum switch is continuously open or closed with purge off. If the switch is open during the test conditions for 9 consecutive seconds, DTC P1441 is set.

Conditions for Setting the DTC

Test Conditions

    •  DTCs P0101, P0102, P0103, P0107, P0108, P0122, P0123, P0401, P0506, P0507, P1508, P1509 and P1645 not set.
    •  IAT at key ON is greater than -25°C (-13°F).
    •  IAT remains below 99.5°C (211°F).
    •  ECT at key ON is more than 10°C (50°F) less than previous key OFF ECT temperature.
    •  ECT is less than 125°C (257°F).
    •  MAP is between 2.2 kPa and 100 kPa.
    •  Throttle position less than 81.6 degrees.
    •  Engine speed between 500 and 6375 RPM.
    •  EVAP solenoid duty cycle 9.8% or less but has been greater than 9.8% once this ignition cycle.

Failure Condition

EVAP vacuum switch circuit open for 9 consecutive seconds.

Action Taken When the DTC Sets

    •  The PCM will illuminate the Malfunction Indicator Lamp (MIL) after two consecutive drive trips that the diagnostic runs and fails.
    •  The PCM will record operating conditions at the time the DTC sets. This information will be stored in the Freeze Frame and Failure Records.
    •  A first failure of this DTC will store in Last Test Failed but not History.

Conditions for Clearing the MIL/DTC

    •  The PCM will turn the MIL OFF after three consecutive drive trips that the diagnostic runs and does not fail.
    •  A Last Test Failed DTC will clear when the diagnostic runs and does not fail.
    •  A History DTC will clear after forty consecutive warm-up cycles with no failures of any diagnostic test.
    • Use a scan tool to clear DTCs.
    • Interrupting PCM battery voltage may or may not clear DTCs. This practice is not recommended. Refer to Clearing Diagnostic Trouble Codes in PCM Description and Operation.

Diagnostic Aids

Notice: Do not apply voltage to the EVAP vacuum switch. The voltage supplied by the PCM is of a low current design. The EVAP vacuum switch may be damaged if jumpered to voltage without this current limiting feature.

If a sticking solenoid is suspected, command the EVAP solenoid ON and OFF several times while watching the EVAP switch for the correct display.

EVAP System Charcoal Contamination Checking Procedure

  1. Remove EVAP Purge solenoid and the EVAP vacuum switch. Refer to R&R Procedures .
  2. Lightly tap both components on a hard surface.
  3. Check for the release of charcoal from either component.
  4. If charcoal contamination is present replace the EVAP Vapor canister, EVAP Purge solenoid, EVAP Vacuum switch and clean the EVAP purge hoses. Refer to the EVAP Purge Hose Cleaning Procedure .

Test Description

Number(s) below refer to the step number(s) on the Diagnostic Table.

  1. If the EVAP purge solenoid or wiring is open or shorted DTC P1645 should be set.

  2. Checking if the switch/circuit is at fault.

  3. Ensuring correct vacuum line connection and checking if fault is present.

  4. Ensuring that the PCM isn't commanding the EVAP purge solenoid ON. If it isn't then the vacuum lines are on wrong or the EVAP solenoid is leaking.

  5. Commanding the EVAP solenoid OFF to check if vacuum flows when it should not.

Step

Action

Value(s)

Yes

No

1

Was the Powertrain On-Board Diagnostic (OBD) System Check performed?

--

Go to Step 2

Go to A Powertrain On Board Diagnostic (OBD) System Check

2

Turn the key ON.

Is DTC P1645 also set?

--

Go to DTC P1645 Evaporative Emission (EVAP) Vent Solenoid Contorl Circuit

Go to Step 3

3

  1. Turn the key to OFF.
  2. Remove the fuel cap for ten seconds then replace the fuel cap.
  3. Turn the key ON.
  4. Using a scan tool view the EVAP Vacuum Sw. display with the engine OFF.

Does the display show Purging?

--

Go to Step 9

Go to Step 4

4

    • Ensure vacuum line connection to the EVAP Purge Solenoid is correct.
    • While still noting EVAP Vacuum Sw. display, start and idle the engine.

Does the display show Purging?

--

Go to Step 5

Fault not present. Refer to Diagnostic Aids

5

Ckeck the EVAP Purge Sol. display.

Does the display show a duty cycle less than the value specified?

9.8%

Go to Step 7

Go to Step 6

6

  1. Using a scan tool, select Misc Tests then Output Tests then select EVAP Purge.
  2. Command the EVAP purge solenoid OFF (the value specified).
  3. Ckeck the EVAP Vacuum Sw. display.

Does the display show Purging?

0%

Go to Step 7

Fault not present. Refer to Diagnostic Aids

7

  1. Check all vacuum lines for proper routing.
  2. Repair lines if needed.

Was a repair performed?

--

Go to Powertrain Control Module Diagnosis for Verify Repair

Go to Step 8

8

Replace the EVAP purge solenoid.

Is the repair complete?

--

Go to Powertrain Control Module Diagnosis for Verify Repair

--

9

  1. Disconnect the EVAP vacuum switch.
  2. Jumper the EVAP vacuum switch terminals (harness side) together.

Does the display show No Flow?

--

Go to Step 12

Go to Step 10

10

Using DMM J 39200 measure the voltage to ground at the EVAP vacuum switch connector terminal A (harness side).

Is the voltage the same or more than the value specified?

10.5 volts

Go to Step 13

Go to Step 11

11

  1. Record fluid life indexes, turn the key to OFF and wait 30 seconds.
  2. Disconnect PCM connector C2.
  3. Measure the resistance between PCM connector C2 terminal 55 and EVAP vacuum switch connector terminal A (harness side).

Is the resistance the same or less than the value specified?

5 ohms

Go to Step 15

Go to Step 14

12

Replace the EVAP vacuum switch.

Is the repair complete?

--

Go to Powertrain Control Module Diagnosis for Verify Repair

--

13

Repair open in the ground circuit between the EVAP vacuum switch and ground.

Is the repair complete?

--

Go to Powertrain Control Module Diagnosis for Verify Repair

--

14

Repair open in EVAP Vacuum Switch Input circuit between the EVAP vacuum switch and PCM.

Is the repair complete?

--

Go to Powertrain Control Module Diagnosis for Verify Repair

--

15

  1. Check the terminal contact at the PCM connector C2 terminal 55.
  2. Repair terminal contact if needed.

Is the terminal contact repaired?

--

Go to Powertrain Control Module Diagnosis for Verify Repair

Go to Step 16

16

Replace the PCM. Refer to PCM Replacement/Programming .

Is the repair complete?

--

Go to Powertrain Control Module Diagnosis for Verify Repair

--